发布时间:2023-05-18 10:41:39 编辑:橙子来源:犀牛国际教育
AMC10竞赛真题有吗?AMC10竞赛考试考哪些内容?AMC10竞赛考试时间有吗?AMC10竞赛如何报名?美国AMC10竞赛面向10年级及以下的初中生,也是目前国际备受欢迎的国际竞赛之一。不仅仅是国际学校的学生在考,一些体制内的学生也会用AMC10竞赛成绩提升自己的数学能力,增加自己的竞争力!
AMC10考试安排
报名时间:预计9月
考试时间:每年11月
考试语言:中英双语
分数设置:25道选择题,答对一题得6分,不答得1.5分,答错不得分,满分150分。
报名方式:通过合作学校或赛考机构进行报名
考试对象:10年级及以下
奖项设置:
卓越奖——前1%;
优秀奖——5%;
AIME晋级——前2.5%左右;
荣誉奖——8年级以下参赛获得90分以上。
AMC10考试内容

AMC10竞赛中,题目难度是递增的,一般前15道题都是基础知识点题目,想要冲奖就要确保这15题全部正确,最后5道题则是难度飙升的压轴题,一般靠计算得出答案的同学少之又少。
在AMC10考试中,除了题目的难度以外,考试时长也是困扰同学们的一大难点,所以在备考时,做题速度和技巧也是需要大家掌握的重点。
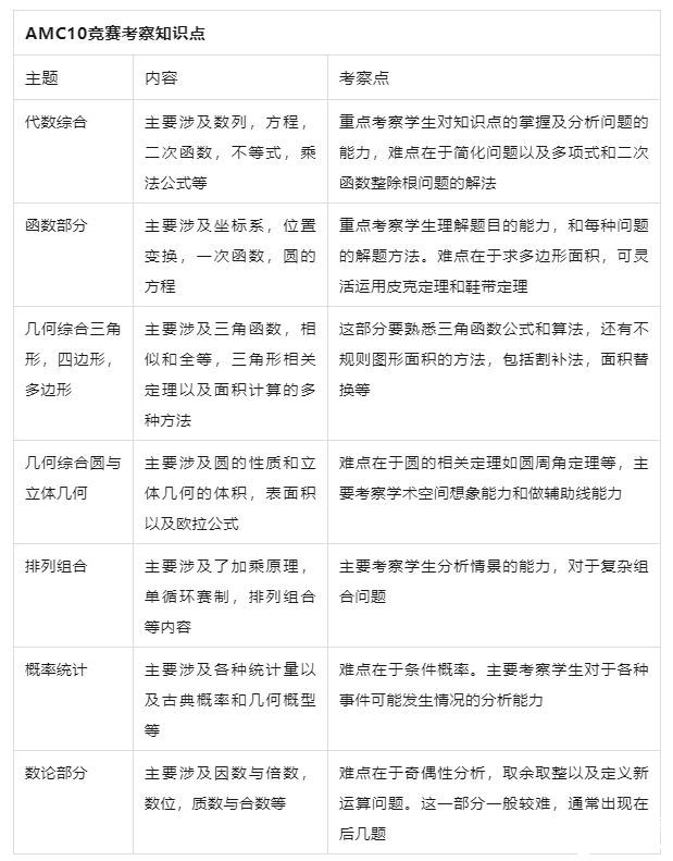
AMC10竞赛真题


犀牛AMC10学习课程
犀牛AMC系列竞赛课程:多种班型可供选择,线下+线上同步授课,北京、上海、苏州、深圳、南京、无锡等城市均有校区。
。


我们的服务:我们对每一位学生,提供答疑群,及时反馈每一位学生的学习进度及情况,认真负责,对待每一个学生
我们的教学成果:冲分拿奖是我们的目标,上面是部分的出分案例,供您参考!
我们拥有海内外的优秀老师教学,拥有完整的课程体系,包含基础班、冲刺班、同步辅导班、寒假/暑期班,周末班等可供学生选择,同时线上/线下同步开课
 
										AMC04-17
 
										 
										物理碗04-23
 
										物理碗06-05
 
										 
										化学竞赛01-11