发布时间:2025-02-21 10:04:07 编辑:DU来源:网络
在2024年,阿思丹就已发布公告,2025年BPhO物理竞赛将限制名额,并且会伴随有新的参赛方式!
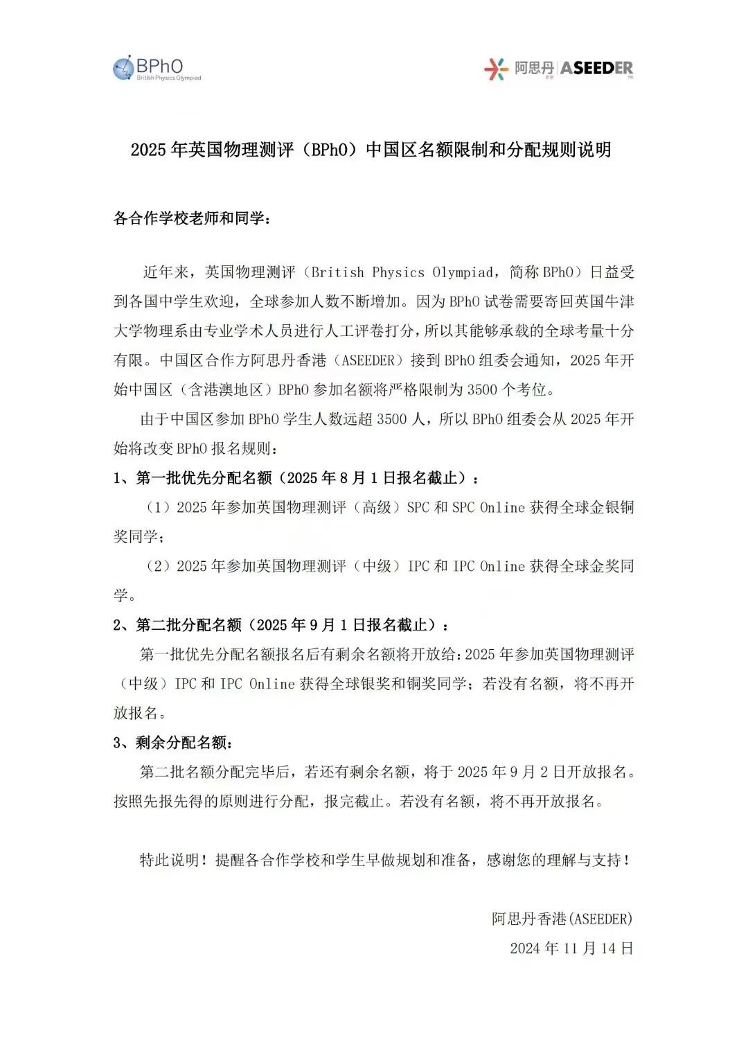
从2025年开始BPhO物理竞赛中国区(含港澳地区)参加名额将限制为3500个考位!冲刺2025年BPhO参赛名额机会仅剩20天!BPHO竞赛培训课程!BPHO竞赛培训哪家好?

并且,参赛机制也有新的规则!
新参赛规则
1、第一批优先分配名额(2025年8月1日报名截止):
(1)2025年参加英国物理测评(高级)SPC和SPC Online获得全球金银铜奖同学;
(2)2025年参加英国物理测评(中级)IPC和IPC Online获得全球金奖同学。
2、第二批分配名额(2025年9月1日报名截止):
第一批优先分配名额报名后有剩余名额将开放给:2025年参加英国物理测评(中级)IPC和IPC Online获得全球银奖和铜奖同学;若没有名额,将不再开放报名。
3、剩余分配名额:
第二批名额分配完毕后,若还有剩余名额,将于2025年9月2日开放报名按照先报先得的原则进行分配,报完截止。若没有名额,将不再开放报名。
根据新的BPhO参赛规则,如果不先参加SPC或IPC,可能会由于没有名额导致无法报名2025年BPhO!
那么,新的参赛规则中提到的SPC和IPC是什么呢?下面就为大家详细介绍下这两个比赛。
英国物理竞赛(高级SPC&中级IPC)是由英国物理测评组委会组织。委员会由牛津大学、英国物理学会和Odgen基金会等机构构成,其办公地点位于牛津大学物理系。
IPC&SPC物理竞赛以其新颖的题目设计而闻名,将基础物理原理与日常生活紧密结合,致力于培养学生的创新思维和挖掘他们的物理潜力,是一项充满挑战性的比赛。
SPC
参赛对象:10-11年级
报名截止时间:
2025年2月24日
2025年1月20日(Online)
竞赛时间:
2025年3月8日
2025年1月31日(Online)
竞赛时长:60分钟
竞赛语言:英语
竞赛形式:个人竞赛,试卷笔试(无实验操作)
全球奖项:金奖、银奖、铜奖 I、铜奖 II
竞赛内容:约5道选择题和约6道解答题,需要写出具体的解答过程,满分50分
Online为选择题
IPC
参赛对象:9-10年级
报名截止时间:
2025年2月24日
2025年1月20日(Online)
竞赛时间:
2025年3月6日
2025年1月31日(Online)
竞赛时长:60分钟
竞赛语言:英语
竞赛形式:个人竞赛,线上
竞赛奖项:金奖、银奖、铜奖
竞赛内容:共分为3个Section,满分为50分
Section A:约10道题,每道题1分
Section B:约2道陈述题,每道题5分
Section C:约3道解答题,需要写出具体的解答过程
Online为选择题
目前,SPC Online和IPC Online均已结束,仅剩3月的SPC和IPC了,要参加2025 BPhO的同学,抓住最后的机会!
BPHO英国物理奥林匹克竞赛培训
在物理学科竞赛培训(物理碗IPCSPCBPhO培训)方面,犀牛教育堪称行业翘楚,在 IPC、SPC、BPHO 等赛事的辅导上积累了深厚的教学底蕴与丰富的实战经验。无论是初涉竞赛的 “小白”,还是基础扎实的进阶选手,无论学生处于什么年级,犀牛都能精准匹配,开设多元班课,还提供 1v1 定制化辅导,助力学生在竞赛中脱颖而出。

(物理碗IPCSPCBPhO培训设有精品班V1课程,滚动开班,
✦培训师资
物理碗IPCSPCBPhO培训师资均毕业于国内外名校,且有3-10年的教龄,教学经验丰富,培养学生的物理学科竞赛思维,帮助许多同学在国际物理竞赛中拿到不错的奖项。




 
										AMC04-17
 
										 
										物理碗04-23
 
										物理碗06-05
 
										 
										化学竞赛01-11