发布时间:2025-09-30 10:01:28 编辑:犀牛牛来源:犀牛国际教育
官方官方 !AMC8竞赛考试时间安排发生变化,那么针对零基础学生来说,如何利用课后时间完成学习,拿到AMC8竞赛奖项呢?犀牛国际教育特推出AMC8竞赛培训班,适配不同基础和目标的学生,了解详情
01
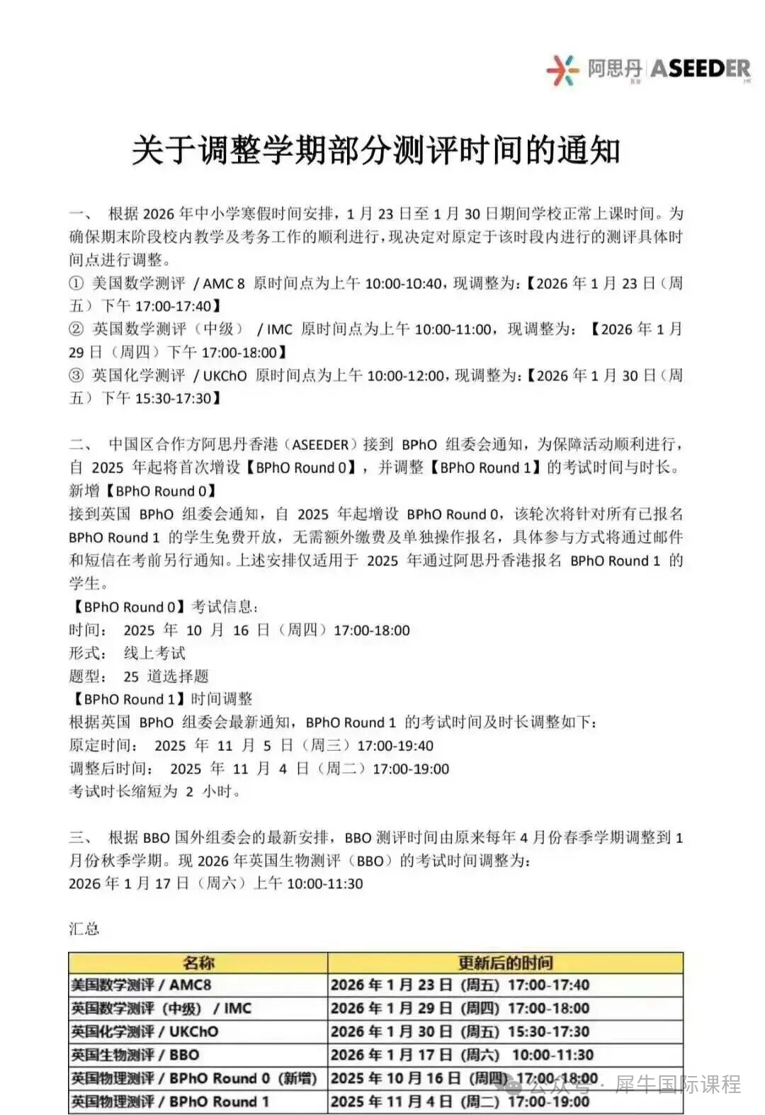
AMC8竞赛考试安排变化
适合年级:8年级以下(未满14.5岁)
竞赛时间:
AMC8考试时间:2026年1月22日(周四)17:00-17:40
AMC8报名截止时间:2026年1月13日(周二)
AMC8报名时间:预计2025年10月开始(具体以官方通知为准)
问题数量:25 道选择题
时间限制:40分钟
两种形式:纸质考试
评分奖项:
AMC8满分25分,一共也仅有25道选择题,共有4个奖项:
满分奖
DHR卓越奖——前1%
HR优秀奖——前5%
AR荣誉奖——6年级及以下拿到15分及以上

02
AMC8竞赛培训成果
犀牛AMC8竞赛培训课程安排,深受家长和考生的认可,而且教学成果显著
✅
380位学员在AMC8数学竞赛上获奖!



03
AMC8竞赛培训班安排
犀牛AMC8竞赛的培训课程是根据分班教学的,通过专业前测,匹配合适的班型!
开设了preAMC8全程班、AMC8全程班、AMC8强化模考班、AMC8冲刺班等课程,入班前会对学生进行详细的测试。

01、Pre-AMC8竞赛课程:
针对3-5年级或数学基础较弱的学生,主要以AMC8数学竞赛基础知识巩固为前提,通过夯实AMC8数学竞赛数学基础知识,提升AMC8数学竞赛的数学思维,完成AMC8数学竞赛考试。
02、AMC8竞赛课程:
针对6-8年级或者数学基础较好的学生,从数学基础的补充为基础,补全欠缺的高年级数学基础知识以及小奥的相关数学思维。
AMC8数学竞赛课程包含基础班/强化班/冲刺班/模考点评班,针对不同基础学生。
犀牛教育提供专为AMC8竞赛设计的分类题库和教材,这些教材和题库能更高效地帮助学生掌握AMC8考点,直冲1%的排名。



⭐课程大纲:课内外知识点全覆盖
⭐课程类型:3-8人小班授课/一对一授课模式
⭐学习阶段:基础、强化、冲刺三个阶段,
⭐授课模式:线上线下同步开课,可回放不断学习
⭐授课语言:中英双语教学/纯英文授课
教师对AMC8重难点(如代数变形、几何变换)有深入研究,能针对性破解低龄段学生“基础知识不足+答题速度不足”的痛点。








犀牛教育总部位于上海,在黄浦、浦东、徐汇均有校区。除此之外在北京、深圳、广州、杭州、苏州、合肥、成都、南京、武汉、无锡、宁波、青岛、重庆、天津等城市也均开设线下校区,可根据所在地区安排就近校区授课,也可选择线上课程,享受总部师资。
AMC09-30
BPhO09-29
物理碗09-29
CCC09-26