发布时间:2025-09-30 10:58:10 编辑:Mila来源:网络
Brain Bee脑科学大赛是一项针对5-12年级同学的课外挑战活动,主要是为了鼓励同学们认识,研究人类大脑,因此,凡是对生物、医学、心理、神经科学、认知科学、化学、计算机、人工智能等专业感兴趣的同学,都是可以去尝试下的。
Brain Bee脑科学大赛针对不同年级阶段的同学开始有不同的参赛项目,其中:
Brain Bee组:
针对9-12年级同学,未来计划选择生物、医学、神经科学等相关专业的同学,BrainBee竞赛奖项将成为同学们申请中重要的学术证明,助力本科院校申请。
Brain Bee Junior组:
针对5-8年级,对脑科学等生物类内容感兴趣,想要进一步探索的同学。
2026年BrainBee赛事安排
Brain Bee脑科学大赛分为地区活动,全国活动,全球活动。
Brain Bee脑科学大赛考试时间安排:
地区活动:2026年3月21日上午10:00-11:30 (周六)
全国活动:2026年4月18-19日(周六、日)
国际活动:2026年8月
Brain Bee竞赛报名时间
即日起,2026年BrainBeen竞赛地区赛报名正式开始,和往年一样,今年的BrainBee竞赛依旧分为通过基地报名和个人报名。
基地报名:基地学生即日起至2026年1月25日可以通过就读学校进行报名,期间不接受个人报名;
个人报名:所在学校不是基地学校的同学,可以在2026年1月26日-2月1日期间通过个人报名通道进行报名,报名后由官方统一安排场地。
Brain Bee活动形式
活动采取地区 - 全国 - 国际三级模式:
(一)地区活动
1、形式:统一命题,在各基地统一进行,采取闭卷笔试形式。
2、题型:选择题、填空题两种题型
3、语言:中文,专业术语在试题中均用中英文标出。
4、题量:
Brain Bee组(9-12年级学生参加)共80题;
Brain Bee Junior组(5-8年级参加)共60题,每题均1分。
5、要求:选择题填写正确的选项字母;填空题用中文或者英文作答均可,专业术语可用英文缩写。
(二)全国活动
Brain Bee组:9-12年级学生参加
考试内容:分为笔试、图片/标本识别、病例诊断三个环节:
笔试环节 - 分为填空、选择两种题型,每题1分,共50题,计50分。
图片/标本识别 - 辨认出标本或CT、MRI等影像中相关大脑结构名称;每题2分,共13题,计26分。
病例诊断 - 根据病例信息,对患者疾病作出分析判断;每大题3分,共8题,计24分。
形式:闭卷答题形式
语言:中文,专业术语在试题中均用中英文标出。非选择题用中文或者英文作答均可,专业术语可用英文缩写。
Brain Bee(Junior)组:5-8年级学生参加
考试内容:活动分为笔试和科学海报制作两个环节:
笔试环节 - 为个人参加,分为填空、选择两种题型,每题1分,共40题,计40分。本环节为闭卷答题形式,试题均为中文,专业术语在试题中均用中英文标出。填空题用中文或者英文作答均可,专业术语可用英文缩写。
科学海报 - 为团体参加,本环节为40分。全国活动入围名单公布后,学生可与本校或校外晋级全国活动的学生自行组队(每个团队4-5人)。参与队伍在现场根据指定的海报主题,在规定的时间内完成海报制作并进行演讲,制作时可参阅资料。团队海报制作得分计入每个成员最终得分(如该队伍得分35分,队伍中每位成员此环节均计35分)。海报用中文或英文制作、演示均可。
(三)国际活动
每个国家或地区均可派送一名学生参加国际活动。全国活动Brain Bee组(9-12年级)一等奖分数最高者获得2026年Brain Bee国际活动中国代表资格,参加国际活动学生还将获邀参加主办方的学术年会。
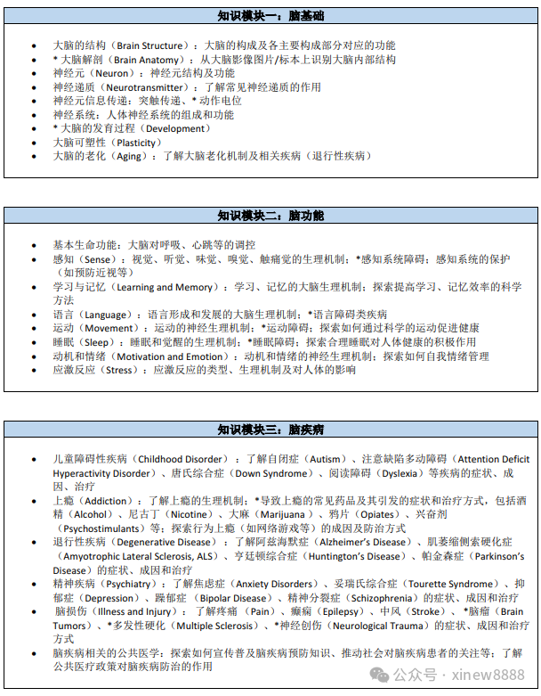
Brain Bee竞赛活动大纲


BrainBee竞赛备考资料
基础资料:可参考Brain Facts,建议Brain Bee和Brain Bee Junior组全部看完,地区活动考察内容以Brain Facts为主
拓展资料:可参考《认知神经科学导论》等。



BrainBee竞赛备考资料,可联系客服领取
BrainBee竞赛培训课程
针对不同阶段备考BrainBee竞赛的同学,咱们犀牛开始有专门的BrainBee竞赛培训课程,包含BrainBee竞赛junior组和senior组都有对应的课程可以选择。


BrainBee竞赛培训师资

BPhO09-29
物理碗09-29