发布时间:2025-10-01 09:22:58 编辑:Ann来源:犀牛国际教育
2026年Brain Bee脑科学活动时间正式官宣,新赛季时间延后,地区站和全国站都照往年推迟了半个月左右,备赛时间增多!
2026年Brain Bee脑科学活动安排
一、参与对象
5-12年级学生均可报名参加。其中9-12年级学生参加Brain Bee,5-8年级学生参加Brain Bee(Junior)。就读海外学校的中国籍学生请在学校所在国家或地区报名参加。
二、时间
地区活动:2026年3月21日上午10:00-11:30 (周六)
全国活动:2026年4月18-19日(周六、日)
国际活动:2026年8月
三、活动形式
活动采取地区 - 全国 - 国际三级模式:
1、形式:地区活动统一命题,在各活动基地统一进行。
地区活动均为闭卷笔试形式,由选择题、填空题两种题型构成。试题为中文,专业术语在试题中均用中英文标出。
Brain Bee组(9-12年级学生参加)共80题,Brain Bee Junior组(5-8年级参加)共60题,每题均1分。
2、要求:选择题填写正确的选项字母;填空题用中文或者英文作答均可,专业术语可用英文缩写。
(二)全国活动
【 Brain Bee(9-12年级学生参加)】
分为笔试、图片/标本识别、病例诊断三个环节:
笔试环节- 分为填空、选择两种题型,每题1分,共50题,计50分。
图片/标本识别- 辨认出标本或CT、MRI等影像中相关大脑结构名称;每题2分,共13题,计26分。
病例诊断 - 根据病例信息,对患者疾病作出分析判断;每大题3分,共8题,计24分。
以上三个环节均为闭卷答题形式,试题均为中文,专业术语在试题中均用中英文标出。非选择题用中文或者英文作答均可,专业术语可用英文缩写。
【 Brain Bee(Junior)(5-8年级学生参加)】
活动分为笔试和科学海报制作两个环节:
笔试环节 - 为个人参加,分为填空、选择两种题型,每题1分,共40题,计40分。本环节为闭卷答题形式,试题均为中文,专业术语在试题中均用中英文标出。填空题用中文或者英文作答均可,专业术语可用英文缩写。
科学海报- 为团体参加,本环节为40分。全国活动入围名单公布后,学生可与本校或校外晋级全国活动的学生自行组队(每个团队4-5人)。参与队伍在现场根据指定的海报主题,在规定的时间内完成海报制作并进行演讲,制作时可参阅资料。团队海报制作得分计入每个成员最终得分(如该队伍得分35分,队伍中每位成员此环节均计35分)。海报用中文或英文制作、演示均可。
(三)国际活动
每个国家或地区均可派送一名学生参加国际活动。全国活动Brain Bee组(9-12年级)一等奖分数最高者获得2026年Brain Bee国际活动中国代表资格,参加国际活动学生还将获邀参加主办方的学术年会。
2026年Brain Bee竞赛奖项设置
地区活动奖项:
根据各活动区(省、直辖市、自治区)内参与学生得分排名,评出2026年Brain Bee脑科学活动XX省(市、自治区)一、二、三等奖各若干名、2026年Brain Bee脑科学活动(Junior组)XX省(市、自治区)一、二、三等奖各若干名。总获奖面维持在40%左右。
全国活动名额分配:
晋级全国活动总人数共维持在500人左右(包括Brain Bee和Brain Bee Junior组)。其中350名为地区名额,根据各活动区(省、直辖市、自治区)实际参与人数按比例分配给各活动区,按照该区内所有参与学生的成绩排名确定晋级全国活动名单;另150名为综合名额,在除去350名由地区名额晋级全国活动的学生之后,根据地区活动阶段全国所有活动区学生的成绩排名确定晋级全国活动的学生名单。Brain Bee组和Brain Bee Junior组的全国活动名额根据地区实际报名参与总人数按比例划定。
全国活动奖项:
根据学生各环节总分相加排名,评出2026年Brain Bee脑科学活动全国一、二、三等奖各若干名、2026年全国Brain Bee脑科学活动全国(Junior组)一、二、三等奖各若干名。总获奖面维持在40%左右。根据报名学校学生的总体参与表现,评出组织奖若干名。
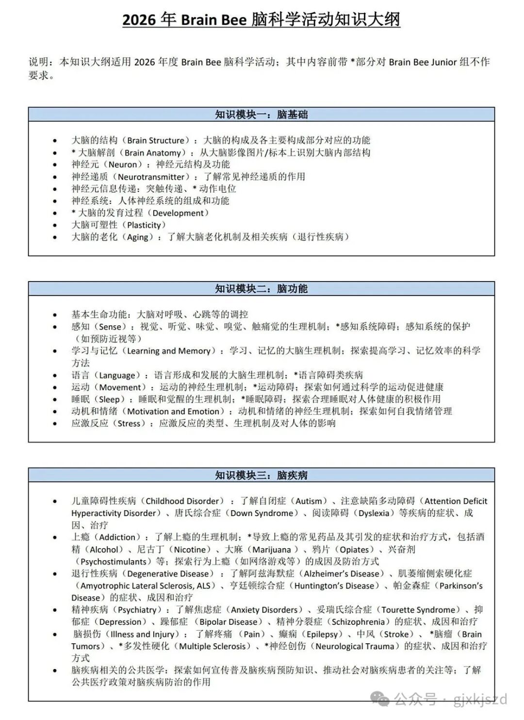
Brain Bee竞赛考察知识点大纲


犀牛Brain Bee竞赛培训课程
犀牛针对BrainBee脑科学竞赛开设了不同班型!包括BrainBee junior和Brainbee senior培训课程,适合不同年级、不同基础的学生学习。



AMC10-01
物理碗09-30
UKCHO09-30