发布时间:2025-10-13 11:10:35 编辑:Daisy来源:网络
rainBee脑科学赛事以培养未来神经科学家为使命,被誉为“名校申请黄金敲门砖”,5-12年级均有适合难度的赛事分级,零基础可报名,试题双语对中国学生十分友好,本文将系统梳理竞赛规则、考试内容及备考策略,为家长和学生提供实用参考。
BrainBee脑科学大赛含金量
BrainBee国际脑科学大赛由美国心理学协会(APA)、欧洲神经科学学会(FENS)、国际脑研究组织(IBRO)等六大权威机构联合主办。
BrainBee竞赛面向全球5-12年级学生,覆盖全球 50 + 国家,每年超 10 万名青少年参赛,是目前全球影响力最大、专业性最强的青少年脑科学赛事,被誉为 “神经科学领域的入门钥匙”。
BrainBee的学术含金量受全球院校认可,是申请生物、医学、心理学、人工智能等专业公认的"黄金履历",数据显示,73%的全国赛获奖者能进入世界TOP50院校,许多往届优胜者被哈佛、普林斯顿、斯坦福、剑桥、牛津等名校录取。

基地校报名:2025 年 10 月起 - 2026年1月25日
个人报名:2026年1月26日-2月1日
地区活动:2026年3月21日上午10:00-11:30 (周六)
全国活动:2026年4月18-19日(周六、日)
国际活动:2026年8月
BrainBee分级设置
BrainBee竞赛严格按年级划分组别,确保公平性:
Brain Bee Junior组:5-8年级学生,侧重科学思维启蒙,内容涵盖基础神经解剖学、感官系统等,适合零基础学生入门。
Brain Bee组:9-12年级学生,聚焦科研能力提升,涉及神经疾病诊断、脑成像技术等前沿领域,难度接近大学本科水平。
Brain Bee赛事活动内容介绍
BrainBee竞赛采取地区赛→全国赛→国际赛三级进阶模式。

备考Brain Bee使用推荐教材
《Brain Facts》:这是Brain Bee官方推荐的学习资料,由美国神经科学学会(Society for Neuroscience)出版。它涵盖了大脑的结构、功能以及常见神经疾病的基础知识。
《Neuroscience: Exploring the Brain》 by Mark F. Bear, Barry W. Connors, Michael A. Paradiso:这是一本详细介绍神经科学基础的书籍,非常适合深入学习和参考。

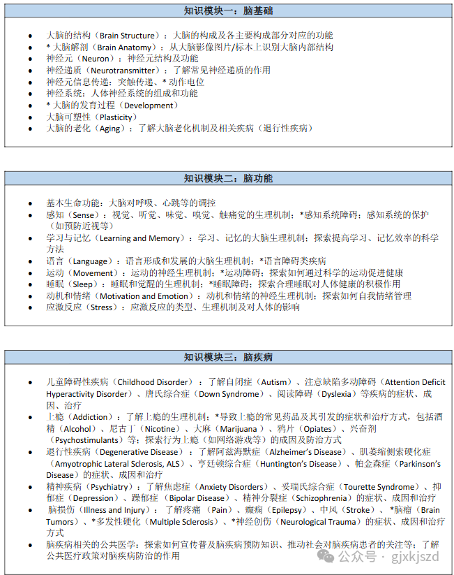
2026年Brain Bee竞赛大纲
说明:本知识大纲适用2026年度BrainBee脑科学活动;其中内容前带*部分对BrainBeeJunior组不作要求。


Brain Bee晋级&奖项设置
地区赛奖项:40%左右获奖率,根据各活动区(省、直辖市、自治区)内参与学生得分排名。
全国赛奖项:40%左右获奖率,根据学生各环节总分相加排名,评出2026年Brain Bee脑科学活动全国一、二、三等奖各若干名、2026年全国Brain Bee脑科学活动全国(Junior组)一、二、三等奖各若干名。根据报名学校学生的总体参与表现,评出组织奖若干名。
全国活动名额分配:
晋级全国活动总人数共维持在500人左右(包括Brain Bee和Brain Bee Junior组);
其中350名为地区名额,根据各活动区实际参与人数按比例分配给各活动区,按照该区内所有参与学生的成绩排名确定晋级全国活动名单;
另150名为综合名额,在除去350名由地区名额晋级全国活动的学生之后,根据地区活动阶段全国所有活动区学生的成绩排名确定晋级全国活动的学生名单。
犀牛针对BrainBee脑科学竞赛开设了不同班型!包括BrainBee junior和Brainbee senior培训课程,适合不同年级、不同基础的学生学习。



班型设置:3-8人小班/一对一课程
上课方式:线上/线下同步授课,可支持回放;
授课语言:中英文双语/纯英文课程

线下授课点:上海、北京、深圳、广州、天津、杭州、苏州、合肥、成都、南京、武汉、无锡、常州、宁波、青岛、重庆、厦门、下岗等。线上/线下同步辅导,可就近选择,也可以选择线上课程,享受总部师资~
AMC10-13
AMC10-13
BPhO10-13
UKCHO09-30