发布时间:2023-06-17 11:54:05 编辑:橙子来源:犀牛国际教育
2023年的CCC化学成绩已经可以查询啦!犀牛学员喜提中国区金奖接下来就是CCO的比赛,将于9月开考,有没有CCC的真题可以看看?CCC的历年分数线都是多少?有没有CCC和CCO的培训课程呢?一起看看吧!
CCC竞赛真题


CCC历年分数线
CCC化学竞赛共设置25道多项选择题,往年的分数线分别为:
2022年-金奖19分
2022年-银奖16分
2022年-铜奖14分
●全球奖:前10%加拿大参赛者可获奖,国内学生只要超过这10%的分数即可获奖,每年都有百名以上的国内同学获得奖项。
●国家级奖项:黄金(前10%)、白银(前25%)、青铜(35%)、地区荣誉奖(地区前20%)
●CCC获奖学生有机会参与到CCO(加拿大化学奥林匹克竞赛)
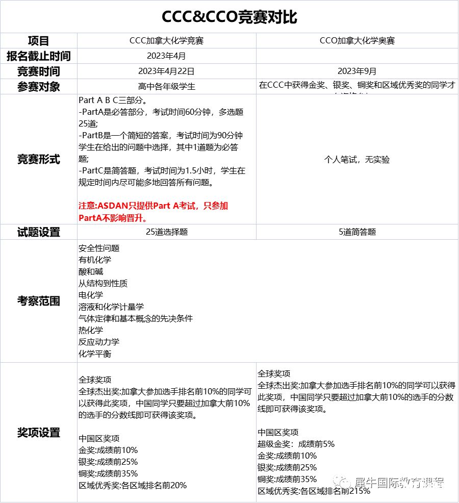
CCC/CCO对比
CCC是纯选择题,CCO则全部都是证明与简答题,难度提升巨大。

CCC化学竞赛面向全球高中生,是与UKChO、USNCO同等地位的高含金量化学竞赛,对于想要申请理工科专业的同学们来说是非常优质的背景提升方式,如果能冲进CCO那更是非常具有荣誉感的!
犀牛国际教育特推CCC/CCO化学竞赛辅导,深耕国际竞赛多年,犀牛导师们都会根据孩子们的理解力,学习进度进行教学调整,真正做到“因材施教””因势利导“从而真正地帮助他们去提升自己的能力,进而提升分数。
AMC04-17
物理碗04-23
物理碗06-05
化学竞赛01-11