发布时间:2023-10-07 11:18:20 编辑:橙子来源:犀牛国际教育
BPhO是英国物理奥赛,全球青少年都可参加,中国区获奖者有机会受邀去参加英国物理奥赛集训营,那对于物理学术上将是一个升华,学生也会有一段难忘的人生经历。BPhO物理竞赛报名截止时间在10月30日,还没报名的抓紧啦!

BPhO round1获奖分数线按照英国国籍学生的成绩分别以总分排名前2%、8%、15%、25%、40% 的比例划出,其他国家的学生直接参照获奖分数线来决定是否得奖。
BPhO round1奖项设置:
● 超级金奖 Top Gold:前2%
● 金奖 Gold:前8%
● 银奖 Silver:前15%
● 铜奖 Bronze Ⅰ:前25%
● 铜奖 Bronze Ⅱ:前40%

BPhO历年分数线:
		
BPhO试卷总分共100分,2022年BPhO分数线再创新低,BPhO超级金奖(Top gold)分数只需要达到39分,金奖(Gold)需要30分!
		
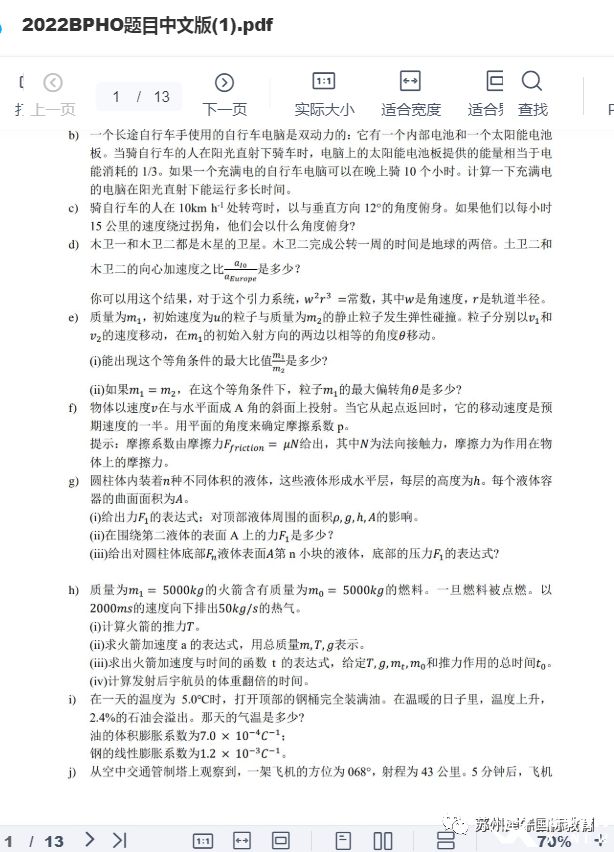
参赛的人越来越多,BPhO获奖分数线反而还低了?这无疑是试卷难度增加了!接下来让我们一起看看BPhO真题难度!

		
		
犀牛教育物理竞赛直通车
独家教材+教研导师带队
犀牛物理竞赛直通车正在火热报名中,助力备考学生:摸清竞赛门路,了解竞赛方式,补足知识内容,掌握高分技巧,在接下来的各项赛事中勇夺金奖!
		
课程类型:小班 / 一对一
授课模式:线上线下同步开课,可回放不断学习。
授课语言:中英双语教学 / 纯英文授课
目前,犀牛已在上海、北京、广州、深圳、苏州、杭州、南京、武汉、合肥、青岛、无锡等多个城市开设校区,致力于为准留学生家庭提供全方位升学服务。
 
										AMC04-17
 
										 
										物理碗04-23
 
										物理碗06-05
 
										 
										化学竞赛01-11