生物或医学相关专业是留学申请最热门的专业之一,也是申请中竞争最激励、最卷的专业。世界各大名校几乎都开设有相关专业,“钱”景甚至比CS都好。
正因为竞争激烈,生物和脑科学等相关的竞赛成为医学或生物相关专业申请学生的宠儿。今天小编就带着大家一起了解下脑科学大赛——Brain Bee!
报名时间:
2023年10.11-2024.1.20日(学校报名)
2024.1.21-2024.1.27日(个人渠道报名)
竞赛时间:
地区赛:2024年3月2日 10:00-11:30
全国赛:2024年4月6日-7日
国际赛:2024年6月 奥地利
适合学生:
对脑科学、生物化学、人工智能、脑神经等感兴趣的学生,或准备申请相关业的学生
参与对象:
5-12年级学生均可报名参加,竞赛分为Junior组和高龄组。
奖项设置
低龄组和高龄组都设置了地区赛奖项和全国赛奖项。其中,全国赛设置了一等奖、二等奖和三等奖。根据近两年情况看,总体获奖率在12%左右,比如2022年高龄组全国赛:
1.Brain Bee脑科学大赛难度还是比较大的。
2.Brain Bee含金量高,参赛者众多,竞争力太大。从获奖名单来看,北上广深知名国际学校的学生都在卷。
3.参赛的重点是要把参考的知识点记住,参考书肯定不是一本,知识范围广,而且还要会灵活应用。
4.参赛的难点还在于有很多专业名词和解剖结构需要特殊记忆。
Brain Bee脑科学国际大赛由美国心理学协会APA、欧洲神经科学学会FENS等联合主办,是一项面向全球5-12年级学生的生物竞赛,堪称三大顶流生物竞赛之一。
BrainBee赛事受到美国、日本、澳大利亚、德国等越来越多国家的认可!越来越多的学生积极参与,在此赛事中获奖的很多学生被普林斯顿、斯坦福、牛剑、清北录取,认可度和影响力颇高,绝对是你申请名校强有助力!
BrainBee零基础的学生都可以参加,而且只要认真按照组委会官方建议的60小时以上去准备比赛,基本地区赛获奖几率是不难的,当然全国赛获奖还是有一定难度的,毕竟是三大顶级生物竞赛之一。
除了奖项以外,参加Brain Bee的同学们可以从中巩固和完善自己的学科,掌握更多学科相关的学科知识,从而实现学科能力的提升和知识结构的扩大。
Brain Bee竞赛形式
Brain Bee脑科学大赛活动分为地区赛、全国赛、国际赛。
Brain Bee地区赛活动形式为笔试,各基地学校统一时间进行(如学生所在学校不是基地学校,待报名结束后,统一安排场地)
活动为个人参加,分为笔试、图片标本识别、病例(视频)诊断三个环节。
1、笔试环节:分为填空、选择两种题型,每题1分,共60题,计60分。
2、标本识别:根据图片写出所指部位的名称;每题2分,共20题,计40分。
3、病例(视频)诊断:根据一段患者的视频对疾病作出分析和判断;每题3分,共10题,计30分。
1、笔试环节:个人参赛,分为填空、选择两种题型,每题1分,共60题,计60分。
2、海报制作:为团体参加,全国活动入围名单公布后,学生可与本校或校外晋级全国活动的学生自行组队(每个团队3-4人),计40分。
每个国家或地区均可派送一名学生参加国际活动。全国活动Brain Bee组(9-12年级)一等奖分数高者获得本年度Brain Bee脑科学大赛国际活动中国代表资格。参加国际活动学生还将获邀参加美国心理学协会(APA)学术年会。
BrainBee作为一项高含金量,且有难度的竞赛。如果在备考的路上,想要夯实竞赛知识基础,构建竞赛知识体系,突破竞赛重难点,进行考前冲刺点拨的同学。
犀牛生物竞赛课程根据竞赛特点、重点、要点设计课程框架,针对性攻克竞赛准备难题、赛事真题,全真模考题库,全方位提升与巩固知识点,针对性进行补缺补差,助力竞赛夺奖。

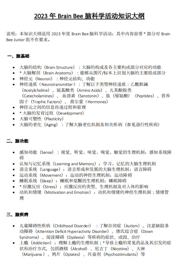
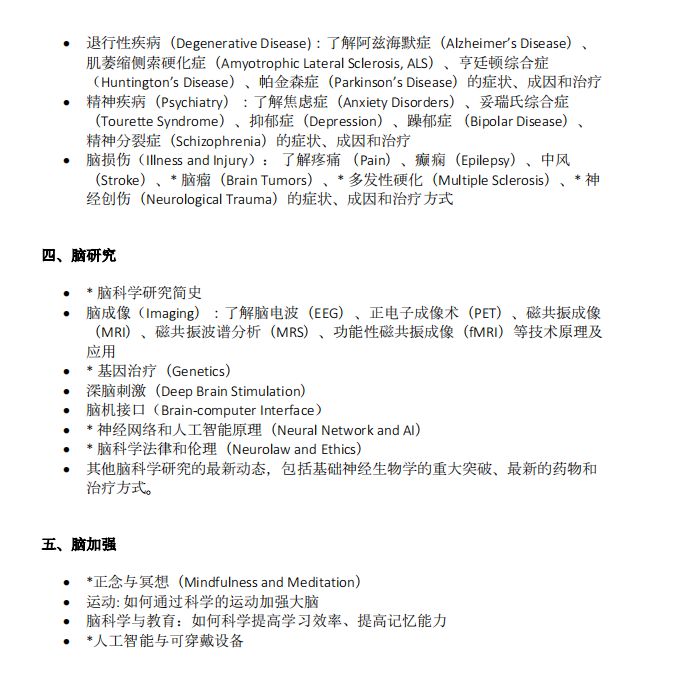
课程大纲