发布时间:2023-11-15 11:18:34 编辑:橙子来源:犀牛国际教育
AIME是美国数学邀请赛。按照AMC10/12历年的分数线,一般是需要答对14-15题就能顺利晋级AIME。回顾2023年AIMEⅠ、Ⅱ考试内容可以看出AIME竞赛难度更大,因而对有实力冲进AIME的同学,提前备考显得尤为重要。那么,AIME都考什么?如何备考AIME?
2023年AIMEⅠ
组合题目比往年多了2道,数论多了3道,从第5题开始难度加大。,并且计算量非常大。最难的一点是知识点串并联题目增多,这需要考生对AIME相关知识点进行非常熟练的运用和掌握。
2023年AIMEⅡ
AIME是填空题,题目难度大、考试时间长,对学生数学竞赛题解图形及计算更复杂,串联和知识点更多,做题速度要求更高,需要的准备时间更长!想AIME竞赛中取得优秀成绩,必须提早准备、做好长期训练的规划!犀牛AIME课程线上线下同步
犀牛AIME冲刺班课程
⏩课程类型:4-8人小班/一对一课程,
⏩授课语言:中英/全英授课,
⏩授课类型:线上/线下同步开课,支持回放
AIME是中英文双语,15道题,每道题答案的区间都只能是在000-999数字之间,满分15分,AIME成绩算法是AMC成绩+AIME成绩×10,用于晋级USA/JMO。
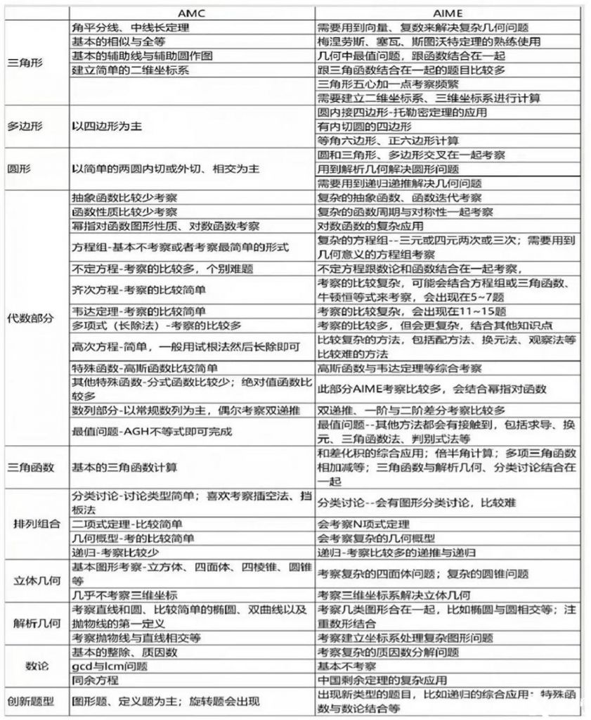
AIME竞赛的考察范围包括算术、代数、计数、几何、数论、概率以及其他高中数学知识(微积分不在数学竞赛考查范围内,但允许使用微积分方法解题)。比起AMC,考察难度更大:

犀牛教育AIME冲刺课程第一时间为同学们强势助力,这里为你做好长期训练规划,高效出分,
AIME竞赛考前冲刺辅导

AMC04-17
物理碗04-23
物理碗06-05
化学竞赛01-11