发布时间:2023-12-05 11:29:04 编辑:橙子来源:犀牛国际教育

竞赛时间地区活动
2024年3月2日上午10:00-11:30
全国活动
2024年4月6-7日(具体形式在地区活动结束后公布)
国际活动
2024年6月(奥地利,与FENS年会同时同地举行)
官网链接
http://www.chinabrainbee.com/2024brainbee

参赛年龄/年级要求:
5-12年级学生均可报名参加
① 9-12年级学生参加Brain Bee
② 5-8年级学生参加低龄组Brain Bee(Junior)
活动费用
参考2023赛事(2024赛事费用待公布):
地区活动报名费为人民币450元/人
全国活动参加费用为人民币850元/人
BrainBee赛制


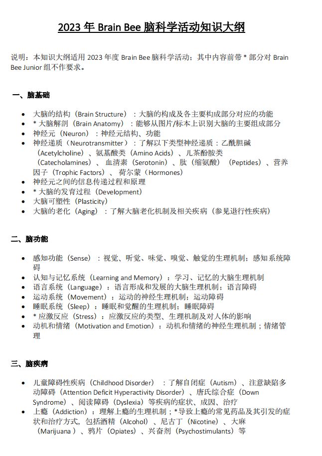
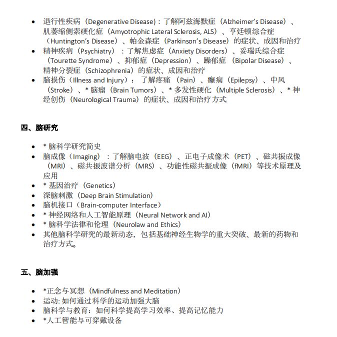
为了帮助2024年备赛BrainBee脑科学竞赛的考生更高效的冲刺复习,这里给大家分享2023年Brainbee脑科学活动知识大纲,供大家参考哦:


说明:本知识大纲适用 2023 年度 Brain Bee脑科学活动;其中内容前带 * 部分对 Brain Bee Junior组不作要求。

《Brain Facts》一书
建议 Brain Bee 和 Brain Bee Junior 组全部看完,地区活动考察内容以 Brain Facts 为主。
《认知神经科学导论》沈政、方方、杨炯炯等编著
北京大学出版社 2010 年出版,建议Brain Bee 组选择相关章节阅读。
其它神经科学大学入门级教材
如《神经科学—探索脑》(Neuroscience: Exploring the Brain),作者 Mark F. Bear / Barry W. Connors / Michael A. Paradiso,建议 Brain Bee 组选择相关章节阅读。


小班/一对一教学模式,精准的辅导每一位学生的学习。
中英双语授课/纯英文授课,满足海内外学生的学习。
线上/线下同步开课,自由选择,反复回放,巩固学习。
犀牛教育生物竞赛
班型+课程安排


BrainBee脑科学大赛课程大纲






AMC04-17
物理碗04-23
物理碗06-05
化学竞赛01-11