发布时间:2023-12-12 10:13:56 编辑:小妹来源:网络
Brain bee脑科学竞赛应该如何备赛?Brain bee脑科学竞赛备赛可侧重于学习脑科学知识、大脑功能,适合各年级学生。比赛时间由主办方确定。参加Brain bee有助于加深对脑科学的理解,提升科学素养。老师整理了23年的活动知识大纲,为备赛者提供了宝贵参考资料。
		
		低龄组(Brain bee Junior组)
		5-8 年级,对生物、心理、化学、人工智能感兴趣,且未来会考虑以上专业方向,作为背景提升的学生;无语言要求;
		
		高龄组(Brain bee组)
		9-12 年级,针对生物、心理、化学、人工智能相关专业的申请生,特别是对英文不是很自信但也需要参赛经历能丰富背景的学生;相关专业背景提升需求的学生。
竞赛时间
报名时间
2023年10.11-2024.1.20日(学校报名)
2024.1.21-2024.1.27日(个人渠道报名)
竞赛时间
地区赛:2024年3月2日 10:00-11:30
全国赛:2024年4月6日-7日
国际赛:2024年6月 奥地利
关于奖项设置
低龄组和高龄组都设置了地区赛奖项和全国赛奖项。其中,全国赛设置了一等奖、二等奖和三等奖。
根据近两年情况看,总体获奖率在12%左右,比如2022年高龄组全国赛:
一等奖获奖率为2.13%
二等奖获奖率为3.97%
三等奖获奖率为6.16%
2023年分数线参考:
高龄组(满分120分):
一等奖:87分以上
二等奖:80-86.5分
三等奖:70-79.5
Junior组(满分100分):
一等奖:69分以上
二等奖:61-68.5分
三等奖:54-60.5
Brain Bee属于一个收效很高的赛事,因为它是一个零基础也能参加的活动。Brain Bee地区赛总体难度不大,只要认真按照组委会建议的60小时以上去准备,基本地区赛获奖是不难的,当然国赛获奖也非易事。
Brain Bee国际赛事的影响力越来越大,目前,美国、加拿大、澳大利亚、德国等很多国家均已加入Brain Bee大家庭,是最具影响力、含金量最高的神经科学竞赛之一。赛事表现突出的往届选手很多都被英美TOP大学录取。
在准备Brain Bee竞赛的过程中,学生可以充分巩固、完善生物和心理学等相关知识体系,预习、巩固SAT 2,IB,A-Level等考试。
无论获奖与否,与全国各地名校的学生一起学习,每项赛事经历的背后都有很多宝贵的回忆和收获。
		
		
■ 报名方式:学生可以通过访问官网www.chinabrainbee.com下载报名表格。填写完整后,将报名表发送给地区赛负责人。地区赛由各地区的负责人或单位统一组织和协调。
■ 地区赛:
2024年3月2日上午10:00-11:30。
Brain Bee(9-12年级学生参加)和Brain Bee Junior组(5-8年级学生参加)都采用闭卷笔试形式。考试时间为90分钟,共有80道题目,包括填空和选择题两种题型,每题1分,总分为80分。填空题要求填写专业术语或简单表述,不涉及开放式问答或论述内容。
■ 全国赛:
2024年4月6-7日(具体形式在地区活动结束后公布)。
Brain Bee组包括笔试、图片/标本识别和病例(视频)诊断三个环节,均采用闭卷答题形式。Brain Bee Junior组包括笔试和科学海报制作演示两个环节,其中笔试环节为个人参加,海报制作环节为团体参赛(每个团队4-5人)。
■ 国际赛:
2024年6月,奥地利。
全国活动Brain Bee组一等奖分数最高者将获得2023年Brain Bee国际活动中国代表资格,并有机会参加神经科学学术年会。这为学生提供了一个国际交流和展示自己才华的机会。

Brainbee作为一场含金量高、难度大的比赛。如果你想在备考的路上巩固竞赛知识基础,构建竞赛知识体系,突破竞赛重点难点,在考前冲刺是非常有必要的。
犀牛教育多年以来,专注于国际教育和国际竞赛方面的深耕,针对brainbee脑科学竞赛也专门开了brainbee培训班,采用犀牛教育专属竞赛教材和一流师资团队,全力助力孩子在竞赛中冲金奖。
										
*以上部分班课可接受插班生,有录播课,一对一针对性辅导
课程模块
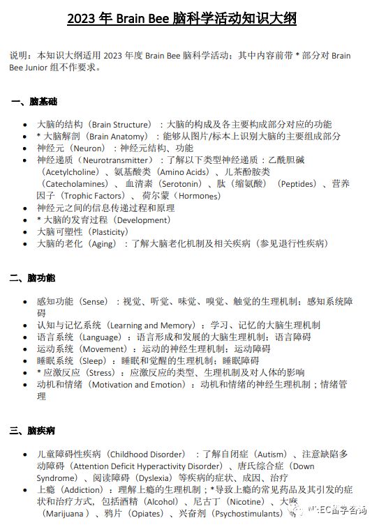
根据Brain Bee考纲设置课程模块,包括大脑的基础知识、大脑的发育和老化、大脑控制与生命活动、大脑功能障碍及治疗技术、神经科学研究方法及最新研究动态、课程复习与答疑等6大模块。
		
		
 
										AMC04-17
 
										 
										物理碗04-23
 
										物理碗06-05
 
										 
										化学竞赛01-11