发布时间:2024-02-21 10:07:53 编辑:橙子来源:犀牛国际教育
上海三公一直备受欢迎,有小升初学生的上海家长一定会关注“三公”学校,那么三公学校招生要求是什么?报名时间是什么时候呢?2023年三公学校招生有哪些变化你知道吗?还在准备上海三公申请的学生,可以看过来,开设了AMC8+小托福的课程培训辅导,助力成功上岸。

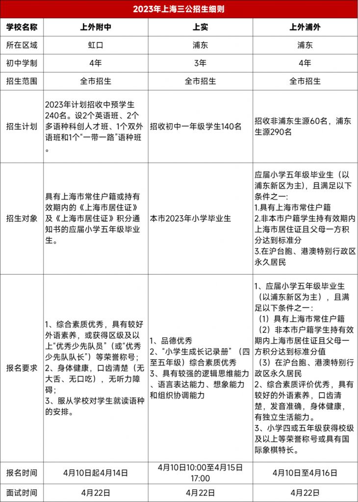
三公学校分别是指:
上海市实验学校(简称上实ss)
上海外国语大学附属外国语学校(简称上外附中sw)
上海外国语大学附属浦东外国语学校(简称上外浦外pfls)
三公学校全市招生,初升高有内部直升名额,免去中考压力,拥有顶尖的师资和资源,公办标准的学费,是沪上家长圈中的“神仙学校”。
三公学校招生流程是:网报→初审→面谈→正式录取。
三公一般每年4月左右开始报名初审,通过初审后,拿到面单的学生在4月下旬参加考试,随后公布录取结果。
2024年上海三公暂时还未公布报名时间,2023从招生简章发布到录取只有16天时间,今年的招生也近在眼前了,具体可以参考2023年的时间节点:

上海三公招生简章一般会在每年4月初公布,我们整理了2023年上海三公招生要求,家长们可以先参考。

上海唯一一所十年一贯制学校 ,比普通学校缩短了2年的学制,学校整体偏数理科。2023年上实在小学阶段成立了数学教育实验班;在初中阶段成立了数学教育实验班和NOIP实验班。
学校外语课程特色鲜明,目前共开设10门外语+科创,2023年上外附中新开设了2个多语种科创人才班,未来将侧重于学生科学素养的培养。

浦外同往年相比几乎没有变化,仍是将生源分为浦东生源与非浦东生源。
这无疑向我们传达了一个信息,三公学校除了对学生数学和英语要求高以外,目前三公还在加大对科创类学生的培养,对比其他数学类竞赛的激烈,科创或是一条杀出重围的捷径。
当下科创是国家主流培养方向,上海从三公到四校八大等一众名校都将科创能力作为衡量学生综合素质的重要指标之一。
如果能拿到青创赛、宋赛、世界机器人大赛、甚至CSP这样教委认可科创竞赛获奖是可以作为三公面单和市重自招时有力的“敲门砖”!

可以看出:
上实共有700人参加面试,录取人数是140,录取率是20%;
上外附中共有1000人参加面试,录取360人,录取率是24%到36%;
浦外共有1300人参加,录取350人,录取率是27%。
这个是数据还是经过筛选进入面试阶段的学生,然后再通过面试继续择优,可谓是优中择优,竞争的激烈程度可想而知。
冲三公不是一蹴而就的事,想要稳稳上岸需要拉长战线。
三公备考班(小托福+AMC8竞赛培训班)常规班开课中,还有更适合想走科技创新班的少儿编程课程,综合考虑孩子自身的情况,进行匹配,进而找到个性化的备考方案。


AMC04-17
物理碗04-23
物理碗06-05
化学竞赛01-11