发布时间:2024-02-22 11:52:00 编辑:小杨来源:犀牛国际教育
BrainBee脑科学竞赛区域赛是在各合作学校举行,今天我们给大家梳理了上海的brainbee线下考点,看看有你的学校吗?
上海协和双语高级中学
上海中学国际部
WLSA 上海学校
上海星河湾双语学校
上海浦东新区民办万科高中
上海市民办包玉刚实验学校
上海市西南位育中学国际部
上海光华剑桥国际中心
上海田家炳中学
上海市文来中学
上海金山杭州湾双语学校
上海市世外中学
上海天华英澳美学校
华东师范大学第二附属中学国际部
上海市民办文绮中学国际部汇点美高
科桥教育 Acabridge Academy
领科教育上海校区
上海励滕伯克曼学校
上海光华启迪学校
上海市民办平和学校
上海青浦区世外学校
上海新纪元双语国际学校
上海闵行区诺美高级中学 |
上海市民办尚德实验学校
* 上海宝山世外学校
* 上海浦东新区民办宏文学校
* 上海浦东新区民办更新学校
* 上海博世凯外国语学校
* 上海美高学校
* 上海市青浦区协和双语学校
Brain Bee脑科学大赛作为一项面向全球中学生的学科竞赛,为名校申请加分的7大顶尖国际竞赛之一,在科研竞赛中含量极高。每年全球超过10万名青少年学生参加。
报名方式:学生可以在官网www.chinabrainbee.com下载报名表。完整填写报名表后,发送至地区赛负责人,地区赛由各地区赛负责人/单位统一组织、协调。
地区活动——2024年3月2日上午10:00-11:30
活动形式为笔试,各基地学校统一时间进行(如学生所在学校不是基地学校,待报名结束后,统一安排场地)
全国活动——2024年4月6-7日(具体形式在地区活动结束后公布)
⭐Brain Bee组:9-12年级学生参加,活动为个人参加,分为笔试、图片标本识别、病例(视频)诊断三个环节。
⭐Brain Bee(Junior)组:5-8年级学生参加,活动分为笔试和科学海报制作两个环节。
国际活动——2024年6月,奥地利
每个国家或地区均可派送一名学生参加国际活动。全国活动Brain Bee组(9-12年级)一等奖分数最高者获得2024年Brain Bee国际活动中国代表资格。参加国际活动学生还将获邀参加在奥地利举办的欧洲神经科学学会年会(FENS)。
Brain Bee:9-12年级学生
Brain Bee(Junior):5-8年级学生
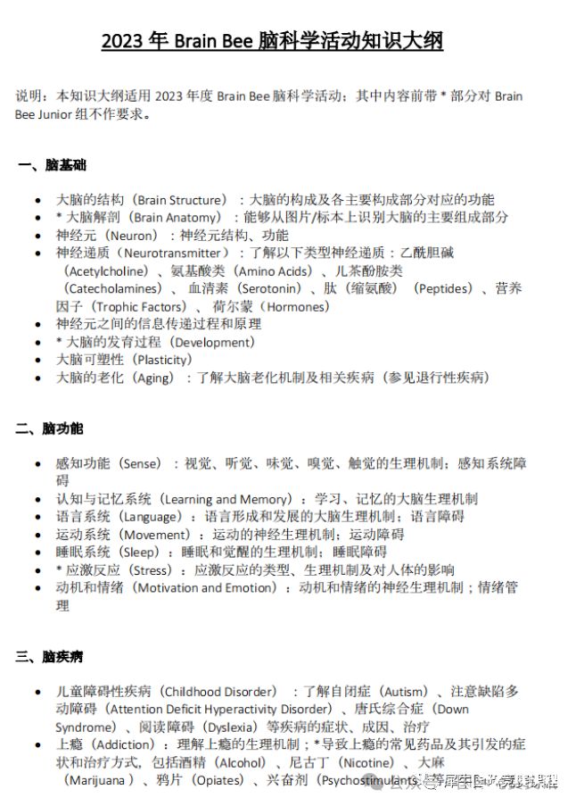
Brain Bee竞赛特别适合那些未来希望在医学和神经科学领域发展的同学参与,因为它涉及的内容与人类大脑的研究密切相关。竞赛的考察范围包括脑基础、脑功能、脑疾病、脑研究和脑加强这五个方面。

*活动划定知识大纲,不指定具体参考书,学生可根据实际情况自主选择相应学习教材,官网也有给到相关推荐参考资料。

推荐理由
这本书简明扼要,适合零基础的同学快速备赛。重点名词已用加粗标记,方便查阅其定义和描述,每章还配有图解,有助于同学理解和记忆。教材末尾提供了词汇表,可用于整体复习或进行词汇对照记忆。
建议Brain Bee和Brain Bee Junior组全部看完,地区活动考查范围以《Brain Facts》为主
犀牛专注钻研各科国际竞赛,目前已在上海、北京、广州、深圳、苏州、杭州、南京、成都、济南、青岛、无锡、武汉、合肥、等多个城市开设线下校区,线上线下同步招生,其他校区正在解锁中,
brainbee成绩提升、后台客服咨询
上海协和双语高级中学
上海中学国际部
WLSA 上海学校
上海星河湾双语学校
上海浦东新区民办万科高中
上海市民办包玉刚实验学校
上海市西南位育中学国际部
上海光华剑桥国际中心
上海田家炳中学
上海市文来中学
上海金山杭州湾双语学校
上海市世外中学
上海天华英澳美学校
华东师范大学第二附属中学国际部
上海市民办文绮中学国际部汇点美高
科桥教育 Acabridge Academy
领科教育上海校区
上海励滕伯克曼学校
上海光华启迪学校
上海市民办平和学校
上海青浦区世外学校
上海新纪元双语国际学校
上海闵行区诺美高级中学 |
上海市民办尚德实验学校
* 上海宝山世外学校
* 上海浦东新区民办宏文学校
* 上海浦东新区民办更新学校
* 上海博世凯外国语学校
* 上海美高学校
* 上海市青浦区协和双语学校
Brain Bee脑科学大赛作为一项面向全球中学生的学科竞赛,为名校申请加分的7大顶尖国际竞赛之一,在科研竞赛中含量极高。每年全球超过10万名青少年学生参加。
报名方式:学生可以在官网www.chinabrainbee.com下载报名表。完整填写报名表后,发送至地区赛负责人,地区赛由各地区赛负责人/单位统一组织、协调。
地区活动——2024年3月2日上午10:00-11:30
活动形式为笔试,各基地学校统一时间进行(如学生所在学校不是基地学校,待报名结束后,统一安排场地)
全国活动——2024年4月6-7日(具体形式在地区活动结束后公布)
⭐Brain Bee组:9-12年级学生参加,活动为个人参加,分为笔试、图片标本识别、病例(视频)诊断三个环节。
⭐Brain Bee(Junior)组:5-8年级学生参加,活动分为笔试和科学海报制作两个环节。
国际活动——2024年6月,奥地利
每个国家或地区均可派送一名学生参加国际活动。全国活动Brain Bee组(9-12年级)一等奖分数最高者获得2024年Brain Bee国际活动中国代表资格。参加国际活动学生还将获邀参加在奥地利举办的欧洲神经科学学会年会(FENS)。
Brain Bee:9-12年级学生
Brain Bee(Junior):5-8年级学生
Brain Bee竞赛特别适合那些未来希望在医学和神经科学领域发展的同学参与,因为它涉及的内容与人类大脑的研究密切相关。竞赛的考察范围包括脑基础、脑功能、脑疾病、脑研究和脑加强这五个方面。

*活动划定知识大纲,不指定具体参考书,学生可根据实际情况自主选择相应学习教材,官网也有给到相关推荐参考资料。

推荐理由
这本书简明扼要,适合零基础的同学快速备赛。重点名词已用加粗标记,方便查阅其定义和描述,每章还配有图解,有助于同学理解和记忆。教材末尾提供了词汇表,可用于整体复习或进行词汇对照记忆。
建议Brain Bee和Brain Bee Junior组全部看完,地区活动考查范围以《Brain Facts》为主
犀牛专注钻研各科国际竞赛,目前已在上海、北京、广州、深圳、苏州、杭州、南京、成都、济南、青岛、无锡、武汉、合肥、等多个城市开设线下校区,线上线下同步招生,其他校区正在解锁中,
AMC04-17
物理碗04-23
物理碗06-05
化学竞赛01-11