发布时间:2024-05-21 11:47:27 编辑:Daisy来源:网络
AMC10暑期课程|2024年AMC10冲奖计划,AMC10竞赛有必要报培训班吗?AMC10培训课程哪里好?犀牛自有一套成熟的OMO授课体系,犀牛优秀的教研团队研发出一套成体系化的教材和课程,能够帮助学生快速搭建一套全面的AMC竞赛知识体系,了解自己的优势和薄弱项,进而针对性查漏补缺,轻松冲分拿奖,下面我们一起来了解看看~
	
美国数学竞赛(American Mathematics Competition,简称AMC)由美国数学协会(MAA)举办,起源于1950年,全球每年有超过6000所学校的30万名学生参赛。
AMC是一个系类的竞赛,通过AMC 8、AMC 10、AMC 12、AIME一系列测验,找出绩优生参加美国数学奥林匹克(USAMO),再从全美数十州筛选出24至30位精英,参加数学奥林匹克夏令营 (MOSP),再在夏令营中通过测试从其中选出六名队员参加IMO。可以类比我们国内的全国高中数学联赛。
那么AMC10竞赛题型参赛年级、奖项设置、考试内容及分数线是多少呢?AMC10竞赛为何值得参加?哪些同学适合学习呢?考啥哪些知识点呢?下面我们一起来了解看看~
在国内AMC已经相当热门了,AMC10竞赛被视为全球含金量最高的数学学术活动之一。其试题研发、命制、阅卷等工作皆由美国知名数学专家完成,这些数学专家通常来自麻省理工学院、哈佛大学、普林斯顿大学等世界顶级学府。
1、AMC10是高端竞赛的入口
MAA是美国数学协会官方组织,有完整上升途径。AMC10/12成绩优异的考生可进入AIME,AMC10/12+AIME,两轮考试加权总分过线即可进入USA(J)MO,无论前进到哪里,突破自己就是胜利,AMC10/12是绝大多数同学的起点。
2、到达AIME并获得高分对申请大学极有帮助
相较SAT Subject以常规课程内容为主,数学竞赛难度和综合程度更适合作为参考依据。譬如Harvard、MIT、CMU等等,申请系统会调查和询问是否有相关竞赛成绩。
3、题目区分度高,适合自我检验,自我挑战
AMC参与学生人群广泛,入门题目简单,各个层次,题目难度不同,低年级、弱基础的同学可以做初步尝试,不同目标的学生都可以自我检验,自我挑战。AIME及更高竞赛准入都有前序门槛,AMC10报名即可参加考试,全选择题的形式简便易行,易于组织和阅卷。
4、提高学科素养,激发学习主动性
数学竞赛到了中学考察多方面素质:自学与搜集素材的学术能力;独立思考且主动交流的能力;不畏难的心理品质等等。AMC考试的短平快对于校内长期依赖计算器有显著挑战。从AMC10/12到USAMO全面广泛的知识考察范畴宏观上对数学学习方向有较大的指导意义。
参赛年级:10年级(高一)且17.5 岁以下年级/年龄学生
考试时间:每年11月(分AB卷)
试卷构成:25道选择题
考试时长:75分钟
参赛语言:中英双语
计分方式:满分150分,答对1题6分,不答得1.5分,答错题目不扣分。
AMC10竞赛分为A/B两套试卷,共25道选择题,考试时间75分钟。题目由易到难,难度相当于国内初中联赛级别。
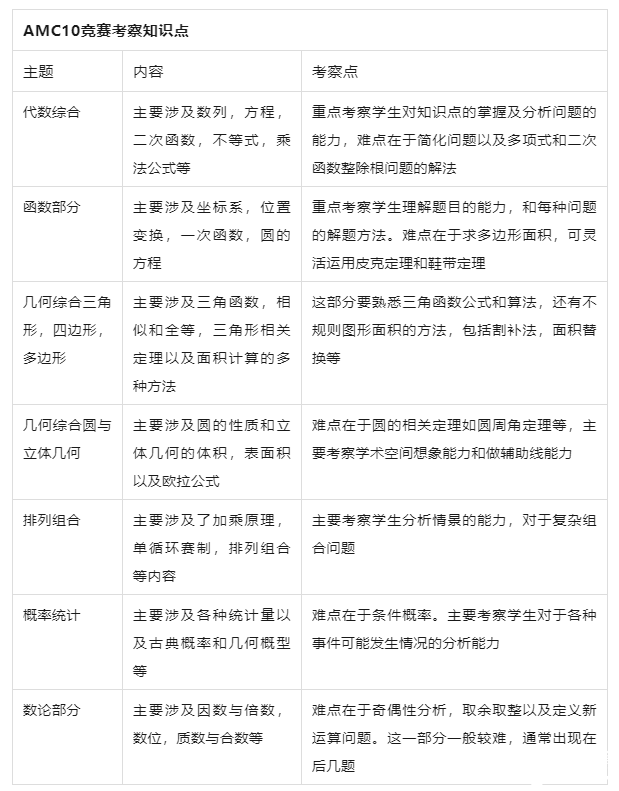
AMC10竞赛考察什么内容?AMC10竞赛涵盖简单计算与应用题、数论、平面几何(多边形与圆)、立体几何、函数方程坐标系、排列组合与统计概率等重点知识;
	
全球个人奖项:
满分奖 Perfect Score:获得满分150分
全球卓越奖 Distinction Honor Roll:全球成绩排名前1%
全球优秀奖 Honor Roll:全球排名前5%
AMC10全球荣誉奖 Achievement Roll:8年级及以下年级在 AMC10中获得90分以上
中国赛区个人奖项:
Highly Distinction:全国排名前5%
Distinction:全国排名前15%
Merit:全国排名前30%
全球学校团体奖项:
School Honor Roll: 本校前3名学生分数相加大于等于400分
School Merit Roll: 本校前3名学生分数相加在300-399分
以下等级链可供大家参考:
AIME9+分>AMC12前1%>AIME 7分>AMC10前1%>AMC12前5%>AIME资格。以下是AMC10竞赛历年分数线,赶紧来看看难度吧!
	
	
暑假期间没有校内学习的任务,学生可以更加集中精力进行AMC竞赛备考。
学生拥有完整的学习周期去复习AMC竞赛涉及到的数学基础知识,整理AMC数学主题框架,找出易错点和掌握不熟练的地方,掌握竞赛重要考点及题目考察方式,加强训练。
孩子可以做更多AMC真题例题易错题训练,熟悉竞赛题目要点和逻辑思维,训练并适应做题速度,寻找回答技巧,避免题目陷阱。
暑假期间,通过AMC竞赛备考,可以提升孩子数学学习素养,进一步激发数学学习兴趣,备赛之余也能提升课内数学基础学习能力,为后续数学等相关学科的学习锦上添花!
犀牛教育分为AMC10班课培训分为AMC10长线备考班、AMC10短期备考班,可满足不同基础学生的AMC10班课培训需求。
AMC10竞赛长线备考课程
犀牛AMC10长线备考直通车课程,包含AMC10基础班、强化班、冲刺班等多个阶段,适合零竞赛基础学生,进行系统性的的培训。
AMC10基础班:全面讲解基础知识,大约50个课时,经过多轮基础知识学习,达到单个知识点完全掌握的目的。
AMC10强化班:在学生掌握了单个知识点的情况下,利用大约30个课时进行知识点的串联学习,达到知识点灵活运用的目的。
AMC10冲刺班:考前冲刺学习,包含知识点梳理,查漏补缺、考试技巧训练,时间训练等多种方面训练,达到考试冲分的目标。
AMC10竞赛短期备考课程
针对11月考试学生,提供线上/线下考试辅导,学生可以选择3-8人小班冲刺,也可以进行一对一高效备考。
建议基础扎实的学生:可以选择AMC10小班冲刺课程,整体梳理知识点+题目训练,掌握答题技巧,为考试冲分准备。
建议存在部分薄弱点的学生:可以选择AMC10竞赛强化班+冲刺班,或者选择1V1个性化教学,专项提升,考前解决疑难问题,高效准备。
暑假是AMC10弯道超车关键期,该如何高效备考呢?
犀牛推出AMC10基础班、强化班、冲刺班,提供线上和线下同步授课的灵活选择,致力于精准服务每位学生,帮助他们全面提升数学能力和竞赛技巧。
1V1班:适合基础弱,想短期提高分的学生
线上班:适合线上学习时间不固定的学生
线下班:适合线下基础一般,想要面授教学授课的学生
	
	配套自编教材:优秀的教研团队研发出一套成体系化的教材和课程,能够帮助学生快速搭建一套全面的竞赛知识体系,了解自己的优势和薄弱项,进而针对性查漏补缺,冲分拿奖。

优质师资:筛选海内外TOP院校毕业的优质教师,为学生提供高质量的教学服务!
	
针对每一位学生建立学习反馈群,跟进每一位学生的上课情况,及时进行课后反馈,与家长同步,共同促进学生提分。同时进行课后答疑等学习保障工作,让学生学习效率快速提升。
2024AMC10数竞赛培训课程开课啦!零竞赛基础学生也可以参加学习。不同基础的孩子都可以找到适合的学习!
▶课程大纲:课内外知识点全覆盖
▶课程类型:3-6人小班授课/一对一授课模式
▶授课模式:在线面授均可
▶授课语言:中英双语教学/纯英文授课
	
我们在上海、深圳,北京、苏州、南京、深圳、无锡、青岛、杭州、广州、合肥、武汉、成都、郑州、香港均开设的有线下校区,其他城市可以参加线上网课,享受总部师资~
 
										AMC04-17
 
										 
										物理碗04-23
 
										物理碗06-05
 
										 
										化学竞赛01-11