发布时间:2024-11-25 18:12:34 编辑:犀牛牛来源:犀牛国际教育
袋鼠数学竞赛是什么?
袋鼠数学竞赛由澳大利亚著名数学家Peter O'Halloran于1980年发起。1991年,法国两位著名数学教育家成立正式组委会并在欧洲推广该活动,为了向Peter O'Halloran 致敬,将该活动正式取名为“袋鼠数学思维趣味活动”,全球组委会总部位于法国巴黎。

不同于传统数学测评强调的高难度和挑战性,袋鼠数学思维趣味活动宗旨是用有趣生动、接近生活的题目,激发孩子们数学学习兴趣及自信,培养学生数学思维,训练学生阅读、理解、分析和解决问题能力,适合各年级各种数学水平同学参加。

因此,袋鼠数学思维趣味活动逐步风靡世界,成为全球极具规模的青少年国际数学思维趣味活动。截止目前,在全球有103 个国家和地区承办此活动,2024年袋鼠数学竞赛参赛人数约为610万,其中包括111万(1-2年级)、172万(3-4年级)、160万(5-6年级)、90万 (7-8年级)、77万(9-12年级)。

袋鼠数学思维趣味活动在美国已经有超过 20年举办历史,每年参加人数快速递增,尤其在亚裔人口较多的加州每年袋鼠数学考位更是一位难求。
袋鼠数学竞赛适合几年级学生?
袋鼠数学竞赛分为6个难度等级,1-12年级学生都可以参加。
等级A-Level A:小学1-2年级
等级 B-Level B:小学3-4年级
等级 C-Level C:小学5-6年级
等级 D-Level D:中学7-8年级
等级 E-Level E:中学9-10年级
等级 F-Level F:中学11-12年级
一般来说,参加袋鼠数学竞赛的学生以1-6年级居多,大部分学生会在小学阶段将袋鼠数学竞赛作为数竞入门赛事。
到了高年级之后,他们会去挑战难度更高的AMC8/10/12、AIME、SMC、BMO、欧几里得数学竞赛等赛事,这些竞赛往往对于学生未来申请名校有更大的助力,而袋鼠竞赛能够帮助他们激发对数学的学习兴趣,建立数学竞赛知识体系和学科自信,从而更好地衔接高阶赛事。
袋鼠数学竞赛考试规则
★ 考试语言:
★ 考试题型:
★ 考试时间:
等级A、B、C:3月29日(周六)10:00-11:15(75分钟)
等级 D、E、F:3月29日(周六)14:00-15:15(75分钟)
★ 考试地点:全国各教学合作学校校内(学校申请可提供在线测评服务)
★ 评分标准:
等级 A-B:共24道选择题,总分120分,起始分数为24分,1-8 题每题3分,9-16题每题4分,17-24题每题5分,答错扣1分,不答不扣分;
等级 C-F:共30道选择题,总分150分,起始分数为30分,1-10 题每题3分,11-20题每题4分,21-30题每题5分,答错扣1分,不答不扣分。
★ 袋鼠竞赛获奖率及分数线(参考2024年):

袋鼠数学竞赛怎么报名?
首先要确认学生所在学校是否为阿思丹合作院校,一般国际学校、双语学校、公立国际部都是合作院校,合作院校的同学可以直接通过学校老师报名参加考试,也可以自己在“阿思丹国际理科测评”小程序填写个人信息选择所在学校报名参赛。
如果学生所在学校并非阿思丹合作院校,可以通过机构代报名参加袋鼠数学竞赛。犀牛教育提供袋鼠数学竞赛、美国AMC、澳洲AMC、物理碗等热门国际竞赛的代报名服务,如需代报名袋鼠竞赛可添加小助手微信xnew686 在线咨询~
袋鼠数学竞赛考试知识点

袋鼠竞赛LevelA考试重难点

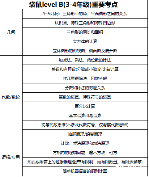
袋鼠竞赛LevelB考试重难点
怎么备考袋鼠数学竞赛?
0
基础知识巩固
通过往年的袋鼠数学真题了解考试题型和知识点。列出袋鼠竞赛涉及的主要数学知识点,如时间问题、平均值、最大值、最小值等。针对每个知识点,复习相关的基础概念和公式。做一些基础题目,巩固基础知识。
0
提高解题能力
定期模拟袋鼠数学竞赛真题训练,了解考试时间分配和答题技巧。根据模拟考试的表现,找出自己的薄弱环节,有针对性地进行强化。做一些难度适中的袋鼠数学试题,提高解题速度和灵活性。学习一些常见的解题技巧,包括数学推理、巧妙的代数化简、几何图形的分析等。
0
考前强化冲刺
考前集中攻克之前出现的薄弱环节,做更多相关的题目。在最后几周,进行更频繁的模拟考试,模拟真实考试的紧张氛围。对之前学过的知识点进行全面复习,巩固记忆。有条件的同学可以选择专业培训机构,跟着专业老师学习拿分技巧,提高学习效率。
犀牛袋鼠竞赛培训课程
犀牛教育针对1-4年级学生设置了袋鼠数学竞赛培训班,5年级及以上同学可以学习难度更高的AMC数学竞赛培训课程。
通过袋鼠竞赛课前测试了解学生基础,再为其分配适合的班级。低年级同学如果基础好可以跨级参加高年级的课程并参加考试,高年级同学不能降级参加低年级的考试。
袋鼠竞赛课程内容:袋鼠竞赛考点梳理+袋鼠真题模考训练+考试技巧点拨

授课语言:中英双语/全英文
班型设置:4-8人小班教学/1V1针对性辅导
上课形式:线上线下同步授课
目前,我们在上海、北京、深圳、广州、苏州、无锡、南京、青岛、武汉、合肥、杭州、宁波、重庆、成都、香港等地开设了20+线下校区,线上线下同步授课,课后支持回放复习,并配备专业班主任全程督学答疑,孩子的每一分进步都看得见!
近期袋鼠数学竞赛培训课程安排

内部教研讲义+课后作业



我们的师资(部分展示)



AMC04-17
物理碗04-23
物理碗06-05
化学竞赛01-11