发布时间:2024-12-18 11:34:32 编辑:小妹来源:网络
随着BPhO物理竞赛参赛新规的出炉,IPC和SPC物理竞赛的热度也在不断走高,想要获得BPhO参赛的名额,必须先考IPC和SPC,目前IPC和SPC竞赛报名已经开启,一起来看看吧!
SPC&IPC是什么?
SPC&IPC物理竞赛是由英国物理测评组委会组织,将基础物理原理与日常生活紧密结合,致力于培养学生的创新思维,挖掘物理潜力。
SPC
SPC对应Alevel的AS及其对应年级。涵盖高中物理核心知识及拓展,包括力学、电磁学、近代物理等,难度大、综合性强,以计算题和论述题为主,衔接高中与更高层次竞赛。
参赛对象:10-11年级 报名截止时间:2025年2月24日 2025年1月20日(Online) 竞赛时间:2025年3月8日 2025年1月31日(Online) 竞赛时长:60分钟 竞赛语言:英语竞赛形式:个人竞赛,试卷笔试(无实验操作)
IPC
IPC对应Alevel的GCSE及其相应年级。在初中知识基础上加深,涉及力学、电学、热学等更深入内容,难度适中,题型增加简单计算题,巩固知识并提升解题技巧。
参赛对象:9-10年级 报名截止时间:2025年2月24日 2025年1月20日(Online) 竞赛时间:2025年3月6日 2025年1月31日(Online) 竞赛时长:60分钟 竞赛语言:英语 竞赛形式:个人竞赛,线上
SPC和IPC如何报名?
如果学生所在的学校是阿思丹官方合作考点,可以直接向学校老师咨询并办理报名手续。也可以通过微信搜索“阿思丹国际理科测评”小程序来进行报名。以下是具体步骤:
打开微信并搜索“阿思丹国际理科测评”小程序。
使用手机号进行登录,并补充完整的个人资料。
在小程序的搜索栏中输入“SPC&IPC”,找到相关赛事。
点击赛事页面的“立即报名”按钮,进入报名表填写页面。
仔细填写个人信息、家庭信息和项目信息。
确认无误后,完成报名费用的支付。


如果学校不是阿思丹合作学校,可以通过第三方机构进行代报名。例如,犀牛教育提供SPC/IPC的代报名服务。
SPC/IPC和BPHO竞赛的关系
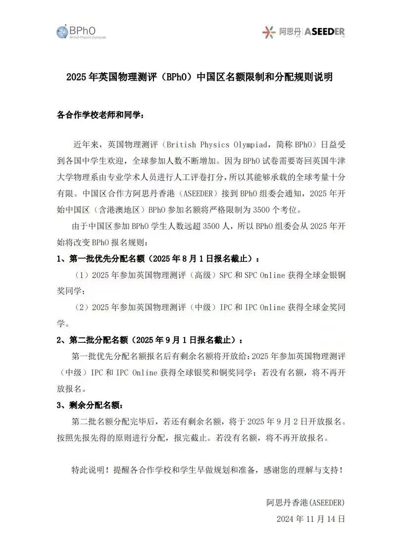
自2025年起,中国区(含港澳地区)的BPhO参赛名额将严格限制为3500个考位,以SPC和IPC作为前置赛决定BPhO的参赛资格。

犀牛教育SPC/IPC课程辅导

AMC04-17
物理碗04-23
物理碗06-05
化学竞赛01-11