发布时间:2024-12-31 10:29:24 编辑:言言来源:网络
随着物理竞赛的热潮不断升温,越来越多的学生开始关注到IPC/SPC(International Physics Competition & Special Physics Challenge)英国物理竞赛。这项竞赛不仅考验学生的物理知识和解题能力,更在升学、奖学金申请等方面发挥着重要的加分作用。
如果你也有参加IPC SPC竞赛的打算,或者正在为备考做准备,那你绝对不能错过这篇文章!本文将详细介绍如何报名、备考,助你轻松应对挑战,提升自己的学术竞争力。
一、IPC SPC物理竞赛是什么?
IPC SPC竞赛背景
IPC SPC是英国国际物理竞赛,吸引了全球范围内的优秀物理学子参与。竞赛分为两个层次——IPC(国际物理竞赛)和SPC(特别物理挑战赛)。它主要考察学生的物理知识储备、实验设计能力及综合问题解决能力。近年来,IPC SPC在全球范围内的影响力逐年上升,许多世界顶尖大学在审阅申请材料时也会特别看重这类竞赛成绩。IPC适合初中级学生,而SPC则面向高年级学生。
为什么参加IPC SPC物理竞赛?
● 学术能力的认可:IPC SPC为学生提供了一个展示自己物理学科能力的平台,优异的成绩能够证明学生的学术实力。
● 留学申请加分项:如果你计划申请英国、美国等国的名校,IPC SPC的成绩将成为你申请材料中的亮点,增加被录取的机会。
● 奖学金机会:许多高等院校、科研机构对IPC SPC获奖者提供奖学金或其他资助,给你的学术生涯增加更多选择。
SPC/IPC和BPHO竞赛的关系
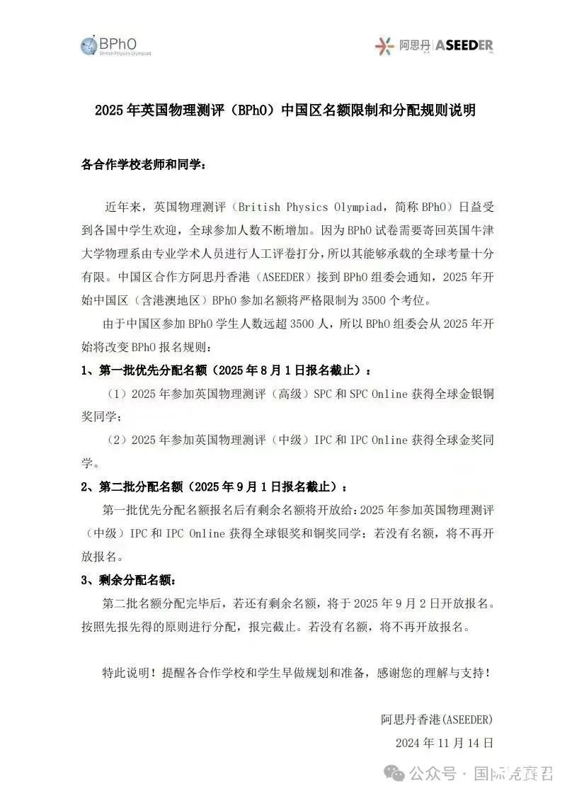
自2025年起,中国区(含港澳地区)的BPhO参赛名额将严格限制为3500个考位,以SPC和IPC作为前置赛决定BPhO的参赛资格。

二、如何报名IPC SPC物理竞赛?
IPC/SPC (IPC/SPConline)报名方式:
如果学生所在的学校是阿思丹官方合作考点,可以直接向学校老师咨询并办理报名手续。也可以通过微信搜索“阿思丹国际理科测评”小程序来进行报名。以下是具体步骤:
打开微信并搜索“阿思丹国际理科测评”小程序。
使用手机号进行登录,并补充完整的个人资料。
在小程序的搜索栏中输入“SPC&IPC”,找到相关赛事。
点击赛事页面的“立即报名”按钮,进入报名表填写页面。
仔细填写个人信息、家庭信息和项目信息。
确认无误后,完成报名费用的支付。
![]() |
![]() |
IPC竞赛真题(2006-2023)

SPC竞赛真题(2006-2023)


三、IPC SPC备考课程
针对想要参加2025物理碗竞赛、IPC和SPC竞赛的学生,犀牛开设IPC和SPC物竞赛培训班!

AMC04-17
物理碗04-23
物理碗06-05
化学竞赛01-11