发布时间:2025-03-06 10:12:18 编辑:Nina来源:犀牛国际教育
如今面对升学需求,AMC8 数学竞赛成为不少家长和学生眼中的 “秘密武器”。AMC8作为低龄竞赛天花板,越来越多的中国学生参与到其中,如果准备备考2025年AMC8竞赛,那么AMC8竞赛考试内容是什么呢?难度如何?AMC8 为何在北京小升初备受青睐?北京AMC8培训课程有推荐,文末可以了解~
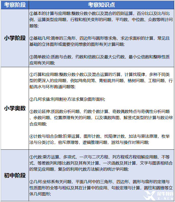
AMC8考试内容
AMC8竞赛考察内容涉及到中学7.8年级的内容,可以总结为:小学数学知识点+小奥知识点+部分初中数学知识点。整体来看,考察范围比较广,知识点跨度较大,
主要考察基础代数、基础几何、基础数论以及基础组合四大模块,具体内容如下:

✅ 基础代数: 整数、有理数、无理数、实数、数轴和直角坐标系;多元一次方程、简单二次方程、简单不等式;简单数列;基本代数技巧。
✅ 基础几何: 基础几何作图;平面欧氏几何,点、线、三角形、特殊四边形、圆;规则图形的周长和面积;基本平面几何技巧;规则立体几何图形。
✅ 基础数论: 奇偶分析、整除的性质、最小公倍数和最大公约数、同余问题。
✅ 基础组合: 韦恩图;排列、组合和概率入门;阶乘和二项式系数、杨辉三角形
AMC8为何在北京小升初备受青睐
✅ AMC8是名校敲门砖
清华附中、人大附中、首师大附中、北大附中、101 中学和十一学校等 “六小强”,以及北京鼎石学校、北京景山学校等知名学校,都对 AMC8 成绩极为看重 。甚至有些学校在筛选简历时,会将 AMC8 成绩作为默认的重要参考项。
✅ 国际认可度高
AMC8 作为一项国际知名的数学竞赛,在全球范围内拥有极高的认可度。在申请国际学校时,AMC8 成绩可以向招生官展示学生的数学能力和学术潜力,优秀的 AMC8 成绩也能在众多申请者中脱颖而出。
✅ 提升数学能力
除了升学助力和国际认可度外,AMC8 竞赛对于学生数学能力的提升也有着显著的作用。学生在备考和参赛的过程中,能力的提升不仅有助于学生在 AMC8 竞赛中取得好成绩,更能在校内数学学习产生积极的影响
北京AMC8培训课程
AMC8课程针对4-8年级或者数学基础较好的学生,从数学基础的补充为基础,补全欠缺的高年级数学基础知识以及小奥的相关数学思维。
AMC8课程包含【基础班/强化班/冲刺班】,针对不同基础学生。
✅ AMC8课程基础班(50小时)
适合学生:4-8年级基础比较弱的学生
课程内容:AMC8数学竞赛考察的所有知识点全部教一遍,基础知识补足,夯实理论基础,特别是数论、计数和概率部分。
课程目标:掌握AMC8竞赛考点
✅ AMC8课程强化班(30小时)
适合学生:对AMC8竞赛重难点掌握不到位的学生
课程内容:针对AMC8数学竞赛重点题型,难易知识点讲解,确保学生灵活运用多个知识点,解决综合考察类题目。
课程目标:拿到AMC8竞赛全球前5%
✅ AMC8课程冲刺班(30小时)
适合学生:做AMC8真题速度慢且正确率不高或已经参加过AMC8竞赛的学生
课程内容:AMC8数学竞赛考前模拟考试训练,真题答疑,查漏补缺,快速适应考试节奏,掌握答题技巧。
课程目标:拿到AMC8竞赛全球前1%或满分奖。
✅ AMC8课程全程班(110小时)
适合学生:从零基础开始,想要通过培训,拿到AMC8奖项的学生
课程内容:基础班+强化班+冲刺班
课程目标:拿到AMC8竞赛全球前1%或满分奖。
部分AMC8班课设置如下:
我们犀牛教育除北京外,还在上海、广州、深圳、重庆、苏州、杭州、南京、青岛、无锡、合肥、武汉、成都、大连、天津、香港和宁波等多个城市开设校区,致力于为准留学生家庭提供全方位升学服务。
班型设置:3-8人小班/一对一课程
上课方式:线上/线下同步授课,可支持回放;
授课语言:中英文双语/纯英文课程
学习阶段:基础、强化、冲刺三个阶段,每个阶段根据不同基础、不同学习时间分班。
AMC04-17
物理碗04-23
物理碗06-05
化学竞赛01-11