发布时间:2025-03-27 10:29:03 编辑:Daisy来源:网络
思维100目前在国内更加火爆,是民办学校非常认可的证书,比如华育、兰生、世外等市内TOP级的民初,都非常看重思维100证书。一度被认为是上海名校的通行证。但AMC8含金量也逐渐提升,随着学校小升初的认可,很多学生也将学习AMC8竞赛作为自己的一个方向,接下来深度分析一下!
PART.01
今日福利领取大放送!
超全的AMC8和思维100自学资料
-高清PDF可直接下载-


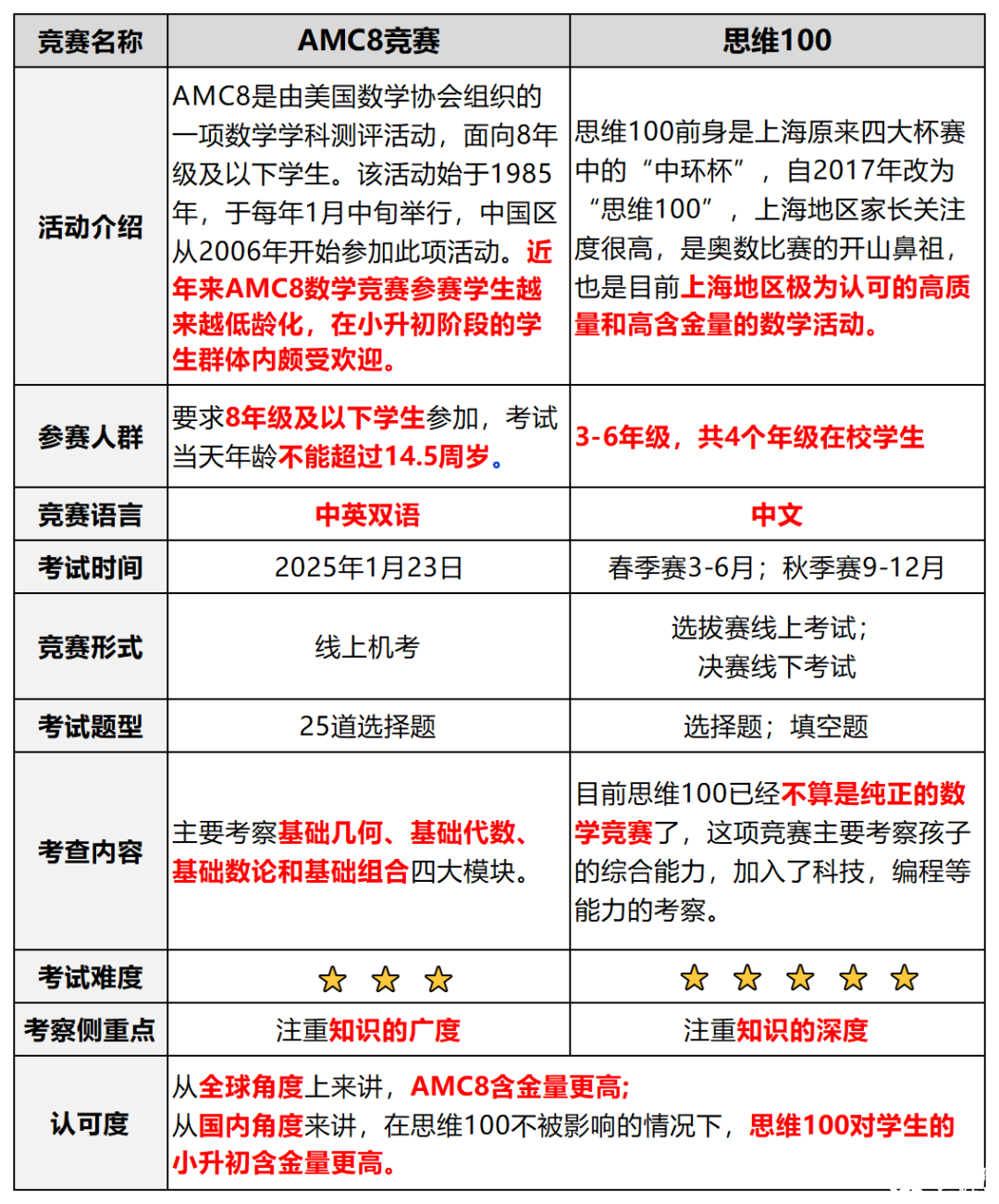
AMC8和思维100的区别?
几大维度深度对比:AMC8 vs 思维100

01赛道属性:国际认证 vs 本土特色
AMC8:由美国数学协会主办,全球超60万学生同场竞技,成绩单可直接用于海外初中申请,上海世外、包玉刚等顶尖双语学校将其作为数学特长生重要参考。
思维100:深耕上海本土20余年,题目紧扣小升初择校考点,是上海传统名校(如华育、兰生)筛选生源的"隐形门槛",本土认可度堪称奥数界"硬通货"。
02难度梯度:思维挑战 vs 应试适配
AMC8:题目设计强调逻辑思维与数学应用,涉及基础代数、几何、组合等模块,难度分层清晰,前10题简单题占比达40%,适合培养"数学韧性"。
思维100:高度贴合上海奥数杯赛风格,侧重计算速度与巧解技巧,部分题目需"秒杀"策略,对小升初冲刺更具针对性。
03备考计划:长期培养 vs 短期冲刺
AMC8:知识体系与国际接轨,备考过程可同步提升英文数学术语能力,适合有长期学术规划的家庭。
思维100:考点集中且本土化,通过密集刷题可快速提分,是"临门一脚"型竞赛的典型代表。
PART.03
上海家长备考指南:三问定位法
1、孩子的数学兴趣点在哪?
偏好逻辑谜题、跨学科应用 → 选AMC8
擅长速算巧算、冲刺高分 → 选思维100
2、目标初中类型是什么?
国际学校/双语学校 → AMC8权重+50%
体制内重点中学 → 思维100适配度更高
3、家庭培养周期有多长?
5年级前开始规划 → AMC8体系更稳健
5年级突击择校 → 思维100见效更快
PART.04
为什么上海小升初更推荐AMC8?
1、升学"硬通货"属性升级
随着上海国际化学校扩招,AMC8成绩已成为包玉刚、平和等校数学特招的"硬指标",部分学校甚至将AMC8达20分以上作为简历初筛条件。
2、能力迁移价值更高
AMC8注重数学应用与逻辑推理,其训练过程能显著提升孩子解决复杂问题的能力,这种思维优势将贯穿初中理科学习。
3、备考性价比更优
相比思维100需长期投入奥数体系,AMC8允许学生用校内数学基础+针对性训练实现突破,对课内成绩优异但奥数零基础的孩子更友好。

建议备考上海三公的同学,更适合选择AMC8竞赛。上海市市委曾明确出文标,学生如果能在AMC8竞赛中取得前5%或1%的成绩,加2分!
PART.05
AMC8和思维100竞赛介绍
AMC8数学竞赛介绍
AMC8数学竞赛是一项面向全球八年级及以下学生的数学竞赛,由美国数学协会(MAA)主办。

◾AMC8参赛资格:8年级及以下学生。
◾AMC8考试内容:涵盖整数、分数、小数、百分数、比例、数论、日常的几何、面积、体积、概率及统计、逻辑推理等。
◾AMC8含金量:国际认可度高,对升学和留学申请有独特优势。
◾AMC8奖项设置:设有满分奖、全球卓越奖、全球优秀奖、全球荣誉奖等。
AMC8考试时间:
2025年AMC8考试时间安排如下:
2025年1月23日,上午10:00至10:40(共计40分钟)。
AMC8难度:适中,获奖概率较高。
思维100介绍
“思维100”的全称是上海市“科学小公民”实践展示活动之“思维100”STEM应用能力科教活动。

思维100参赛资格:主要面向3-6年级学生。
思维100考试内容:数学部分以小学思维数学结合计算机语言为主,涉及计算、数论、几何、组合、应用题、行程、综合等。编程方面主要通过程序编写解决一些具体的实际问题。
思维100含金量:在上海地区认可度高,适合目标是上海本地名校的学生。
思维100奖项设置:设有选拔赛各年级一、二、三等奖,编程活动一、二、三等奖。
思维100考试时间:每年分春季和秋季两次活动。
思维100难度:较高,适合数学基础扎实、对科技编程有兴趣的学生。
PART.06
思维100和AMC8培训课程
火热招生中
由牛剑藤校名校毕业的数学竞赛金牌教师
亲自带教!

课程类型:小班授课/一对一
学习阶段:基础、强化、冲刺三个阶段,每个阶段根据不同基础、不同学习时间分班。
授课模式:线上线下同步开课
授课语言:中英双语教学/纯英文授课
数学竞赛卓越的师资力量
千题百练不如名师指点。我们有海内外双一流名校人士和辅导经验丰富的核心教学团队,资深的竞赛研究和教学经验,专业高效助力成功拿奖!


02
2025思维100报名即将开启!
2025年上海思维100春季赛即将启动,犀牛2025年上海思维100冲刺培训课程正在火热招生,该课程致力于助力同学们在比赛中取得优异成绩,计划参赛的同学们可以着手准备起来了!

03
线上线下授课方式灵活多样
提供小班教学和一对一教学两种模式,学生可根据自身需求自由选择。同时,线上线下同步授课,无论学生身处国内还是海外,都能便捷地参与课程学习。
线上课程通过 Classin 软件进行,由上海总部的优秀师资授课,采用直播形式保证师生实时互动,课堂氛围活跃,老师能够充分关注到每个学生的学习情况,确保教学效果。

AMC11-25
物理碗11-25