近年来,参加AMC8数学竞赛的孩子越来越多。很多新手考生和家长都会来咨询: AMC8到底是个什么样的竞赛呢? 犀牛老师整理了关于AMC8数学竞赛近十年的真......
2024-03-14在参加AMC竞赛学生群体中7~8年级学生是竞赛主力军,既能参加AMC8竞赛又能参加AMC10竞赛,当然这些同学也在纠结是参加AMC8竞赛还是AMC10竞赛?具体怎么选择......
2024-03-14AMC12备考难在哪?AMC12数学竞赛春季辅导培训班招生啦!备考AMC12该怎么做?需要用到哪些资料?AMC12备考怎么样才能拿高分?AMC12备考的辅导培训班在哪?......
2024-03-14AMC8竞赛的话题热度不减,尤其是小学家长也开始让孩子卷AMC8竞赛,在网上也有各种AMC8竞赛备考经验贴!那么也有家长纠结学AMC8竞赛要不要报班?AMC8竞赛......
2024-03-14为何上海小升初牛娃都在卷三公?上海三公学校的招生流程是什么样的?上海三公更青睐哪些学生?上海三公备考须知今天给大家重点分享,上海三公上岸......
2024-03-14AMC数学竞赛由于其超高的含金量和知名度,得到了国内外教育体系的广泛认可。深国交、贝赛思等学生都在打amc8竞赛?深圳AMC8培训机构哪家好?AMC8春季,......
2024-03-14AMC10课程春季班有吗?AMC10课程哪家好?备考2024年AMC10竞赛如何选择课程辅导?AMC10课程辅导班怎么选?高质量师资的AMC10课程辅导班在哪?犀牛AMC10全程班已开启......
2024-03-14AMC10竞赛是AMC系类赛事的一种,主要考察的是初中以及部分高中的知识。打算参加今年AMC10考试的同学,首先要确定一下自己的目标奖项,要考到多少分?知......
2024-03-14对于今年在AMC8中拿到好成绩的低龄孩子,也可以开始尝试AMC10竞赛了!AMC10考试时间在几月份呢?AMC10竞赛该怎么报名呢?2024年AMC10竞赛备考开始了,今天整......
2024-03-14AMC8竞赛现在有必要考吗,几年级开始参加比较合适,更容易获奖?现在国内学生参加AMC8竞赛的人数逐年增加,并且趋于低龄化,那么AMC8竞赛有到底什么作用......
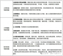
2024-03-14无论是想去美国藤校,还是英国G5,学生能有一个丰富的学术背景,会更容易得到招生官的喜爱。 学科竞赛对学生申请海外本科有很大的帮助,能够比较客......
2024-03-14AMC8数学竞赛有必要培训吗?AMC8竞赛培训出分需要多久?这些是很多家长现阶段存在的疑问,一方面想要通过培训帮助孩子提升,另一方面对于AMC8竞赛培训又......
2024-03-14难题部分【一般24~25题】:只有少部分学生可以完成,考察的知识点比较深入,同学们可以把重点放在前面的题目上,对于有想法冲刺AMC10全前1%或者满分奖......
2024-03-14AMC8课程春季班招生中~犀牛AMC8课程怎么样?2024年犀牛春季班如何安排?AMC8课程怎么选?打算备考2025年AMC8怎么办?AMC8竞赛难度大吗?备考AMC8竞赛需要参加课程......
2024-03-142024年AMC10数学竞赛培训课程招生火热报名中,考完AMC8拿奖的同学,打算参加2024AMC10的同学可以开始备考!我们开设了专门针对AMC10数学竞赛培训的小班课!......
2024-03-13
AIME11-20
袋鼠数学竞赛11-20
物理碗11-20
BPhO11-19