发布时间:2023-12-01 10:35:34 编辑:小妹来源:网络
越来越多家长和学生渴望跻身于上海“三公”的行列。那么,究竟什么是上海“三公”?报名条件又是怎样的?如何顺利通过面试关卡,以及“三公”面试的考核重点又是什么呢?这些都是家长们热切关注的问题。
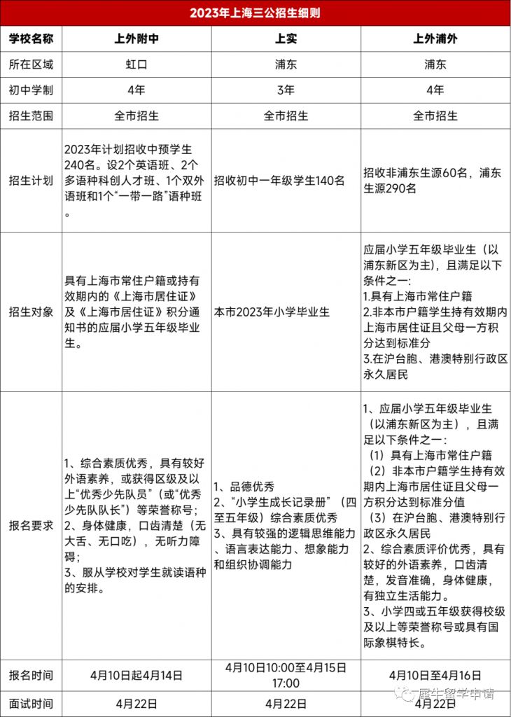
“三公”学校是上海小升初招生中,三所面向全市招生的公办学校它们是:上海外国语大学附属外国语学校、上海市实验学校、上海外国语大学附属浦东外国语学校。
上海三公2023年招生细则如下:包括招生范围、招生计划、招生对象、报名要求、报名时间和面试时间。
	
上海三公报名时间一般在每年4月初。届时,学校会发布招生简章,提供在线报名链接。家长按照要求填写申请表,补充学生简历并提供佐证材料,学校会根据收到的申请表及材料审核发放面单。
所以,想要报名上海三公,拿下面单,获取面试资格是第一步。
为了拿下面单,获取面试资格。计划冲上海“三公”孩子,英语准备小托福,数学准备AMC8是常见的“配置”。与此同时,也有其他配置也是加分项。
面单必备配置:
英语:小托福尽量在五年级上学期的寒假考完,小托福分数在850+。
数学:备考AMC8分数一般要在15+以上。
语文:注重孩子阅读就可以。
其他加分配置
荣誉类:区三好,三星章,校优;
体育特长;
奖项类:科创、科技、科学、古诗文、围棋,以及白名单赛事。上外附中还开创了NOIP班(NOIP是计算机竞赛),可见科创含金量逐渐增大。
获得面单后,下一步就是要准备参加面试。犀牛小编给大家整理了三公学校面试的内容。
上实面试:
iPad机考,数学20道题,偏数学思维类,包括数论、几何;语文考到阅读、小古文、作文、时政;英语题量较少,含听力、阅读和口试。
上外附中面试:
只有机考,没有自由演讲、没面试。数学20道题左右,涉及数论、行程、几何,难度有所增加;语文阅读理解2篇;英语考听力、完形填空阅读理解
浦外面试:
浦外也是机考,50道题,数学有逻辑推理、行程问题,语文、英语比较简单,此外还涉及物理化学相关常识题目。
因此,想要冲”三公“提前规划和学习很重要。从三公拿下面单、面谈人数到录取,可以看出上海三公考试难度真的的不小。
				
犀牛小编建议AMC8竞赛/小托福这样规划比较好:
上海小学是5年制:
5年级下学期(4月左右)需要提交三公申请
4年级开始准备AMC8,5年级下学期AMC8冲奖(1月份)
4或者5年级备考小托福,目标850+。
相信现在大家已经对上海三公报名要求和招生情况很清楚了。所以在拿下面单获取面试资格上要多下功夫。最直接的就是在小托福+AMC8上做好长线规划。
小托福+AMC8
针对“三公”备考的同学们,犀牛开设了【AMC8+小托福】培训班,帮助三公备考的学生拿下这两项冲刺加分项!
犀牛AMC8课程根据学生当前年级及知识基础,开设基础班、冲刺班和全程班不同的课程,满足不同学生需求,内容涵盖基础巩固+强化学习+冲刺提升三个阶段。
		
注:犀牛部分城市课程 每个城市课程有区别
犀牛是ETS托福青少官方授权报名中心。针对小托福课程,犀牛开设小托福全程班、一对一课程等多种班型,帮助学生从听说读写四个方面进行提升,真正的学懂小托福。
犀牛教育正式成为ETS托福青少官方授权报名中心,犀牛学员享有专属考试报名通道!
			
犀牛小托福课程包含对阅读理解、听力理解、语言形式与含义以及口语能力的考察。
			
TOEFL Junior小托福全程班
● 总课时: 60小时
● 入班基础: 在犀牛TOEFL Junior前测中达到入班标准
(不确定孩子的英语水平能否参加小托福也可以免费测试)
● 目标分数: 850+
● 阅读,听力,语法分科授课
● 官方特许教材+犀牛自编讲义
● 专业教辅跟盯


⏩课程设置:基础段/强化段/冲刺段/全程班
⏩课程类型:4-8人小班/一对一课程,
⏩授课语方:中英/全英授课,
⏩授课类型:线上/线下同步开课,支持回放
⏩校区分布:北京、上海、广州、深圳、杭州、苏州、南京、无锡、青岛等地均有校区。
 
										AMC04-17
 
										 
										物理碗04-23
 
										物理碗06-05
 
										 
										化学竞赛01-11