发布时间:2024-02-21 17:22:34 编辑:小杨来源:犀牛国际教育
2024年上海“三公”学校招生还有2个月就要开始了,“三公”学校一直是魔都家庭的梦想,那么哪些学生适合申请“三公”呢?上海“三公”学生招生有什么要求?小升初什么样的学生能成功进面?AMC8数学竞赛和小托福成绩已成“三公”申请必备项?文末附上海”三公“超全备考资料包!
三公,又称SG,是上海3所公认的顶尖公办初中——上外附中、上外浦外、上实,面向全市招生,传说“进了三公≈直升高中≈重点本科”,因此上海三公学校的竞争也是非常激烈的,除了户籍、年级等硬性要求外,还有:“综合素质优秀”、“良好的外语素养”、“区级以上荣誉称号”、“较强的逻辑思维”等。“三公”学校有着特殊的招生制度,可以跨区招生、挑选生源、审核条件、安排面试,三所学校的学生基本是直生高中,不需要参加中考,我们一起来开考“三公”学校公布的招生要求吧!

2023年上海全市约有14万小学毕业生,据网传数据来看报名“三公”的学生有2万左右,进面的学生有3000+,最终录取人数仅有700+,约占全市毕业生的0.5%,报名人数的3.6%。其激烈程度真的是恐怖如斯,真正地优中则优!
		

三公的招生流程:网报→初审→面谈→正式录取。因此除了公布出来的报名招生条件外,报名同学们还会经历简历审核,这个过程中往往会筛选掉大批报名学生,只有真正优秀、简历出色的同学才会通过初审,获得进面机会,参加入校面谈。
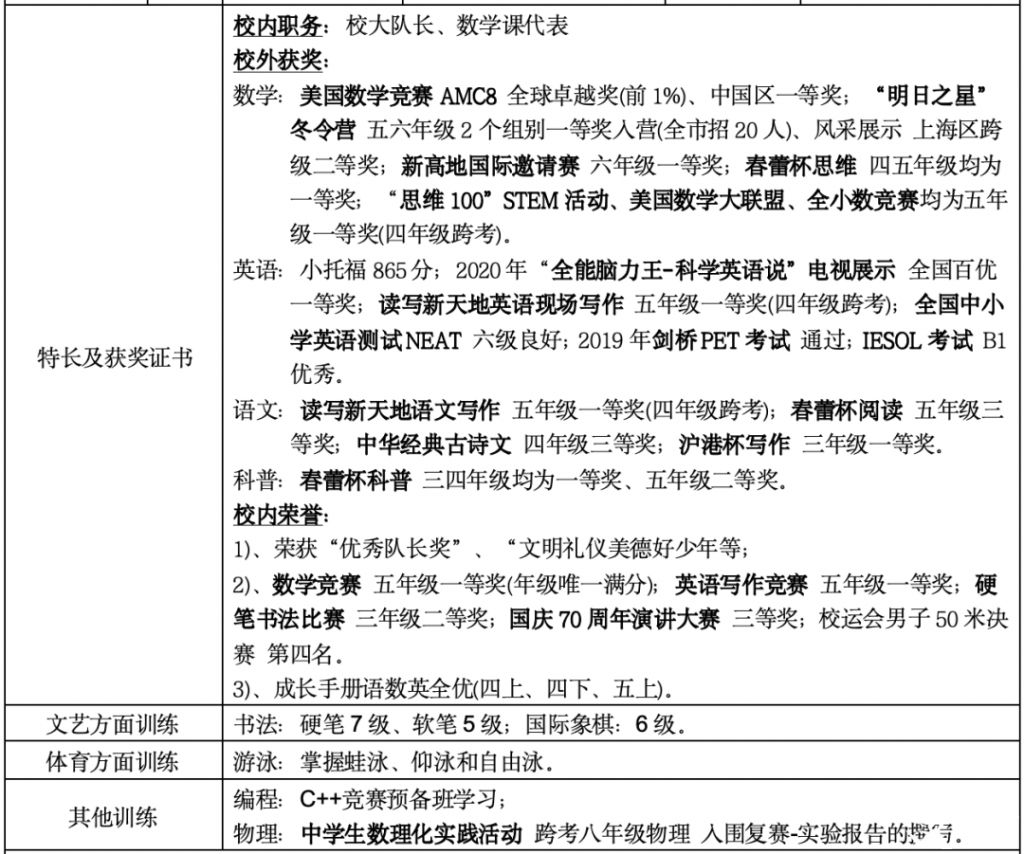
“三公”学校对孩子的语数英和科技创新都有很高的要求,来看看这份上岸学生获奖证书简历,我们会更清晰地明白“三公”学校需要什么样的孩子~
		
牛娃的简历配置确实的无可挑剔,这样的“情书”一定是三公学校抢着要的存在。总结来说:
英语:三所学校都对英语语言很看重,所以一张语言类的敲门砖必不可少。前两年 FCE 优秀那就比较稳妥,如果FCE是通过, PET 优秀也可以。这两年就基本以小托福来衡量。建议小托福刷分在850分以上,最好能够达到870+,更具有竞争力。
数学:从2023年的反馈情况,拿到面单的娃中,拿到AMC8(15分及以上)成绩的甚至比小托850以上的人更多,这也反映了三公学校越来越重视数理的倾向。
语文:古诗文大赛、中文自修杯、汉字小达人、冰心作文大赛等,各种比赛虽然含金量不一,但廖胜于无,作为一个参考标准。
科创:上海从三公到四校八大等一众名校都将科创能力作为衡量学生综合素质的重要指标之一。如果能拿到青创赛、宋赛、世界机器人大赛这样教委认可科创竞赛获奖是可以作为三公面单和市重自招时有力的“敲门砖”!拿到面单的机会大大提升。
犀牛国际开设了专门的小托福&AMC8培训课程,助力三公申请圆梦!
课程类型:基础班,进阶班,冲刺班,模考刷题班
入班前测试,争取帮助同学们匹配到合适的班课类型,进入学习状态。
培训班型:3-6人小班,1v1课程
上课模式:线上/线下均可
小托福课程
			
AMC8课程
■ AMC8课程类型:基础班,进阶班,冲刺班,模考刷题班
入班前测试,争取帮助同学们匹配到合适的班课类型,进入学习状态。
■ AMC8培训班型:3-6人小班,1v1课程
■ AMC8上课语言:中英文双语/全英文
■ AMC8上课模式:线上/线下均可
犀牛少儿编程课程,适合一~六年级不同基础学生学习,授课老师会根据同学的学习情况,阶段性为同学安排考核或考级比赛,检验同学的掌握情况。
					
					· 一~三年级:Scratch
					· 三~六年级:Phython,参加NOC、蓝桥杯
					· 如果孩子逻辑思维强,五年级开始:C++
					· 六年级到初中重点可参加CSJ-j/s ,拿到复赛三等奖重点高中抢着要。
咨询 三公备考培训,私信后台客服
 
										AMC04-17
 
										 
										物理碗04-23
 
										物理碗06-05
 
										 
										化学竞赛01-11