发布时间:2024-02-29 09:13:23 编辑:Daisy来源:网络
上海三公招生都有哪些要求呢?三公面试都考察什么内容?提前要做哪些准备?2024年上海三公招生即将开始!按照往年经验,上海三公的申请流程是:网报→初审→面谈→正式录取,网报的时间大概在4月份左右,从简章发布到最后录取,仅仅只有十几天时间。
本文将为大家进行详细介绍,并为大家整理了上海三公上岸的详细规划,供大家参考!
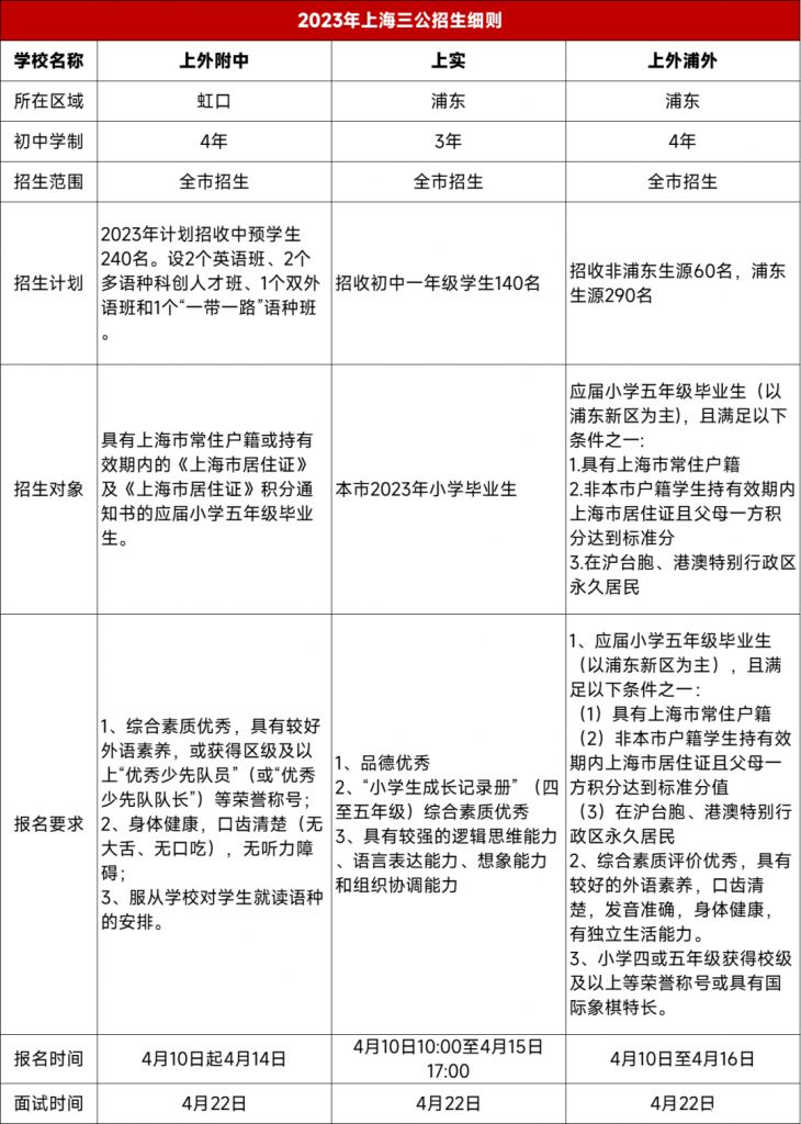
一、招生细则
给大家汇总了2023年上海三公招生的细则,大家可以看下,这三所院校的招生要求中,主要招收四类孩子:
第一类:具有良好的外语素养;
第二类:具有较强的逻辑思维能力;
第三类:有区级以上的荣誉称号;
第四类:综合素质优秀

二、申请上海三公的基本条件
根据历年的招生录取情况,给大家汇总了申请上海三公的基本条件。在这里我们看到就可以更为准确的看到小托福和AMC8在上海三公申请中,是可以起到加分的作用的。

在上海三公招生的过程中,除了网申资料的审核外,还会有面试环节,那么上海三公面试的重点又是什么呢?给大家整理了2023年三公面试的数据,大家可以参考下!

通过这份数据,我们可以看出,上海三公的面试主要集中在:数学思维考察、语文阅读和写作考察、英语能力的考察。面试的考察也进一步细化了招生简章中对孩子的综合素质要求。
同时,我们也可以看到,面试环节的筛选竞争也是非常激烈,基本上三所院校的面试录取率都在20%-36%左右。
通过招生要求和面试数据,我们可以看出,在申请上海三公的过程中,语文、数学、英语以及综合素质是重点考察,也是孩子能否被录取的加分项。因此,针对后面打算走三公路线的孩子,建议从以下几个方面规划:

针对上海三公招生和面试要求,我们犀牛教育分别从数学和英语两个方面提供了备考培训安排。培训包含:袋鼠竞赛培训、澳洲AMC数学竞赛培训、AMC8竞赛培训、KET/PET和小托福培训。
培训特色:
1、根据不同学生基础分班,更具针对性;
2、海内外名校竞赛级老师授课,多年授课经验,直击高分;
3、滚动开班,可以满足不同时间要求的学生;
4、班型多样,有基础班、强化班、冲刺班,AMC8还开设了全程班、模块点评班,更易满足不同需求的学生;
5、教学成果优异,历年来通过我们犀牛教育培训获奖的孩子众多,得到家长和学生的一致好评。


AMC04-17
物理碗04-23
物理碗06-05
化学竞赛01-11