发布时间:2024-03-18 09:50:13 编辑:沙沙来源:网站
上海三公每年基本是4月初开始招生,这段时间三公学校也会陆续的公布招生简章。招生条件有哪些,需要准备什么资料呢?上科大附属中学已经转公,三公变"四公"?招生又会有什么样的要求,“高端”的学校定位会采取特殊的招生方式吗?
三公"四公"?
在浦东新区发布的《2023年浦东新区公办小学招生学校一览》和《2023年浦东新区公办初中招生学校一览》中可以发现,名单上均有上科大附属学校!

具体的招生情况如何,转公之后怎么招生,目前还未有最新的招生细则出来,小编会持续关注。
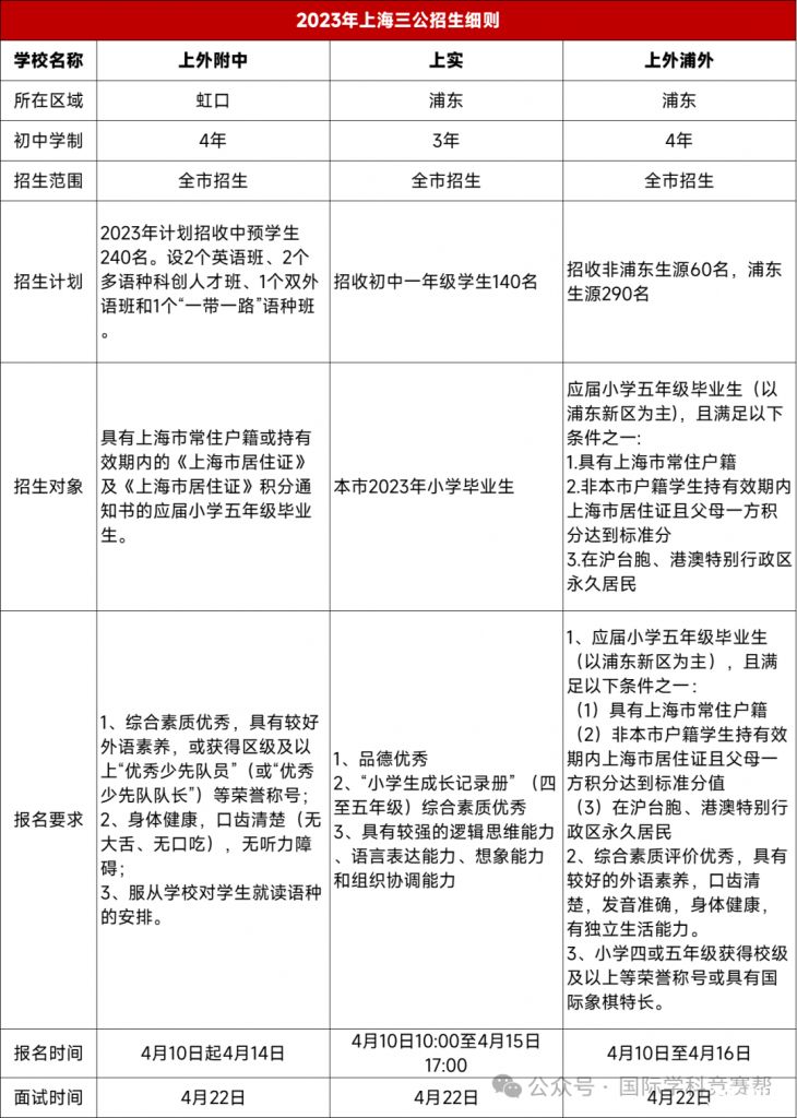
上海三公招生条件
上海三公学校招生流程:网报→初审→面谈一正式录取。
4月上旬:填报申请资料;
4月中:资料初审;
4月下旬:学生面谈;
4月底:正式录取offer!

2023从招生简章发布到录取只有16天时间。因此,提前进行准备是非常有必要的。
上海三公招生都是通过学校的招生网站申请,上海三公入学考试考察的内容分为几个模考:
1、校内表现,包括校内荣誉,学业成绩
2、校外表现,包括校外荣誉、奖项等
3、特长概述
三公上岸牛娃证书合集
AMC8数学竞赛
主办单位:美国数学协会 (MAA)
报名时间:每年10月
考试时间:每年1月
适合年级:G8及以下
分数要求:20+

TOEFL Junior小托福
主办单位:美国教育考试服务中心(ETS)
报名时间:考前两个月
考试时间:每月多场次
适合年级:15岁以下
分数要求:850+

叶圣陶杯作文大赛
主办单位:中国当代文学研究会
报名时间:9月
考试时间:11月
适合年级:G1-6
奖项要求:三等奖及以上

全国青少年创新挑战赛
主办单位:中国科协
报名时间:3月
考试时间:每年6月
适合年级:G1-6
奖项要求:三等奖及以上

宋庆龄少年儿童发明奖
主办单位:中国宋庆龄基金会、中国发明协会
报名时间:每年4月
考试时间:每年5月
适合年级:G1-6
奖项要求:铜奖以上

上海三公备考课程

课程大纲:课内外知识点全覆盖
课程类型:3-8人小班/1V1
授课模式:线上线下同步
授课语言:中英/纯英
我们在上海、北京、深圳、南京、广州、杭州、无锡、苏州、青岛、武汉、成都、合肥等城市均有线下校区
 
										AMC04-17
 
										 
										物理碗04-23
 
										物理碗06-05
 
										 
										化学竞赛01-11