发布时间:2025-04-18 10:34:22 编辑:犀牛牛来源:犀牛国际教育
上海三公考试迫在眉睫,越来越多学生家长最近在搜集三公学校面试真题,G5学生申请上海三公,除了简历需要比较突出,面试也是非常重要,那么上海三公面试出哪些考题呢?为大家整理了历年上海三公三所学校面试真题。有需要家长可以领取~
截至今天,2025年上海三公面单已经全部发放完毕了,接下来拿到面单的学生需要开始准备上海三公学校的面试(面谈)了,上海三公的面试分为机考、英语口试和综合面试,2025年上海三公学校的面试时间于下表可查看

上实:根据2024年真题及2025年新政,上实面试分为机考 + 英语口试 + 综合面试三部分,总时长约 2.5 小时:
上外附中:上外附中面试包含机考与口试两个部分。首先进行英语听力测试,随后考核语文、数学、英语科目。
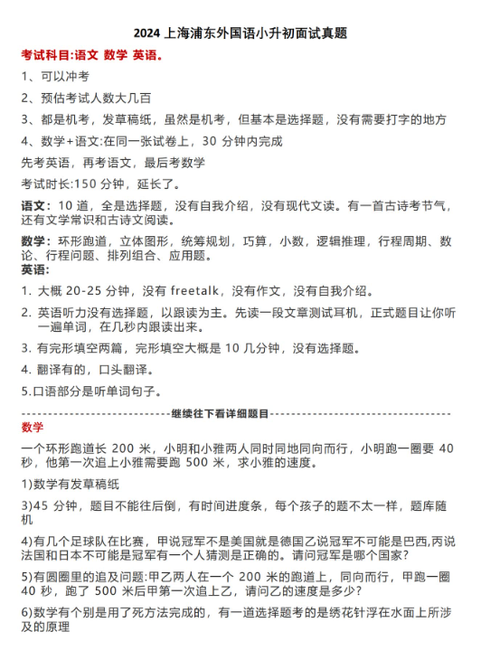
浦外:浦外面全部采用机考形式,题型基本为选择题。主要考察语文数学英语科目,没有面试。
为大家整理了2024年上海三公小升初面试真题,上实/上外/浦外面试真题都为大家整理了,方便大家领取哦~







2024年&历年上海三公历年真题领取 右下角客服回复 联系方式+三公真题
04
针对于明年及以后想要申请上海三公的低龄学生,学生可以提前规划G1-G5的学习路线,那么小编老师为大家具体规划和介绍怎么学习上海三公

犀牛开设上海三公培训课程,完备的AMC8+小托福培训课程+科创,帮助孩子数学+英语+科创三手抓。我们的教研团队经过多年授课经验打磨,助力同学们提升。

课程人数:3-8人小班/一对一课程
授课语言:中英/全英授课
授课类型:线上线下同步开课
线上上课:3-8人小班教学,每个孩子都能注意到,直播形式保证学生和老师可以实时互动,更加生动保证课堂活跃度。
AMC04-17
物理碗04-23
物理碗06-05
化学竞赛01-11