发布时间:2023-06-29 22:31:05 编辑:犀牛牛来源:犀牛国际教育
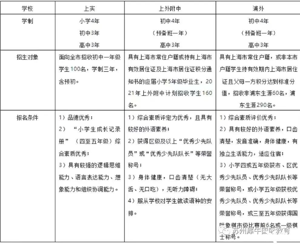
上海三公名声在外,备受家长学生青睐,那这三所学校究竟有什么特殊魅力呢?首先,上海三公是小升初中三所面向全市开放的公办学校,上海外国语大学附属外国语学校、上海市实验学校、上海外国语大学附属浦东外国语学校。
这三所学校,拥有非常突出的师资力量和教学水平,不仅给本校学生提供直升考试,进入直属学校的机会,帮助孩子避免中考压力,高考一科率、大学报送率和留学成绩更是名列前茅。
上实会更偏向于体制内路线了,高中本科率达100%,一本率为90%。
上外附中毕业后一般以保送与出国为主,在2024届藤校榜单中,上外附中共计有12名学生被全美Top10的院校录取。
浦外学生的去向更多为保送,2022年浦外保送清北等一流高校的学生达23人,反而爬藤表现并没有上外附中那么突出。
总体来说,上外附中在升学上更偏向保送和出国;浦外在保送成绩上与上外附中并列,出国想法不如上外附中;上实则更侧重于正常高考。如果家长未来打算走体制外路线,那更建议选择上外附中或是浦外。
这三所学校凭借其招生面向全市,不限户籍、学籍以及不影响后续公办对口、民办摇号、按照公办学校收费标准进行收费的特点,吸引大批学生家长。

今年,有机构对三公录取的学生进行了有限的统计,共统计了175份问卷,得出下面的结论:
小托福850+(满分900)加AMC8数学竞赛15分(满分25)的,大概率sw/ss都能上岸
小托福850+和AMC8数学竞赛20分,大概率swdx能上岸
毫无疑问,AMC8竞赛与小托福已成为申请上海三公的硬通货了。而三公学校的开放申请一般在3、4月份,也就是说在五年级上学期孩子们就需要提交小托福与AMC8竞赛优秀成绩,所以家长做好长期规划是非常有必要的。
3-5年级是备考三公的黄金年级段,这个阶段的同学们要抓住机会抓住时间,提早规划含金量高的AMC8竞赛活动和小托福英语语言培训。
想要备考上海三公,老师建议同学们在3、4年级就开始备考AMC8竞赛,并且需要有针对性的接触一些奥数知识,补充初中知识,留出相对长的备考时间,更容易拿到好分数,提升自身竞争力。老师准备了AMC8竞赛资料包,在线咨询客服领取


小托福的话,老师建议同学在低龄阶段就开始进行英语能力的提升,备考小托福单词词汇量一定不能少,所以同学们使用全面的英文教材,或者日常看看纯英语电影、动画、书籍,培养语感的同时积累单词量,在4年级时开始备考小托福,掌握技巧与方法,系统的学习知识点,在申请前拿到830+,甚至850+的成绩。
老师为备考三公的同学准备了小托福词汇表,大家可添加老师微信领取~




犀牛教育针对备考三公的学生,开设了AMC8竞赛+小托福培训班,更专业的老师,更用心的教材,一站式服务培训,帮助孩子实现“三公”名校梦。
AMC8课程


小托福课程


AMC04-17
物理碗04-23
物理碗06-05
化学竞赛01-11