发布时间:2024-05-28 11:35:19 编辑:沙沙来源:网站
对于培养学生对数学的学习兴趣以及锻炼学生的逻辑思维能力,AMC8竞赛有明显的优势,并且在小升初择校过程中也能大大增加学生的竞争力,25年AMC8竞赛超详细备考攻略,犀牛教育AMC8辅导培训课程介绍!
AMC8竞赛规则
参赛学生:8年级及以下,且年级≤14.5
考试时间:2025年1月
竞赛语言:中英双语
竞赛题型:25道选择题,每题有5个选项
评分规则:每题正确得1分,不答或答错不扣分,总分为25分。
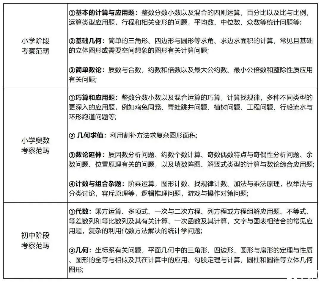
AMC8竞赛考察知识点
AMC8数学竞赛考察的知识点大类主要包含代数、几何、数论、组合四个模块;

▲AMC8考点分布
考试范围主要包含三个阶段的知识:小学3-6年级数学知识+少部分初中数学知识+校内不会学的课外竞赛知识点数论、计数。基本各占1/3.

AMC8竞赛考试难点
难点一:考试时间紧
对于初次参加的学生来说,遇到的第一个问题就是—做题速度,AMC8的考试时间是40分钟,有25题,平均每道题只有1.6分钟,考试的节奏很快,根据官方的数据,全球有15%的同学,最后的题目乱填的时间都没有。
难点二:知识点分散
AMC8竞赛的知识点很分散。包含校内3-8年级的大部分知识点。对于小学阶段的的同学来说,校内的知识都没有学完整,更遑论小奥的,初中的知识,更是难上加难,而且考试也不仅仅是考知识点,更是串联着一起考的,导致它的考点从计算到应用题,以及一些几何、计数、统计的部分也都包含在里面。
难点三:入门容易拿奖难
AMC8竞赛门槛并不高,想要拿奖却有一定的难度。AMC8满分是25分,每年的平均分基本都是10-11分,但是想要拿到低龄荣誉奖都需要15分,更高级别的奖项就需要18分+。
想要从10分,到18分,需要突破的都是后面的压轴题。想要突破这个瓶颈,学生除了要控制好做题时间,还得对考试所涉及到的知识点灵活运用,举一反三才可以。
AMC8竞赛备考攻略
长期备考,建议深入了解比赛所涵盖的各个板块,如数论、组合、几何、行程等,然后分专题逐一攻克;
串联知识点
6年级以下的学生,这部分是需要重点关注的,AMC8涉及的知识面非常广泛,所有的知识点全部需要考虑到,为后续的中等题目,以及难题打下坚实的基础。
分模块专项练习
在AMC8竞赛考察中,所考察的知识点内容主要有应用题,计数与概率,几何,数与运算,数论,行程和组合。犀牛教育分类题库(PDF已整理,加微可领13120830153),帮助学生更好的解决中等难度的题目。
刷真题,找不足
严格按照考试时间,规范自己的答题,做完之后找出自己的问题点,逐一解决!
冲刺压轴,解密压轴
对于想要拿到前5%,前1%,甚至满分的学生来说,这部分是兵家必争之地,题目难度大,时间紧,要求学生对知识点的熟悉度非常的高,灵活应用。犀牛教育开设的冲刺班,专为这部分学生设置,专研压轴题,拆解难题,看到问题的本体,从而去解决它。做到会一道,就会一类。
AMC8分类题库,主页客服可得
AMC8辅导培训课程
犀牛专注国际竞赛多年,尤其是数理化竞赛,针对想要备考的同学,我们提供完整备考流程:专业AMC8竞赛测试-规划指导-课程推荐-专业辅导!
犀牛国际针对AMC8数学竞赛设计了多样化的培训课程,包括Pre-AMC8、AMC8基础班、AMC8强化班和AMC8冲刺班,以满足不同年级和基础学生的需求。
AMC8辅导培训课程暑期班课表


授课语言:中英双语教学/纯英文授课
课程类型:3-8人小班/1V1授课
授课模式:线上/线下同步开课,可回放不断学习。
我们在上海、深圳,北京、苏州、南京、深圳、无锡、青岛、杭州、广州、合肥、武汉、成都、郑州、香港均开设的有线下校区,其他城市可以参加线上网课,享受总部师资~
主页客服
了解更多AMC8辅导培训课程
领取AMC8分类题库
AMC04-17
物理碗04-23
物理碗06-05
化学竞赛01-11