发布时间:2024-09-24 22:42:02 编辑:橘子来源:犀牛国际教育
距离2024年AMC10的报考时间已经没有多长时间了,很多想要让孩子考AMC10的家长,或者学生刚转轨国际学校,家长们对AMC10也是在初步了解阶段,那AMC10都考些什么内容呢?相当于国内数学什么水平呢?刚开始备考AMC10找一个好老师很重要,犀牛AMC10培训课程课表已出,快来看看吧~
AMC10考试内容
2024年AMC10竞赛考试时间:
报名时间:
A卷报名:2024年9月24日
B卷报名:2024年10月1日
报名截止时间:2024年10月28日
考试时间:
A卷:2024年11月7日17:00-18:15(周四)
B卷:2024年11月13日17:00-18:15(周三)
AMC10考试内容
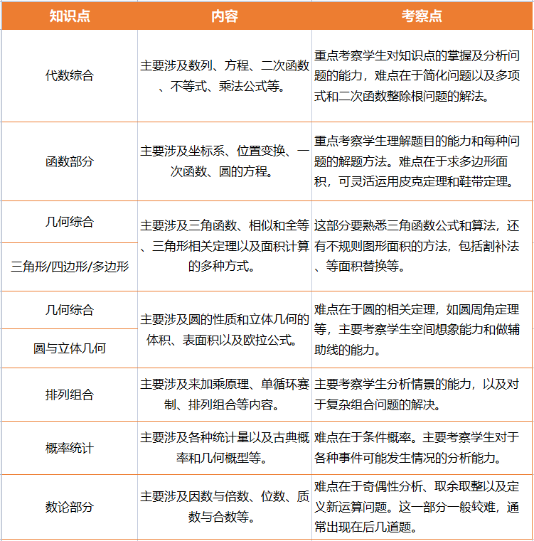
AMC10竞赛考试涵盖初三和高一数学课程内容,内容包括初等代数、基础几何学(勾股定理、面积体积公式等)、初等数论和概率问题。虽然知识范围大部分是课内的,但是AMC10更加侧重考验学生对知识点的综合运用能力,对学生逻辑思维要求更高。

AMC10相当于国内数学什么水平?
AMC10相当于国内数学初中联赛的水平,两者考查的知识点大概相同,学习内容匹配G9、G10水平,难度会高于一般知识,会有深奥的逻辑推理题。
AMC10竞赛主要考察比例、数论、几何、概率和统计等数学知识,不需要涉及高阶知识如微积分和三角函数,难度高于国内一般中学水平,部分问题需要深思熟虑地进行逻辑推理,因此需要花费较长时间进行思考。
03
AMC10历年真题及备考资料

犀牛AMC10培训课程
犀牛AMC10课程设置有AMC10基础班、优享班、冲刺班等课程,学生可以根据自身基础和需求进行选择~
犀牛AMC10培训课程班型设置
AMC10基础班:适合零基础或者基础比较薄弱的学生,课程内容主要为梳理AMC10基础知识,做对应练习题巩固和强化当天所学知识点,课时50小时。
AMC10强化班:适合有参加AMC10竞赛但是分数不太理想的学生,课程主要针对AMC10的重难点进行深入刨析和讲解,帮助学生掌握一些解题方法和答题技巧,课时30小时。
AMC10冲刺班:适合有一定基础,想要参加今年考试短期拿奖的学生,课程通过多次的全真模拟考试,帮助学生查缺补漏,提高正确率和做题速度。
犀牛AMC8不同班型课程大纲
班型设置:3-8人小班/一对一课程
上课方式:线上/线下同步授课,可支持回放;
授课语言:中英文双语/纯英文课程

犀牛AMC10培训课程前测卷
犀牛教育的数学教研团队特研发了《AMC10前测卷》,这个前测卷涵盖了AMC10数学竞赛各个难度的考试内容,可以全面检测学生的数学基础和逻辑思维能力,学生在参加犀牛AMC10课程培训之前,需要做一套前测卷来评估数学能力,并生成专属的成绩分析报告,然后针对性的给学生分配班型。


犀牛AMC8培训课程师资介绍
犀牛AMC竞赛团队由清北复交、芝加哥大学、纽约哥伦比亚大学、莱斯大学、墨尔本大学等美国TOP30.英国G5的国内外一流大学的博士、硕士背景的老师组成。



犀牛国际教育线下校区分布北京,上海、广州、苏州、深圳、南京、无锡、杭州、青岛,杭州等地,其他城市校区正在筹建中,可线上授课线上总部一线师资!
AMC04-17
物理碗04-23
物理碗06-05
化学竞赛01-11