发布时间:2025-11-06 14:56:44 编辑:小杨来源:犀牛国际教育
相信常州的家长对我们爱科学这个项目一定不陌生,这个项目从举办至今已经有了40多年的历史,对于常州家长来言,自家孩子在小升初阶段拿下我们爱科学的项目名额,也就相当于提前锁定重点高中的名额。那么:
什么是“我们爱科学”项目?
参加我“我们爱科学”有什么优势?
“我们爱科学”适合哪些考生?
“我们爱科学”的选拔方式是什么?
“我们爱科学”考察哪些内容?
与AMC有70%的重合度?
“我们爱科学”项目起源于1978年,是觅渡桥小学创办的一个科技兴趣小组。次年,共青团常州市委与觅渡桥小学积极响应国家号召,共同发起“我们爱科学”倡议,这一倡议迅速在全市范围内得到热烈响应与大力支持。其旨在践行以研促教、以研兴教理念,充分发挥科技类竞赛的引领效能,深度激发广大中小学生对科学的热爱之情,着力培养学生的创新能力与健康人格。
难度:中等☆-☆☆☆
主办单位:《我爱学数学》读者服务中心,“未来数学家”创新人才拔尖测评全国组委会,全国小学一至六年级学生可以参加,在江苏每年参与人数众多。
测评对象:3-6年级学生
一方面:选手们在周末及寒暑假的时间提前进入高中阶段学习C++及编程内容。可以提前与常州学霸交流切磋的宝贵契机,在互动中汲取经验、弥补短板,有效减少信息差。
另一方面:增进学生对江苏省常州高级中学(省常中)、常州市第一中学(市一中)、江苏省前黄高级中学(省前中)等重点高中的向往之情,提前洞悉这些学校独特的授课模式与人才培养方向。
在每期结营考试中成绩优异的学生,可直接斩获 “2+ 4”(未来还可能涵盖“0+6“1+5”等模式)小强基考试资格,为未来升学筑牢根基。
从2021年起,常州市启动实施普通高中“强基计划”后备人才协同培养试点工作。
民间简称“2+4”小强基。
2年初中+4年高中的培养模式。初二结束后学生参加统一考试,通过笔试面试后,学籍保留在初中,与高中学校提前签约成为定向生,提前进入高中学习,最终需与同届初三考生一起参加中考,达到四星级高中录取最低线即可正常录取。
入围我们爱科学项目的学生,其中有:
45%进入重点高中
30%获得强基资格
有较强好奇心和求知欲,具备一定的逻辑思维和语言表达能力;有较强的想像力和创造性,具备在一定情境中解决实际问题的能力。
学科学习能力较强,在年级里名列前茅;在各级各类学科活动中表现突出。(尤其是数学)
在教育部、省教育厅公布的面向中小学生的自然科学素养类、科技类竞赛活动中取得优异成绩的学生优先推荐。(尤其是常州市C++编程小能手市赛一等奖、二等奖学生)
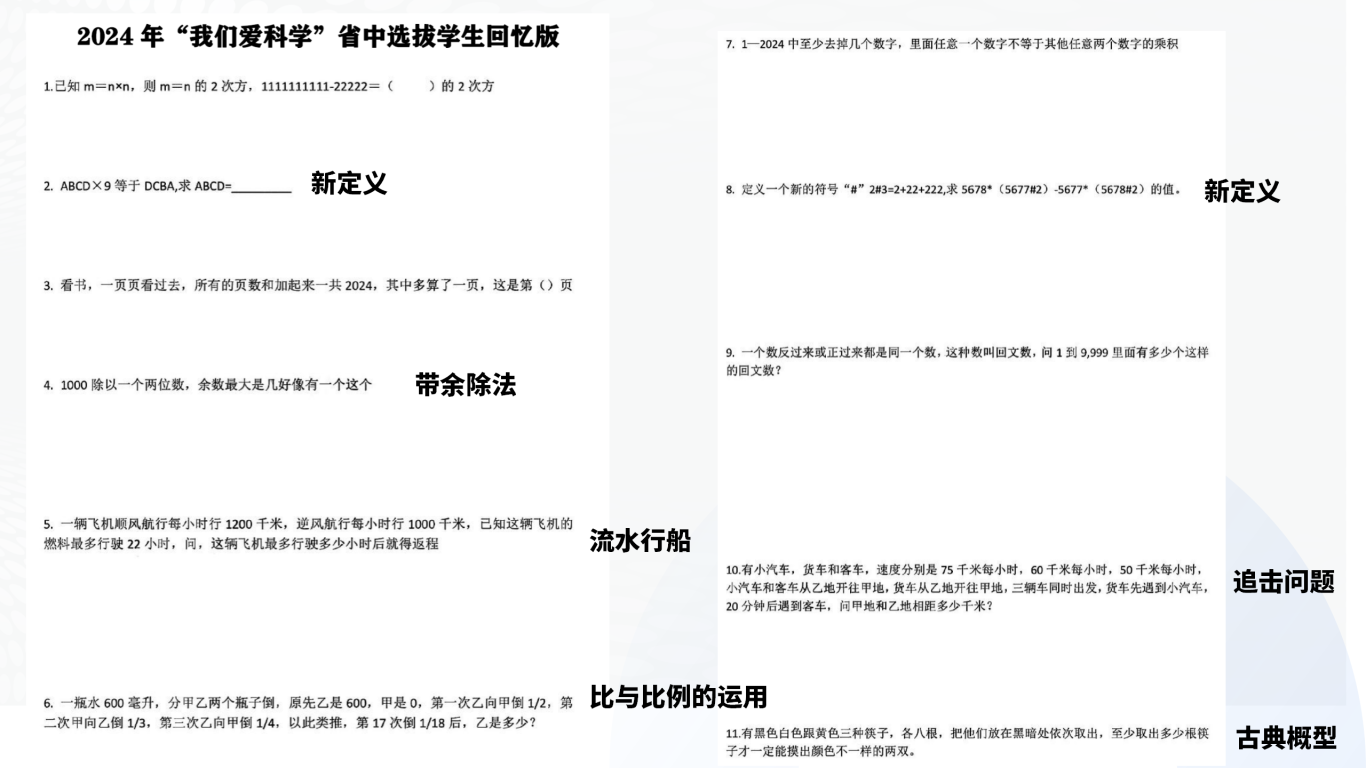
“我们爱科学”活动参与学生名单通过笔试方式选拔产生,笔试一般考察数学素养,题型难度较大,类似于AMC题型,其中有70%的考题与AMC竞赛考点一致。

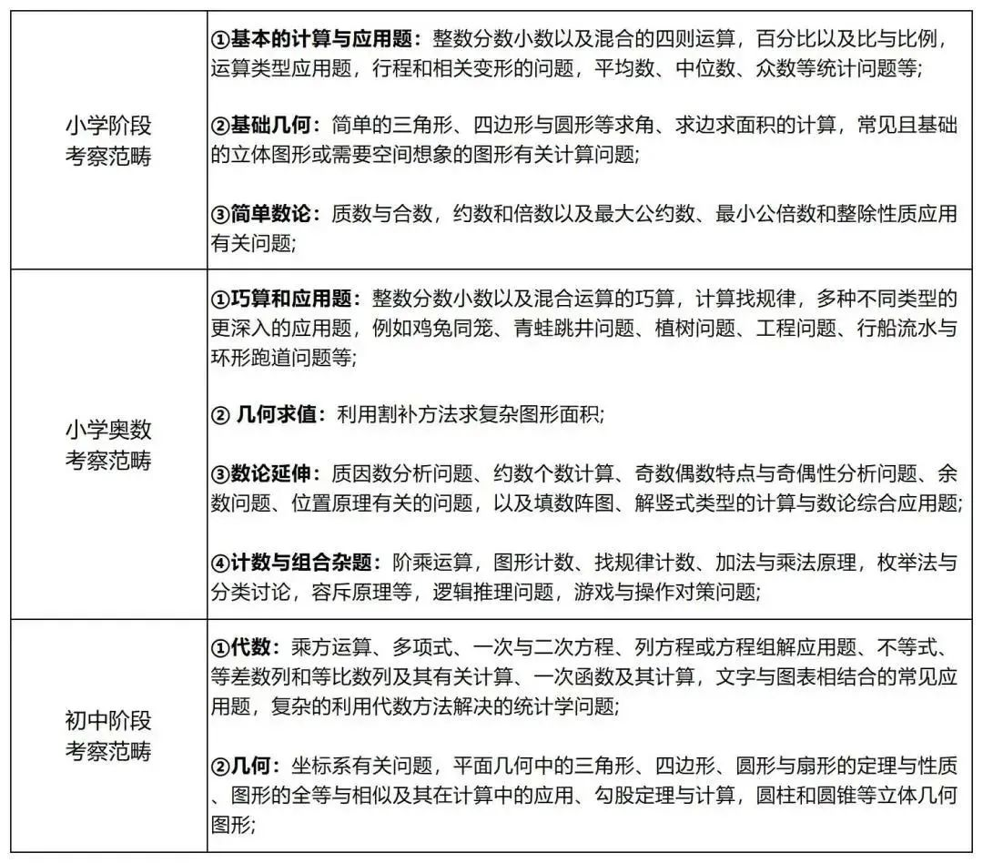
AMC8竞赛知识点大类主要包含代数、几何、数论、组合四个模块,涵盖的AMC8知识范畴包含小学五六年级数学知识+少部分初中数学知识+校内不会学的课外竞赛知识点数论、计数。


AMC8数学竞赛是始于1985年举办的美国数学竞赛,是针对8年级以下学生的数学竞赛,美国数学思维挑战系列活动包括了AMC8、AMC10/12、AIME、USAMO/USAJMO,其中AMC8主要面向8年级及以下的初中和小学高年级学生。
AMC是全球最有影响力的青少年数学思维挑战活动,2006年正式进入中国。
全球权威青年数学挑战赛之一
每年有超过 30万名学生参加
来自30个国家和地区的6000多所学校
为中国学生提供中英文试卷
全球奖项、国家奖项和学校团体奖
中国大陆考试时间相同
考试时间:2026年1月23日(周五)下午 17:00 - 17:40
报名时间:截止至2026年1月13日
参赛条件:8年级及以下,且年龄不超过14.5周岁
考试形式:线上/线下,中英双语,25道选择题,满分25分,答对得1分,答错不扣分;
全球满分奖(Perfect Score):答对全部25题,全球约0.1%的学生能获此殊荣
全球卓越奖(Top 1%):2025年需达到23分以上
全球优秀奖(Top 5%):2025年分数线为19分
全球荣誉奖(Achievement Roll):针对六年级及以下学生,需达到15分以上
学校卓越奖 (School Honor Roll): 本校前3名学生分数相加达到或超过66分。
学校优秀奖 (School Merit Roll): 本校前3名学生分数相加在50-65分之间。
若是学生想备考我们爱科学项目,建议可以早早学习AMC8竞赛,提升选拨成功的概率!针对2026年AMC8数学竞赛,犀牛设置AMC8测试卷,共15道题,结合考点,生成成绩,设计班型。

如果AMC8前测试卷达到1%的成绩,可以进阶AMC10。
如果AMC8前测试卷成绩达到5%的成绩,可以冲刺1%成绩。
如果AMC8前测试卷成绩是在8-12分之间,可以2026年1月份去冲刺全球前5%或1%。
如果AMC8前测试卷成绩是在8分以下,建议上Pre-AMC8。
✅分段教学,体系完善。

✅深挖教材,自研讲义。

常州线下校区:新北区现代传媒中心
私信客服
了解AMC竞赛
AMC11-06
CCC10-29