发布时间:2023-07-08 09:51:26 编辑:橙子来源:犀牛国际教育
AMC10考多少分可以拿奖?AMC10考多少分才能晋级AIME?AMC10如何报名参加?AMC10都考什么?AMC10适合多大的孩子?AMC10分数线给大家整理好啦,还有AMC10的历年真题等你抱走哦~
AMC10分数线

2023年AMC10的AIME晋级分数线是93分,前1%是121.5分,前5%是100.5分。
再看历年的分数线:

不难看出,AMC10想要获奖,至少需要答对17题,而晋级AIME也至少需要答对15题,难度还是比较高的。
AMC10报名方式
1、不支持个人考生报名
2、通过所在国际学校统一报名
3、通过赛考机构进行代报名
AMC10适合学生
AMC10面向所有10年级及以下的同学,国内大多在初中阶段会开始准备AMC10,如果是8年级以下的同学参加,还会比较容易获得低年级荣誉奖,只要达到90分就可以了。
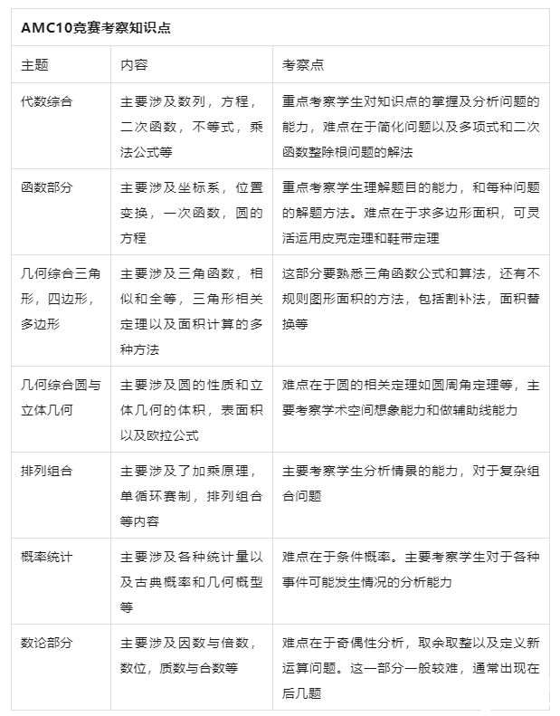
AMC10考试内容
✦AMC10的题目难度是递增的,前10题比较基础,分数一定是必得的;
✦接下来10~15题开始变难,可能会出现多个知识点融合的情况;
✦然后就是15~20题,这部分对于低年级同学来说就比较难了,会有高年级知识点和题型出现;
✦最后5道压轴题,正确率极低,也就是这5题把分数拉开了差距。

AMC10历年真题


AMC10暑假培训班

我们的服务:我们对每一位学生,提供答疑群,及时反馈每一位学生的学习进度及情况,认真负责,对待每一个学生
我们的教学成果:冲分拿奖是我们的目标,上面是部分的出分案例,供您参考!
我们拥有海内外的顶尖名师教学,拥有完整的课程体系,包含基础班、冲刺班、同步辅导班、寒假/暑期班,周末班等可供学生选择,同时线上/线下同步开课,竞赛晋级率90%以上。

AMC04-17
物理碗04-23
物理碗06-05
化学竞赛01-11