发布时间:2023-11-15 10:51:02 编辑:言言来源:网络
IGCSE计算机科学(IGCSE Computer Science)课程主要帮助学习者培养对计算机科学的兴趣,同时发展学生的逻辑思维,可以为A-level阶段的进一步学习奠定良好的基础。学习过程中获得的计算机技能也可应用于其他领域的研究和日常生活中。


IGCSE一般是两年级,学生会学习到计算机的基本理论知识以及基础的算法和编程。
IGCSE计算机科学的理论性比较强,基础的理论知识占主要部分,所以背诵记忆的内容会比较多。
主要学习内容:
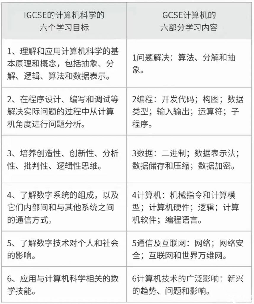
Section1.计算机系统:数据表示、数据传输、硬件、软件、互联网和它的用途、自动化和新兴技术。
Section2.实际问题的解决及编程:算法、编程和逻辑、算法设计和解决问题、编程、数据库、布尔逻辑。



所有学习IGCSE计算机科学课程的考生都参加两部分考试。考生将有资格获得A*至G等级。考试分为Paper 1和Paper2,两个部分的考试各占50%的分数。
Paper 1满分75分,考试时长1小时45分钟,占50%的比重。主要考察的是计算机基础理论的知识,大部分都是需要记忆背诵的内容,难度不会太高。
Paper 2满分75分,考试时长1小时45分钟,占50%的比重。主要考察的是实际问题的解决和编程方面的内容,paper2的实践性比较强,主要考查编程语言,但不会涉及语法,主要考察的是逻辑思维知识。



背诵要有技巧
IGCSE计算机科学表面上是理科科目,但其实有很大部分内容是需要背的,尤其Section1都是关于电脑硬件、软件等的基本理论知识,所以准备考试时背诵是少不了的了。但死记硬背会很费力,一定要先自己看懂了再背,不然这个过程会既枯燥又没效率。理解后记牢这一部分还是很好拿分的。
提前预习课程
如果没有任何计算机基础的话,上课前一定要预习一下书上的内容。对课程内容有一定了解后会比较容易适应课堂的进度,也可以提高学习效率。
培养逻辑思维
对于大部分学生而言,这门课比较难的地方是逻辑门,老师上课一般会拓展到A-level难度的各种定理,想学的同学可以提前看下A-level的相关教材。
Section 2版块实践性比较强,对于这部分内容就需要多做些练习题,培养自己的逻辑思维能力。


IGCSE课程现在是学习的好时机,犀牛教育提供IGCSE课程的多种班型,包括先行班、同步培优班和直通车等,根据学生的基础情况进行分班教学。
教学优势:包括测评、讲解、练习、考察和答疑监督等环节,旨在帮助学生掌握知识和技能。采用线上线下同步教学模式,为学生提供灵活的学习方式。
班课类型:包括6-8人的小班课和一对一课程,为学生提供个性化的学习体验。
授课语言:包括中英双语授课和纯英文授课,以满足不同学生的需求。
犀牛国际教育在北京、上海、深圳、广州、苏州、南京、无锡、青岛、杭州、武汉、成都、合肥等城市均设有校区,提供线上和线下的辅导服务。犀牛致力于为学生提供优质的教育资源和学习体验,帮助学生实现学术上的突破。

AMC04-17
物理碗04-23
物理碗06-05
化学竞赛01-11