发布时间:2024-02-21 10:04:57 编辑:橙子来源:犀牛国际教育
AP课程选课众多,相信很多学生及家长不知道该如何进行选课,AP选择哪些科目搭配?不同年级选课有什么建议呢?还不知道的学生这篇文章一文说清。
1、AP成绩助力大学申请,在保证校内GPA的高绩点前提下,AP成绩是展现学生学术能力的证明之一,高中成绩单上的AP课程经历,可以表明学生有能力挑战大学程度课程。
2、很多国外大学会为AP考试3分或以上的学生换算学分,让学生在踏入大学校园之前就赢得大学学分,也可以跳过基础课优先选修高级课程,为学生争取时间,更早进入专业课学习。
	AP大考将于5月开启,备考时间已不足三个月,我们AP考前辅导课程正在招生中,小班课和一对一两种方式可选,无论你是想系统完整的复习还是查缺补漏针对性的复习,我们都可以满足!
	 
AP有38个科目,根据历年美国大学录取情况,目标藤校的学生通常会提供6-10门AP成绩,目标Top30的同学则会提供5-7门AP成绩,TOP50学生基本上是3-4门AP成绩。
AP的选择要考虑到未来的专业选择方向,如果你已经明确了申请方向,不同专业选择AP会各有侧重。
工程类专业应该将学业重心放在微积分、物理上,此外,AP 计算机科学(包含两门课程)也是对计算机科学与工程领域感兴趣的学生应修读的课程。
商科方向的学生AP 微观经济学(AP Microeconomics)与 AP 宏观经济学(AP Macroeconomics)课程是必选的,此外,AP 统计学(AP Statistics)对于商业决策方面收集、分析、解释数据也有重要帮助。
艺术类专业选择 AP 课程时,需兼顾提升艺术领域技能与全面充实学术底蕴,选择与艺术领域紧密相关的课程,如 AP 艺术与设计、AP 绘画等等。其次,建议选择 AP 英语语言与写作或 AP 英语文学与写作,AP 艺术史或 AP 世界历史等。
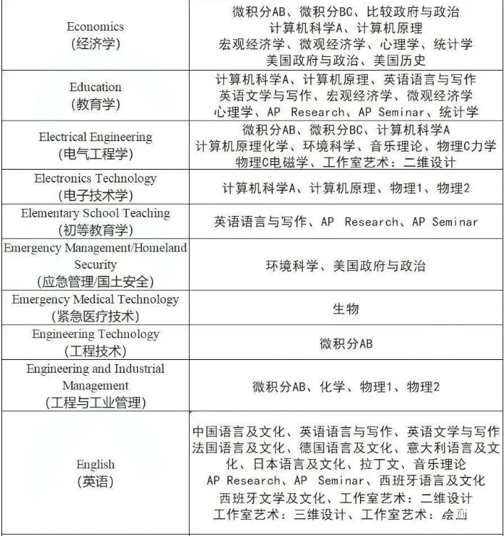
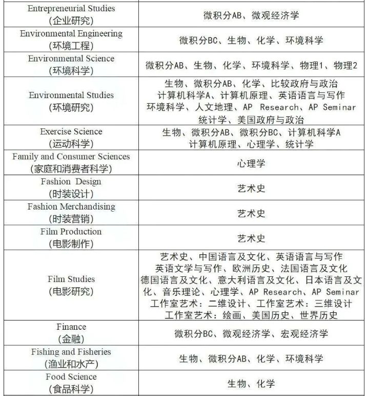
CB官方也给出过AP的选课建议,具体可参考以下图表:
	
	
	
	
	
	
	
	
如果目前还不确定走什么专业方向,那么AP统计、AP物理、AP化学、AP生物、AP微积分AB/BC、AP微观/宏观经济等等,都是国内考生常选且容易拿高分的科目。
另外,AP选课平衡文理学科也很重要,你要向大学证明,除了在自己感兴趣的目标领域有所发展,你也具备其他方面的学习能力,未来可以满足学校的课程要求,比如文科方向的同学选择微积分,理工科选择经济、历史都是很加分的。
建议9-10年级学生可以优先选择1-3门难度较小的科目打好基础,11年级以专业为导向选择3-4门进行进阶学习,12年级可以以兴趣为导向,为换取学分做准备。
比如数学方面,9-10年级学生可以迅速学习AP Precalculus 预备微积分,打好基础后在11年级进行微积分AB|BC的学习;
物理方面,只有IG物理基础没有拓展的学生,建议在10年级先学习物理1,然后在11年级进入物理C;
微观经济和宏观经济严格意义上来讲不存在进阶的关系,但我们通常从微观入手,这也是绝大多数美国大学开设的经济入门课程学习顺序。
我们开设有AP微积分BC、物理1、物理C、经济学等等科目,1V1课程与小班课可选,名师教学,培优补缺,助力AP大考!
	
*篇幅有限,只展示部分,更多科目请详询。
目前我们已在上海、北京、广州、深圳、苏州、杭州、南京、青岛、无锡、合肥、武汉、成都等多个城市开设校区,线上和线下课程均有,致力于为准留学生家庭提供全方位升学服务。
 
										AMC04-17
 
										 
										物理碗04-23
 
										物理碗06-05
 
										 
										化学竞赛01-11