发布时间:2025-12-16 11:31:36 编辑:Lisa来源:犀牛国际教育
BPhO物理竞赛考位紧张,不想从IPC&SPC入手准备的同学,快来看看物理碗竞赛考试,2026年物理碗竞赛怎么准备?想同时准备多个物理竞赛,要怎么办?犀牛国际物理竞赛直通车,各大物理竞赛通吃~
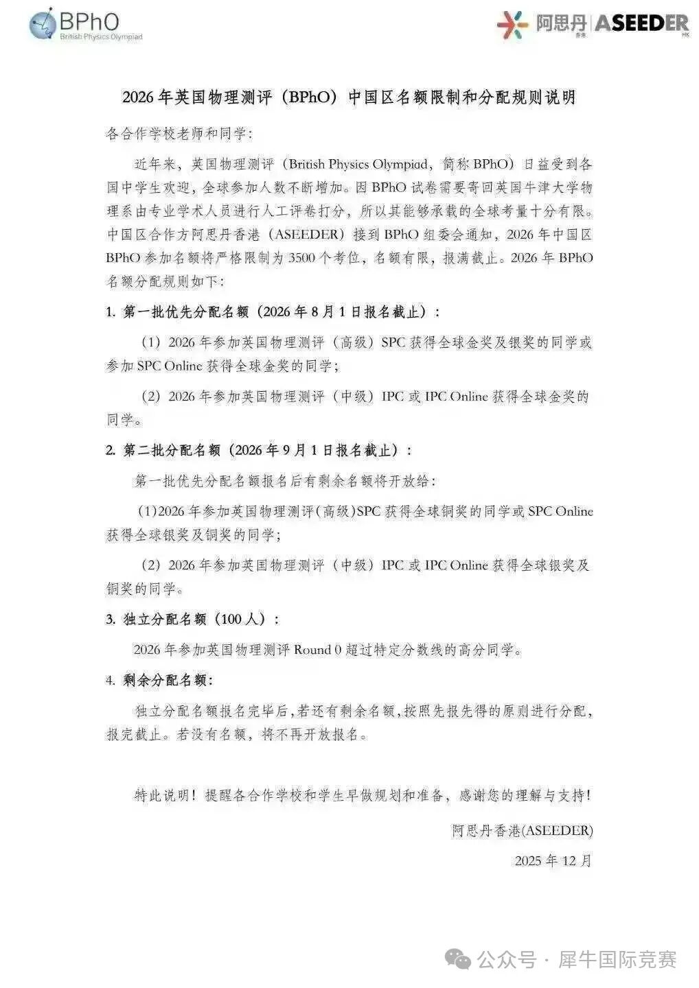
就在近日,BPhO英国物理奥赛官方又又又一次更新了关于BPhO物理竞赛2026年的报名规则,进一步明确了关于BPhO物理竞赛报名细节,建议从SPC和IPC开始准备!也从侧面反映物理碗竞赛对于没报名参加IPC和SPC的同学来说是2026年的国际物理竞赛必选项。
话不多说,先看官方规则!

本次BPhO物理竞赛官方明确说明:
考位仅限3500个:2026年PhO物理竞赛中国区考位将严格限定为3500个,名额报满即止,竞争依旧激烈。
晋级门槛提升:2026年第一批次报名学生仅限SPC全球金/银奖(线下)或金奖(在线)报名。
R0晋级R1名额稳定:2026年维持100个名额。这意味着Round1的参赛者整体水平更高,竞争强度将进一步升级。

这一系列的规则措施意味着,BPhO物理竞赛只会越来越难,如果你没有报名本次的IPC&SPC物理竞赛,那么将会错失2026年的BPhO物理竞赛参赛机会。
2026年的国际物理竞赛生
专属规划方案来啦!
1、还来得及准备IPC&SPC的同学,尽快报名,抢占BPhO入场券。
IPC 、SPC是英国物理测评,也属于BPhO的系列赛事,在英国物理奥林匹克系列竞赛中,占据着承上启下的关键位置。

IPC&SPC物理竞赛安排
✅IPC&SPC物理竞赛参赛时间
IPC&SPC Online
报名截止时间:2026年1月20日
比赛时间:2026年1月30日
IPC&SPC
报名截止时间:2026年2月23日
比赛时间:2026年3月5日
✅IPC&SPC物理竞赛参赛形式
IPC&SPC Online:在线考试 题型为40道选择题
IPC&SPC:个人参与 题型为选择题和简答题

2、一定要准备物理碗,提前为自己制定Plan B方案。
物理碗竞赛为美国物理教师协会(AAPT)主办,是北美地区最具影响力的高中物理竞赛之一。
2026年物理碗竞赛考试安排
物理碗竞赛报名截止时间:
2026年3月6日
物理碗竞赛考试时间:
2026年3月17日(星期二)17:00-17:45
物理碗竞赛形式:
物理碗竞赛共50道选择题,分为Division1和Division2.一般来说,Division2 难度大于 Division1.
两个级别都是要求学生在45分钟内完成40道选择题,答对计1分,答错或不答计0分,考试不允许使用计算器,提供公式和常数表。
3、当然除此之外也可以准备其他物理竞赛,像CAP加拿⼤物理奥赛;SIN滑铁卢物理奥赛 ,ASOP澳⼤利亚物理奥赛。
这些国际物理竞赛在虽然在国内的参赛学生人数不多,但是国际上的认可度也是非常高的。
当然,无论大家是积极准备IPC&SPC,还是准备换赛道准备物理碗或其他物理竞赛,首先要做的就是提升自身的物理竞赛知识储备,无论参加哪场赛事,都有足够的知识积累。
为大家推荐犀年国际教育的物理竞赛直通车,将全球多个国家与地区的物理奥林匹克竞赛资源整合贯通,解决学生“校内学习进度慢,竞赛早于学科大考,对物理感兴趣却不知道从何入手”等痛点。
犀牛国际物理竞赛直通车

✅犀牛物理竞赛直通⻋内容覆盖:90%ALevel知识点,90%IBHL知识点,100%AP物理1.95%AP物理2.100%AP物理C⼒学,95%AP物理C电磁。
✅主要针对参加的物理竞赛包含:JPC、IPC、SPC、物理碗、BPHO、CPHO、IPHO七大物理竞赛,各个阶段的学生都有适合参加的物理竞赛。
课时安排:120h
适合学生:IG物理已经学、AS物理在学、Pre IB/IB⼒学部分学完、Honor物理/AP物理1学完70%以上、初中物理和⾼⼀物理学完
AMC12-16
物理碗12-16
BPhO12-16