发布时间:2026-01-13 11:44:32 编辑:Daisy来源:网络
国际物理竞赛两大顶流:BPho竞赛和物理碗竞赛!想要申请牛剑/G5是参加BPho竞赛还是物理碗竞赛,不同基础学生应该如何选择?今天就来深度对比一下BPho竞赛和物理碗竞赛,看看你家孩子更适合哪个物理竞赛!
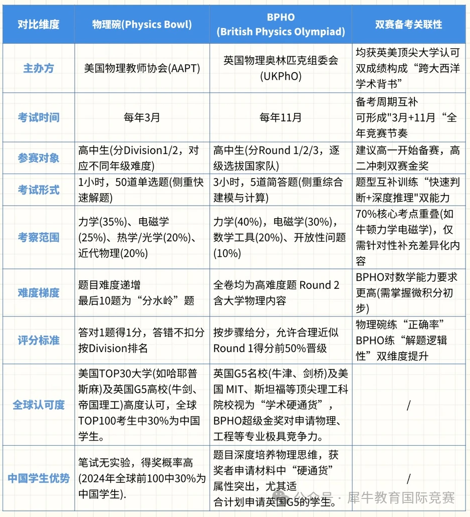
BPho和物理碗深度对比
BPho竞赛:设置报名门槛,中国仅限3500个考位,学生需要提前参加SPC/IPC获得奖项(不同竞赛奖项要求不同)以此来获取BPho竞赛报名资格。
物理碗竞赛:面向任意高中生,不设置参赛门槛,但是在考试中设置D1和D2两个不同难度,难度不同,含金量也不一样。

从难度看BPho竞赛>物理碗竞赛
题型:BPho为简答题和论述题,不仅需要答案正确,还需要清晰的解题思路。物理碗竞赛都是选择题目,答案正确即可,小部分题目可以靠特殊的解题方法拿到分数。
题量:BPho竞赛的考试时长长,题量少,对学生的计算能力、耐心程度要求比较高。物理碗竞赛考试时间短、题量大,对学生阅读速度、快速解决问题的能力要求比较高。
考点:BPho竞赛覆盖高中的物理知识以及部分大一的物理知识,题目考查学生对物理原理的灵活运用和学科知识的综合分析能力。物理碗竞赛知识点与高中物理课程的重合度高,但拓展大学的知识面有限。主要考查力学、电磁学、热学、光学、原子物理等基础模块,更侧重于对基本概念和公式的熟练运用。
作为两大顶流物理竞赛,BPho竞赛和物理碗竞赛受到国际上的广泛认可,也成为申请工程类专业学生们首选的两大物理竞赛。
BPho和物理碗如何选择?
BPho竞赛:适合物理基础扎实,逻辑思维能力强,有志冲牛剑/G5/藤校等顶尖名校理工科专业的学生。但切记各位同学要提前参加SPC/IPC竞赛获得参赛资格。
物理碗竞赛:适合物理基础较好,但是拓展深度不足,想要短平快的出成绩的同学。
当然各位同学也可以选择齐头并进!物理碗竞赛和BPho竞赛有非常高的重合知识点,如果想要提升拿奖率,展现自己更高的物理水平,可以选择两个竞赛同时备考。物理碗竞赛是每年的三月,BPho竞赛是每年的11月,从考试时间上两个竞赛斌不冲突。中间有足够的时间进行拓展深入。
犀牛物理竞赛培训课程
犀牛物理竞赛形成非常完整的五星产品培训体系,覆盖入门物理竞赛、中阶物理竞赛以及高阶物理竞赛,涵盖了国内外7大物理竞赛以及牛剑笔面试知识。针对BPho竞赛和物理碗竞赛以及国内CPHO物理奥赛设置多种培训班型,匹配不同基础学生培训需要。

犀牛物理竞赛直通车课程:重新梳理BPho竞赛、物理碗竞赛以及物理学科竞赛知识点,形成全新的课程大纲。打通学科与竞赛之间的壁垒,实现竞赛学科双丰收!
犀牛BPho竞赛全程班:按照BPho竞赛考纲梳理考试内容,构建完整BPho竞赛知识体系。
犀牛物理碗竞赛全程班:知识点梳理+真题详解+高频考点串讲。

课程类型:一对一辅导/3-8人小班课
授课模式:线上/线下同步授课
授课语言:中/英双语教学
BPhO01-13
CCC01-12