发布时间:2026-02-24 10:36:14 编辑:犀牛牛来源:未知
针对BrainBee Senior的考生,都是正在就读国际课程体系的学生,想要在生物/医学方向挑战很多的学习机会,那么BrainBee Senior的学生,该如何备考掌握真题命题规律呢?今天小编老师为大家整理了BrainBee考试100道模拟题,同时,为大家彻底剖析脑科学大赛的考试内容,方便学生备考学习!
01
BrainBee Senior考试内容
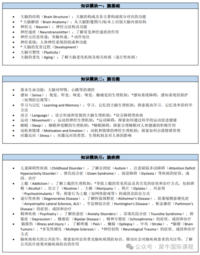
2026年Brain Bee 脑科学活动知识大纲(官方)
说明:本知识大纲适用 2026 年度 BrainBee脑科学活动;其中内容前带 *部分对 BrainBeeJunior组不作要求。


基础资料:Brain Facts一书建议Brain Bee和Brain Bee Junior组全部看完,地区活动考察内容以Brain Facts为主
02
BrainBee Senior模拟题资料







领取资料,右下角客服咨询
BrainBee 脑科学大赛培训课程
犀牛设置Brain Bee Junior组别培训班及Brain bee Senior组别培训班,各位家长可以根据孩子参加的组别选择适合的班型。
课时设置:60小时,30次课;
班型设置:3-8人小班/一对一;
班型设置:授课语言:中英双语/纯英;
班型设置:上课模式:线上线下同步教学,可支持无限回放。
课程大纲:


课程大纲:犀牛BrainBee培训导师均拥有名校理科方向硕博士学历,对Brainbee脑科学活动有深入的研究,教学和执教经验丰富。我们不断打磨课程,助力参与选手冲刺奖项!


线下授课点:上海、北京、深圳、广州、天津、杭州、苏州、合肥、成都、南京、武汉、无锡、常州、宁波、青岛、重庆、香港、新加坡等。线上/线下同步辅导,可就近选择,也可以选择线上课程,享受总部师资~
AMC04-16
AMC04-16
物理碗04-09