发布时间:2025-11-12 17:29:27 编辑:冯笑来源:未知
IGCSE课程作为国际中学的重要课程,更是A-LEVEL、IBDP的衔接课程!其成绩更是申请海外名校的重要凭证。而数学作为IGCSE课程中的重要科目,大家了解IGCSE数学都考些什么吗?
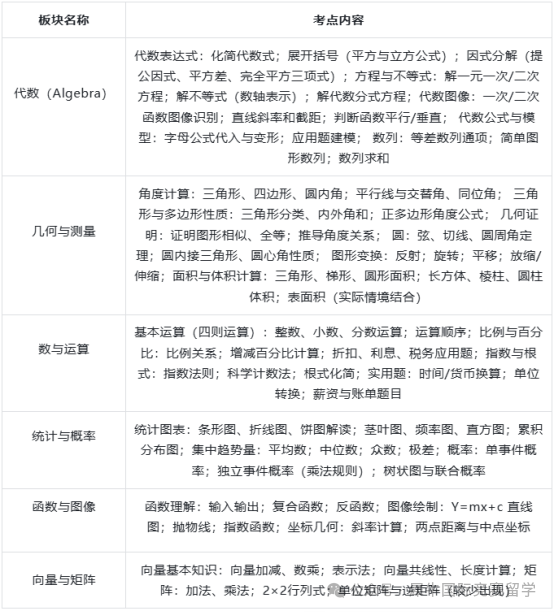
今天就来给大家汇总一下IGCSE数学高频考点,并且附上犀牛IGCSE数学先修/全程/冲刺班课,40小时助力你冲A*!
包括三角恒等变换、绘制三角函数图像以及根据方程求角度。
熟记相关公式,能够计算特定项前的系数。
包括向量的加法、减法、点乘运算,以及与三角形相关的面积和长度问题。
熟记弧长、扇形面积公式,掌握使用分解法求组合图形的面积。
05
坐标直线
掌握两点之间的直线距离、中点公式,理解平行直线和垂直直线之间的关系。
熟练掌握矩阵运算、使用矩阵解方程组以及在实际应用中应用矩阵。
无论晴天阴天,都要防晒,出门前15-30分钟涂抹防晒霜,每2-3小时补涂一次,防晒霜用量要足,全脸约需一枚硬币大小。
理解微分和积分的几何意义,熟练应用常见微分和积分公式。

IGCSE数学班型设置

IGCSE先修课程 20H
✅适合人群:无基础新生
✅学习目标:掌握基础知识,激发孩子学习兴趣,为后续深入学习打基础。


IGCSE培优班 40H
✅适合人群:IGCSE在读生
✅学习目标:巩固知识点,构建知识体系,提高解题能力,备考冲刺阶段。


AMC11-12
物理碗11-10
CCC10-29