发布时间:2026-02-25 10:57:50 编辑:Lisa来源:犀牛国际教育
Brainbee竞赛考试考前怎么复习?这100道精练题真是太香了!Brainbee竞赛考点有哪些?Brainbee竞赛考试怎么复习?Brainbee竞赛考试要如何备考?考前100题快提前练!可在线咨询领取~
救命!备考Brainbee的宝子们,别再死磕厚教材、瞎刷零散题库了!Brainbee的核心考点,已经全部浓缩在这100道题里面了,吃透这100道题,地区赛稳稳冲晋级,甚至直接抱奖走~真的特别特别的香~
Brainbee 100道精练题
不管是刚起步备考Brainbee,还是想查漏补缺的宝子,每天花30分钟,刷10-15道题,一周就能刷完一轮,反复复盘2-3轮,就能吃透核心知识点,比死啃教材效率都要翻倍。

为了帮大家少走弯路,高效冲奖,我已经把这100道核心题整理成了高清电子版,可打印、可电子版直接刷题,不用再手动整理,节省更多备考时间~

这套Brainbee 100道精练题你们趁备考冲刺的这段时间拿去好好刷一刷,对想要查漏补缺和提分的孩子们来说很有效! ✔️全面覆盖题型:精心设计的题目类型,包括选择题、填空题等,与历年真题的出题思路高度契合。✔️ 每道题都配备了详细的答案解析。
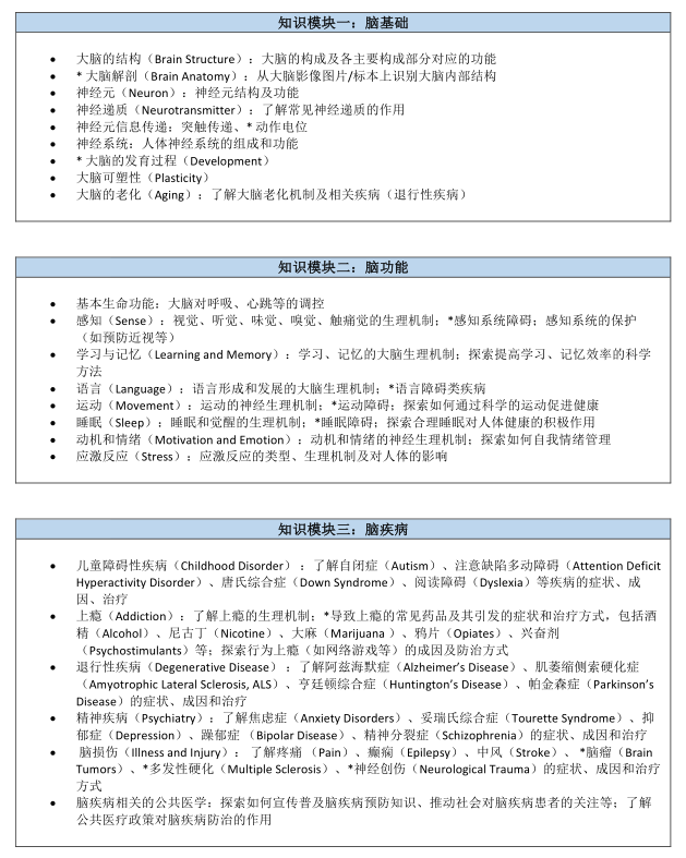
2026 年 Brain Bee 脑科学活动知识大纲


Brain Bee 脑科学参与对象:5-12年级
9-12年级学生参加Brain Bee
5-8年级学生参加Brain Bee(Junior)
就读海外学校的中国籍学生请在学校所在国家或地区报名参加
Brain Bee 脑科学活动时间
地区活动:2026年3月21日上午10:00-11:30 (周六)
全国活动:2026年4月18-19日(周六、日)
国际活动:2026年8月
AMC02-25
AMC02-25
其他物理竞赛02-25
物理碗02-25
UKCHO02-24