发布时间:2026-02-26 10:09:51 编辑:言言来源:网络
对于计划高中阶段出国留学的家庭而言,A-Level课程无疑是通往世界顶尖大学的重要路径之一。作为英国全民教育体系的“黄金标准”,它不仅承载着英国教育深厚的学术底蕴,更以其灵活的选课机制和广泛的国际认可度,成为中国学生实现“弯道超车”的理想选择。A-Level(General Certificate of Education Advanced Level),即英国普通中等教育证书考试高级水平课程,是英国学生的大学入学考试课程,其地位大体相当于中国的高考。它被全球160多个国家和地区的11000多所大学认可,包括英国、美国、加拿大、澳大利亚、新加坡等国的顶尖学府,因此被誉为“全球大学入学的金牌标准”。
A-Level学制通常为两年
分为两个阶段:第一年(AS Level): 学生通常选择3-4门自己最擅长或最感兴趣的科目进行学习,通过考试后获得AS证书。
第二年(A2 Level): 学生可从AS阶段的科目中选择3门继续深入学习,最终将AS与A2成绩合并,获得完整的A-Level证书。
Year 12(十二年级):16-17岁
学生进入A Level阶段,第一年称为AS-level,学生通常需要选择3-4个科目,这些科目可以根据他们的兴趣和未来的职业规划选择。
这一年的课程可以帮助学生了解每个学科的基本知识和技能。在这一阶段结束时,学生参加AS-level考试, 通过考试后即可获得AS证书。
Year 13(十三年级):17-18岁
第二年称为A2-level,学生可以选择AS-level中优秀的3个科目(或更多)继续深入学习,以此来取得更高的成绩,在这一年结束时,学生需要参加A2-level考试,通过考试后可以获得A-Level证书。
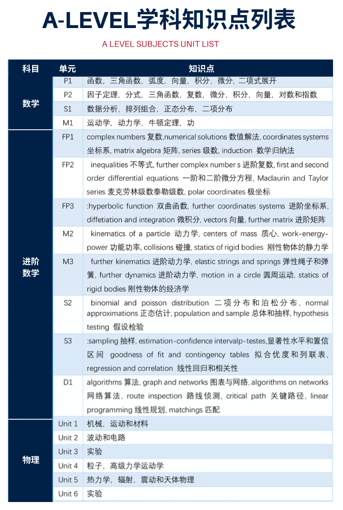
A-Level学科选择
A-Level课程包含70多门学科供学生选择,但学生只需要选择适合自己的3-4门学科进行学习即可。
课程方向为文科类、理科类、艺术类等等,一般会开设文学、多语言学科、数学、物理、化学、生物、商务、经济、计算机科学、法律、媒体、音乐、会计、商业学、心理学、社会学等主流学科。
这种多学科选择的设置,旨在满足学生个性化的学术兴趣和职业发展需求。在这样的学习环境中,学生能够更好地发掘潜力,为未来的学业和职业生涯奠定坚实的基础。


A-level三大考试局
A-level考试由不同的考试局或考试委员会负责组织和管理(可以理解为中国不同省份各自管理本省的高考一样)。
不同的考试局有不同的课本和大纲,考试时间也不同,分别于每年5-6月和10-11月全球统一组织。目前较为常见的三大考试局有:
剑桥大学国际考试局CAIE

剑桥国际考试与评估(Cambridge Assessment International Education,简称CAIE)是剑桥大学考试委员会的一部分,是全球领先的国际教育和考试机构之一。
CAIE的使命是为全球的学生提供高质量的国际教育,并通过学术资格认可和考试评估来促进他们的学习和职业发展。
牛津国际AQA考试局

牛津AQA(Oxford International AQA Examinations)由牛津大学直属部门牛津大学出版社,和英国学术考试局的引领者AQA考试局,历时三年联合建立,开启了AQA国际A-Level、GCSEs课程体系建设与测评实施。
牛津AQA资质得到了全球领先大学的认可,除了牛津大学,它们还包括美国常春藤联盟、澳大利亚八国集团和英国罗素联盟的大学。
爱德思Edexcel

Edexcel(爱德思考试局)是英国最大的考试和资格认证机构之一,成立于1996年,总部位于英国伦敦。
作为全球领先的教育服务公司之一,Edexcel提供广泛的教育课程和国际考试,覆盖了学龄前到高等教育的各个阶段。
英国本土的考试局有CAIE、Edexcel、AQA、OCR、ICAAE、WJEC、CEA、SQA,中国较常见的考试局有爱德思Edexcel、剑桥大学国际考试局CAIE、牛津AQA。
A-level如何打分?
A-Level的成绩计算涉及学生在各个科目的考试表现,成绩是等级制的,从高到低分为A*、A、B、C、D、E、U这几个等级,E为通过,U为不及格。
如果对应国内百分制的话,A-Level考试的等级E相当于百分制中的40分,学生达到及格成绩,就可以申请国外的大学。
A-Level成绩相当于百分制:A*(90-100),A(80-90),B(70-80),C(60-70),D(50-60),E(40-50),U(40分以下)。
如果学生对某门课的成绩不满意,可以选择重考,最终成绩以最好的一次为准。
A-Level录取标准
用A-Level成绩申请大学,不同的学校和专业对于A-Level的成绩的要求不同。
一般情况下学生至少学习3门课程,要求学生3门课的成绩均达到C及以上或者达到A。
对于排名靠前的名校申请成绩要求更高,比如剑桥、牛津等G5大学的不同专业,则要求申请学生三门成绩达到A*A*A或者AAA。
作为英国的本土课程,A-Level在英国名校里的认可度比IB课程和AP课程更高。
同时,A-Level课程还十分适合偏科的同学,不同于IB课程和AP课程,A-Level只要求学生选择3-4门课程,而且由于英国大学的申请是非常看重学生的专业学科素养的,所以如果你要申请某个专业,A-Level的所有选课应该是围绕这个专业选择的。
物理碗02-25
其他物理竞赛02-25
UKCHO02-24