发布时间:2026-02-26 10:22:38 编辑:犀牛牛来源:未知
A-Level进阶数学是申请理工科/经济/金融等热门专业的必修科目,不仅能大幅提升申请时的竞争力,更能提前衔接大学数理课程,让孩子收获双重优势。
A-level数学分为基础数学(Math)和进阶数学(Further Math),但是有很多学生困惑:A-Level数学和A-Level进阶数学有什么区别?A-level进阶数学的课程内容有哪些?A-Level进阶数学拿A*率怎么样?
1
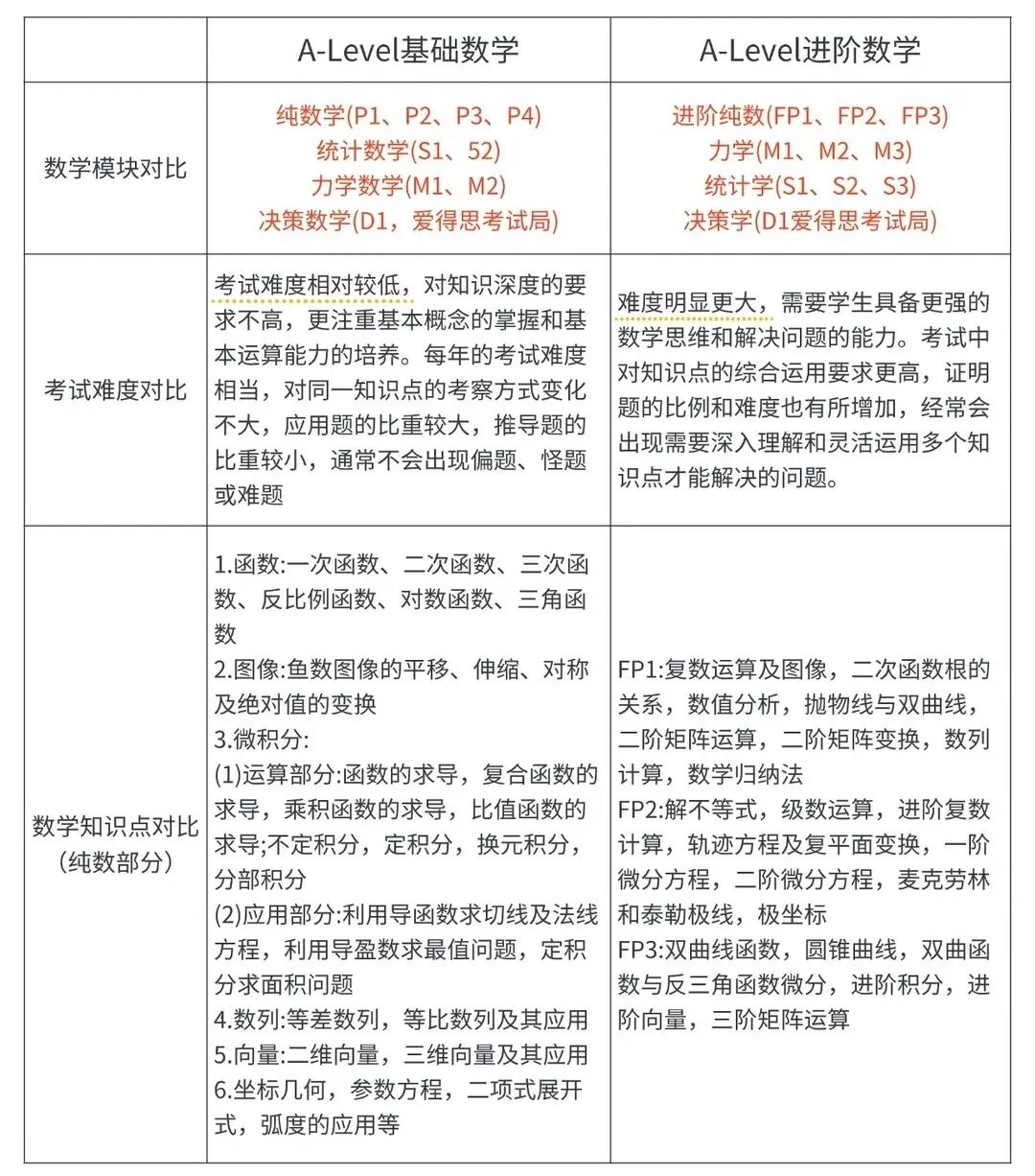
A-level基础数学VS进阶数学
A-Level基础数学涉及基础知识点与常规运算,涵盖纯数、统计、力学等入门模块,难度适中,适合多数学生学习;A-Level进阶数学理论更深、抽象性更强,包含高阶数学、复杂矩阵、数论等内容,对逻辑推理要求极高,是理工科申请的关键加分项。

2
A-level进阶数学知识大纲


3
A-level进阶数学拿A*率是多少?
2024年夏季CAIE考试局A-Level进阶数学拿A*率25.8%

2024年夏季爱德思考试局A-Level进阶数学拿A*率28.1%。

由历年数据可知,A-Level进阶数学拿A*率还是比较可观的。但是需要注意,选择A-Level进阶数学的前提是A-Level基础数学成绩必须扎实优秀。
通常基础数学是高二学AS、高三学A2;一旦选择进阶数学,基础数学就会压缩到一年内完成,高三还要同步攻克进阶数学内容,学习压力会明显加大。有意向选择A-Level进阶数学的同学,一定要提前做好时间规划与学习安排。
4
A-level进阶数学如何冲A*?
A-Level进阶数学一般有7–10道简答题,计算量偏大,解题思路灵活,要求熟练题型、快速反应,建议每题用时10分钟。
A-Level进阶数学考试集中在5–6月,一般学校会在9月开课、3月结课,仅剩2个月复习,备考时间紧张,一定要尽早规划:
01
夯实基础阶段(1 个月)
建议对照课本章节梳理完整的知识点,绘制知识图谱、整理笔记加深记忆。吃透课本上的例题,重点练习标注 “E” 的课后习题,这部分多为高频考题。
02
重点强化阶段(2 个月)
建议分章节复习,先回顾各章节知识点笔记,再集中刷真题,通过真题中的易错点定位薄弱项,规范整理错题与难题,方便后续查漏补缺。
03
考前冲刺阶段(1 个月)
严格按考试流程模拟,把握答题节奏,对照评分细则规范步骤、避免丢分。复盘前两阶段错题难题,强化训练,稳步冲刺目标分数。

我们的IGCSE培训涵盖IGCSE数学、IGCSE物理、IGCSE化学、IGCSE生物、IGCSE经济、IGCSE计算机、IGCSE商务等多门热门科目辅导,满足不同同学们的备考需求。


✅针对学员:计划参加本次大考以及3.5年制刚刚入学的同学
✅课程安排:3-8人小班/一对一
✅课程语言:中英双语/全英
✅课程形式:线上/线下同步,上海浦东,徐汇,黄浦,闵行可线下学习,其他地区可就近校区学习,或选择线上学习。
AMC04-16
AMC04-16
物理碗04-09