发布时间:2026-03-17 11:35:51 编辑:Lisa来源:犀牛国际教育
袋鼠数学竞赛不同年级考什么内容?袋鼠数学竞赛的考察的知识点学生该怎么准备?不同年级学生备考袋鼠要重点掌握哪些考点?袋鼠数学竞赛国内有相关的课程辅导培训吗?
袋鼠竞赛不同等级考试内容
袋鼠竞赛整体难度适中,题型涵盖计算、逻辑、观察、模式、迷宫、排序、几何旋转、几何分割、排列组合、时间、金钱等,以下是不同等级的考试重点,考前同学们可进行查漏补缺。
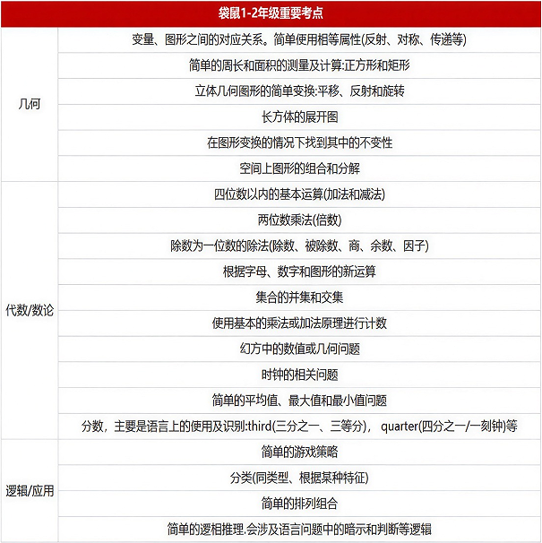
袋鼠竞赛1-2年级重要考点

袋鼠竞赛3-4年级重要考点

袋鼠竞赛5-6年级重要考点

袋鼠数学竞赛课程培训
犀牛开设系统的袋鼠数学竞赛课程,为了让小学段同学们在袋鼠数学竞赛中得到真正的提升,我们专门设置了袋鼠竞赛L1-L3直通车培训课程,适合1-6年级的同学!27年袋鼠竞赛备考课程已经上线,欢迎大家来了解~
袋鼠数学竞赛L1课程
●适合学生:1-2年级
●课时安排:50课时

袋鼠数学竞赛L2课程
●适合学生:3-4年级,学AMC8有难度的学生
●课时安排:50课时

袋鼠数学竞赛L3课程
适合学生:4升5年级;5升6年级
课程时长:45课时

犀牛的老师均毕业于国内外各大顶级名校,人均授课2000+,对袋鼠和AMC数学竞赛考点了然于心,并且深谙其中的命题规律。

犀牛在上海(浦东、徐汇、黄浦)、北京(海淀、国贸、顺义)、广州、深圳(南山、福田)、苏州、杭州、成都、重庆、南京、青岛、无锡、武汉、合肥、宁波、天津、常州、香港、新加坡等多个城市开设校区,致力于为准留学生家庭提供全方位升学服务。
袋鼠数学竞赛03-17
AMC03-17
物理碗03-17
CCC03-12