发布时间:2025-12-30 11:15:00 编辑:Mila来源:网络
BPhO作为英国物理奥林匹克竞赛,是全球最具含金量的中学生物理竞赛之一,其赛事体系层级分明,难度递进,适合不同阶段的学生参与。
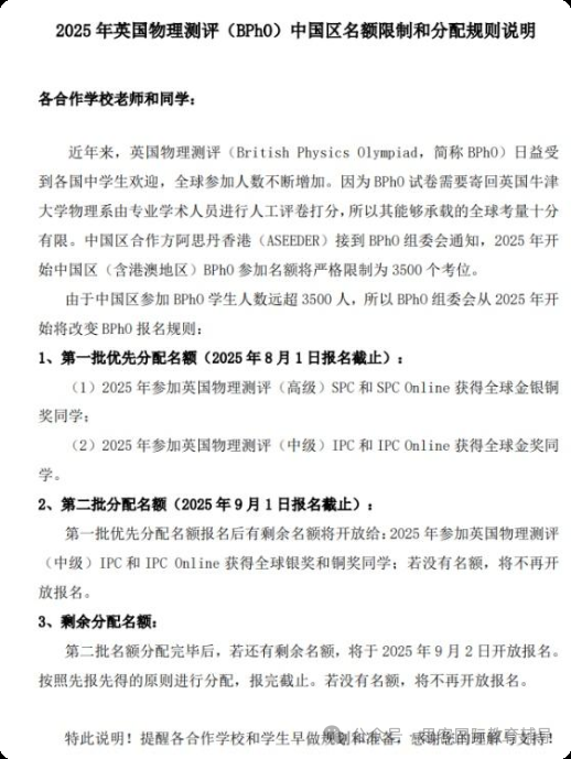
然而,BPHO新规则宣布:自2025年起,中国区BPhO参加名额将严格限制为3500 个考位。与此同时,BPhO报名规则也将进行重大调整!

换句话说,所有想要报名参加BPHO的同学,必须得先参加其前置活动且获奖,如SPC、IPC等。接下来我们一起来看看BPHO这些前置活动的要求~
BPHO前置赛事IPC&SPC
BPhO赛事体系分为五个层级,难度逐步提升:
JPC(Junior Physics Challenge):
面向7-9年级学生,入门级物理挑战赛。
IPC(Intermediate Physics Challenge):
面向9-11年级学生,中级物理挑战赛。
SPC(Senior Physics Challenge):
面向11-12年级学生,高级物理挑战赛。
BPhO Round 1:英国物理奥赛第一轮,难度接近大学物理水平。
BPhO Round 2:英国物理奥赛第二轮,仅限Round 1顶尖选手参加,题目极具挑战性。
对于想通过备考IPC&SPC来锁定BPhO报名名额的同学,要先对IPC&SPC有个基本了解。

中级物理挑战赛 IPC
竞赛时长:60分钟
竞赛语言:英语
竞赛形式:个人竞赛,试卷笔试
竞赛题型:选择题和解答题,一共分为3个Section
Section A:共 10 道题,每题1分,总分值为 10 分
Section B:共2道陈述题,需要明确地解释物理原理,总分值为 10 分
Section C:约3道解答题,需要写出具体的解答过程,总分值为 30 分
满分: 50 分
*具体每个部分及题目数量以当年考试卷为主
竞赛奖项:全球金奖、银奖、铜奖 I、铜奖 II
高级物理挑战赛 SPC
竞赛时长:60分钟
竞赛语言:英语
竞赛形式:个人竞赛,试卷笔试
竞赛题型:选择题和解答题
Section A:约5道选择题,每道题1分
Section B:约6道解答题,需要写出具体的解答过程
满分:50分
*具体每个部分及题目数量以当年考试卷为主
竞赛奖项:全球金奖、银奖、铜奖 I、铜奖 II
IPC online&SPC online
竞赛语言:英语
竞赛形式:个人竞赛,线上
竞赛题型:40道选择题,每题一分,答错不扣分
竞赛奖项:金奖、银奖、铜奖
今年来不及参加IPC&SPC,怎么办?
对于因时间不足无法系统准备IPC和SPC的同学,美国物理碗是一个高效且高含金量的替代方案。
简单来说,物理碗具备以下3个优势:
时间灵活:物理碗每年3月开赛,备赛周期更宽松,避开BPhO前置赛事的密集时间(IPC在11月,SPC在1月)。
知识重合度高:物理碗考察内容与IPC/SPC高度重叠(力学、电磁学为主),且难度相当(Division 1对应IPC,Division 2接近SPC)。
全球认可度:物理碗由美国物理教师协会(AAPT)主办,同样被英美顶尖大学认可,可作为BPhO成绩的补充。