发布时间:2026-01-28 14:24:12 编辑:言言来源:网络
横跨生物、医学、心理学、神经科学、认知科学、化学、计算机、人工智能等八大领域的高含金量跨学科竞赛,2026赛季报名通道即将关闭!
报名截止:2026年1月25日
意向申请STEM及医学相关专业的同学,抓住最后上车机会!
为什么推荐参加Brain Bee?
零基础也可以参加
Brain Bee属于一个收效很高的赛事,因为它是一个零基础也能参加的活动。
Brain Bee地区赛总体难度不大,只要认真按照组委会建议的60小时以上去准备,基本地区赛获奖是不难的。当然国赛获奖也非易事。
高认可度,助力申请
Brain Bee在国际上的影响力越来越大,目前,美国、加拿大、澳大利亚、德国等很多国家均已加入Brain Bee大家庭,比赛表现突出的往届选手很多都被英美TOP大学录取。
也有许多斩获TOP大学offer的学子曾在BrainBee的舞台上大放光彩
5-12年级均可参赛!
Brain Bee脑科学活动
Brain Bee脑科学活动(International Brain Bee Championship)发源于美国,是一项面向全球青少年的课外挑战活动,活动由美国心理学协会、欧洲神经科学学会、神经科学学会、美国Dana基金会、国际脑学科研究组织和阿尔兹海默症协会联合主办。

旨在鼓励学生认识、研究人类大脑,今后从事大脑基础研究、脑和精神疾病防治、类脑研究等相关工作。活动面向对生物、医学、心理、神经科学、认知科学、化学、计算机、人工智能等专业感兴趣的学生,目前全球已有50多个国家和地区的学生参与。
适合学生
● BrainBee(Junior):5-8年级学生
● BrainBee:9-12年级学生
2026活动时间
地区活动:
全国活动:2026年4月18-19日(周六、日)
国际活动:2026年8月

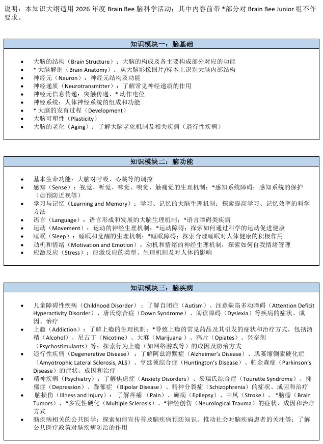
2026赛季考察内容


活动形式
地区活动
● 地区活动在各活动点统一进行。
● 地区活动均为闭卷笔试形式,由选择题、填空题两种题型构成。试题为中文,专业术语在试题中均用中英文标出。
● BrainBee Junior组(5-8年级参加):共60题
● Brain Bee组(9-12年级学生参加):共80题
全国活动
【 Brain Bee(Junior)】
活动分为笔试和科学海报制作两个环节
● 笔试环节 - 为个人参加,分为填空、选择两种题型,每题1分,共40题,计40分。
本环节为闭卷答题形式,试题均为中文,专业术语在试题中均用中英文标出。填空题用中文或者英文作答均可,专业术语可用英文缩写。
● 科学海报 - 为团体参加,本环节为40分。全国活动入围名单公布后,学生可与本校或校外晋级全国活动的学生自行组队(每个团队4-5人)。
参与队伍在现场根据指定的海报主题,在规定的时间内完成海报制作并进行演讲,制作时可参阅资料。团队海报制作得分计入每个成员最终得分(如该队伍得分35分,队伍中每位成员此环节均计35分)。海报用中文或英文制作、演示均可。
【 Brain Bee (9-12年级参加)】
活动为个人参加
分为笔试、图片标本识别、病例(视频)诊断三个环节,均为闭卷答题形式。
●笔试环节 - 分为填空、选择两种题型,每题1分,共50题,计50分。
● 图片/标本识别 - 辨认出标本或CT、MRI等影像中相关大脑结构名称;每题2分,共13题,计26分。
●病例诊断- 根据病例信息,对患者疾病作出分析判断;每大题3分,共8题,计24分。
以上三个环节均为闭卷答题形式,试题均为中文,专业术语在试题中均用中英文标出。非选择题用中文或者英文作答均可,专业术语可用英文缩写。
国际活动
每个国家或地区均可派送一名学生参加国际活动。
全国活动Brain Bee组(9-12年级)一等奖分数最高者获得2026年Brain Bee国际活动中国代表资格,参加国际活动学生还将获邀参加主办方的学术年会。
活动奖项设置
地区活动
根据各活动区(省、直辖市、自治区)内参与学生得分排名,评出2026年BrainBee脑科学活动XX省(市、自治区)一、二、三等奖各若干名、2026年BrainBee脑科学活动(Junior组)XX省(市、自治区)一、二、三等奖各若干名。总获奖面维持在40%左右。
全国活动
晋级全国活动总人数共维持在500人左右(包括Brain Bee和BrainBee Junior组)。
其中350名为地区名额,根据各活动区(省、直辖市、自治区)实际参与人数按比例分配给各活动区,按照该区内所有参与学生的成绩排名确定晋级全国活动名单;另150名为综合名额,在除去350名由地区名额晋级全国活动的学生之后,根据地区活动阶段全国所有活动区学生的成绩排名确定晋级全国活动的学生名单。
BrainBee组和BrainBee Junior组的全国活动名额根据地区实际报名参与总人数按比例划定。
根据学生各环节总分相加排名,评出2026年Brain Bee脑科学活动全国一、二、三等奖各若干名、2026年全国Brain Bee脑科学活动全国(Junior组)一、二、三等奖各若干名。总获奖面维持在40%左右。根据报名学校学生的总体参与表现,评出组织奖若干名。
AMC04-16
物理碗04-09