发布时间:2026-02-03 17:55:30 编辑:Mila来源:网络
IB数学是不少同学的心头痛,但其实只要掌握方法,你也可以从“听天由命”到“掌控全局”!今天这分IB数学7分手册,让你在考试中脱颖而出!
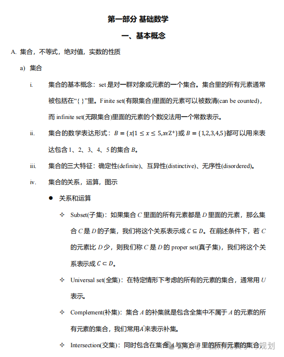
IB数学7分手册




领取IB数学笔记PDF
回复“IB”
免费领取
IB数学7分备考攻略
弄清楚评分规则后,就可以研究一下IB数学到底要怎么复习,考察哪些重点,才能在大考中得7分。
IB数学Paper 1和Paper 2分为两部分简答题和长题目,Section A 每道题目为 1-2 小问,就像平时的课堂测样种,相对来说,难度较小。
而Section B每道大题有数个小问,涉及多个知识点的综合运用。在备考这个部分的知识点时,要学会将大题分解为若干个小问题,逐个分析和解决,找到每个小问题考察的核心内容。
对于不同类型的问题(如数列、函数、几何证明等),总结通用的解题思路和方法,如构造方程、运用公式、转化思想等。另外,在平时做题的时候要整理错题本,并且总结答题规律。
数学学习最重要的是方法和答题思路,如果觉得做题无数,但是依旧出错,建议同学们找相应的辅导老师,集中解决疑难问题。
AMC02-03
AMC02-03
物理碗01-31
物理碗01-30