发布时间:2026-02-16 17:49:50 编辑:Daisy来源:网络
2026年BrainBee脑科学竞赛即将在3月份开考!家长圈爆火的Brainbee脑科学竞赛值得考吗?非常值得!尤其是对于喜欢生物学脑科学知识的孩子来说,BrainBee参加的含金量太高了!BrainBee作为一项高含金量的神经科学竞赛,备赛非常重要,犀牛Brain Bee脑科学大赛培训课程冲刺班火热组班中!
不管是低年级组还是高年级组,都有对应的班型,20小时助力冲刺BrainBee!BrainBee课程辅

Brainbee竞赛是由IBRO(国际脑研究组织)支持,覆盖全球50多个国家和地区的,全球范围影响力非常深远的中学生脑科学竞赛,严格意义上来说,它不是纯粹的生物竞赛,是集中脑科学,心理学,医学,神经医学方向的竞赛。

地区赛:2026年3月21日上午10:00-11:30 (周六)
全国赛:2026年4月18-19日(周六、周日)
国际赛:2026年8月
地区赛450元/人,全国赛850元/人
BrainBee个人报名网址:
https://brainbeechina.mikecrm.com/9YG4sIm
BrainBee基地学校报名:地区活动通过基地学校报名,基地学校即日起至2026年1月25日接收本校学生报名。
BrainBee个人渠道报名:若学生所在学校不是基地学校,组委会将于2026年1月26日-2月1日开放个人报名渠道,并统筹安排活动场地。
90分闭卷考试,由选择题、填空题两种题型构成。试题为中文,专业术语在试题中均用中英文标出,Brain Bee组共80题,Brain Bee Junior组共60题,每题均1分。
BrainBee全国赛考试内容
Brain Bee Senior组:个人赛,含笔试(60题,60分)、标本识别(15题,30分)、病例诊断(10题,30分)三个闭卷环节;
Junior组:个人笔试(60题,60分)+团队海报制作(4-5人组队,40分),海报可中英文制作,演讲语言不限;
Brain Bee竞赛晋级人数根据地区实际报名参与总人数按比例划定,约在20-25%。
其中150个名额根据全国所有参与学生分数由高到低录取。
300个名额根据各地区参与人数按比例分配、按照各地区学生分数由高到低录取。
Brain Bee (9-12年级)组中标本识别是一大难关,建议提前专项训练标本观察能力,要熟悉脑结构。
brainbee脑科学大赛考察的内容区别于校内生物,90%以上的知识点都是陌生的,那么参赛学生急需关注脑科学知识补充学习,建议参考官方推荐的《Brain Facts》这本脑科学神书,搞懂大脑结构、神经元功能、脑疾病等核心知识点基础概念,系统学习并且建立知识框架,可以画思维导图加强理解。
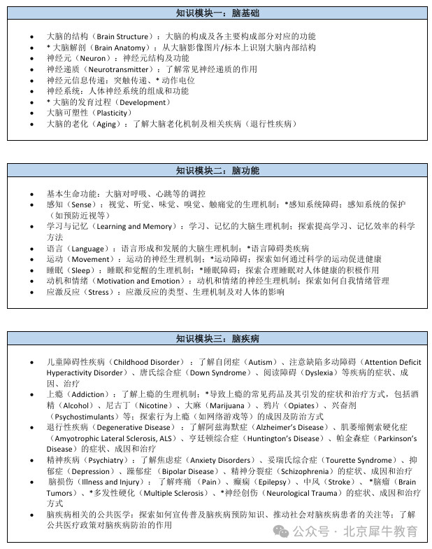
BrainBee脑科学大赛有明确的考试大纲,考试内容包括脑基础、脑功能、脑疾病、脑研究、脑加强5大板块。

Brainbee地区活动奖项:
根据各活动区(省、直辖市、自治区)内参与学生得分排名。
Brainbee全国活动名额分配:
晋级全国活动总人数共维持在500人左右(包括Brain Bee和Brain Bee Junior组)。
Brainbee全国活动奖项:
根据学生各环节总分相加排名,评出2025年Brain Bee脑科学活动全国一、二、三等奖各若干名、2025年全国Brain Bee脑科学活动全国(Junior组)一、二、三等奖各若干名。总获奖面维持在40%左右。根据报名学校学生的总体参与表现,评出组织奖若干名。
01
零基础可参加、
Brain Bee 是神经科学方向中最友好、最易上手的入门竞赛。
地区赛难度不高,只要按照官方建议准备60h+,地区奖基本没问题。
02
脑科学=未来十年顶尖学科
从 AI、医学到心理学、行为科学……神经科学的位置越来越核心。
孩子越早接触,越能形成自己在STEM 中的差异化标签
03
高认可度、名校真加分
Brain Bee 在美国、加拿大、德国、澳大利亚等 50+ 国家同步开展。
往届表现优秀的学生,多数被英美 TOP 大学录取。
它属于那种 “提交就能被看到、获奖就很亮眼” 的活动。
犀牛国际教育设置Brain Bee Junior组别及Brain bee Senior组别冲刺培训班!基于多年辅导经验与真题分析,开发出“模块化知识+真题驱动”双轨制课程体系。
BrainBee junior组:5-8年级学生
BrainBee senior组:9-12年级学生

Brainbee培训课程类型:3-8人小班/一对一授课
Brainbee培训授课模式:线上线下同步开课,可回放学习
Brainbee培训授课语言:中英双语教学/纯英文授课
犀牛BrainBee培训学员成绩
2025犀牛国际教育
Brainbee Senior全国站测评喜报
据犀牛统计:
获得一等奖学生共计1名
获得二等奖学生共计5名
获得三等奖学生共计4名





犀牛国际教育线下校区——
犀牛总部位于上海,在黄浦、浦东、徐汇均有校区。除此之外在北京、深圳、广州、杭州、苏州、合肥、常州、成都、南京、武汉、无锡、宁波、青岛、重庆、天津、中国香港、新加坡等城市也均开设线下校区,可根据所在地区安排就近校区授课,也可选择线上课程,享受总部师资。
AMC04-16
AMC04-16
物理碗04-09