发布时间:2026-02-24 12:04:01 编辑:Mila来源:网络
SIC商赛每年有两场比赛,分别叫“sic春季赛”和“sic秋季赛”,二者除了比赛时间外没有任何赛制/内容/奖项区别。2025年sic秋季赛(S14)全球站正在活动中,2026年sic春季赛(S15)即将在3月开启报名,4月初选站正式开赛。
以下是SIC春季赛的最新官方日程(S15)

以及26年SIC秋季赛的时间参考S16)
(以25年秋季赛时间为参考)
SIC中学生投资挑战赛由SKT中学生素养能力研习活动平台主办,受到CEE官方认证以及ACME提供的学术支持,是考察金融基础知识、股票投资实操和股票分析能力的中学生商赛。比赛面向全球6-12年级中学生,举办至今共计影响超1000+名中学生投资爱好者,是目标名校商科申请者的商科背提活动首选。
SIC深受名校商学院支持,包含沃顿商学院、MIT斯隆商学院、NYU斯特恩商学院等在内的商科名校为赛事提供学术指导、商业案例、评委与课程资源,保障了竞赛的专业性与教育价值。
优秀的sic全球站选手将有机会直击投资界一年一度的盛会,同华尔街金融大咖及相关领域权威人士面对面探讨投资理念。
✅9-11年级商科生友好
✅助力商科申请
✅支持跨校组队
✅赛制友好,难度低于难获奖的沃顿商赛
SIC竞赛规则&参赛条件
1、组别选择:SIC商赛共设置两个组别,参赛者可以从中任选——分别是sic交易组和sic策略组。
✅️交易组仅限个人参与且只举办初选站,没有全球站晋级资格;
✅️策略组要求2-4人团队参赛且允许跨校跨年级组队,策略组全球站晋级率40%左右,考查内容更多,更具含金量。
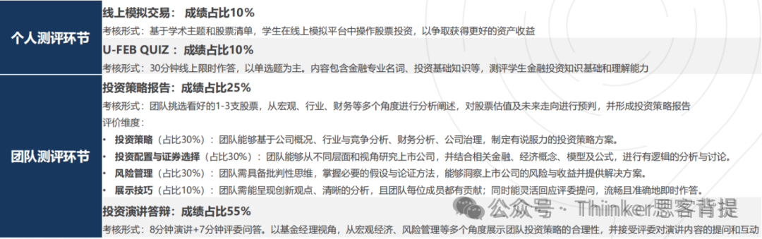
2、考察内容:SIC竞赛活动内容主要分三部分:线上模拟交易、个股分析报告、金融能力测试。交易组只考察线上模拟交易和金融能力测评;策略组考察内容如下
初选站
个人:线上模拟交易(占评分的10%)
个人:金融能力测试(选择性参加)
团队:投资策略报告(占评分的90%)

全球站
个人:线上模拟交易(占评分的10%)
个人:U-FEB Quiz(占评分的10%)
团队:投资策略报告(占评分的25%)
团队:投资演讲答辩(占评分的70%)

3、奖项设置
(SIC初选站奖项设置)

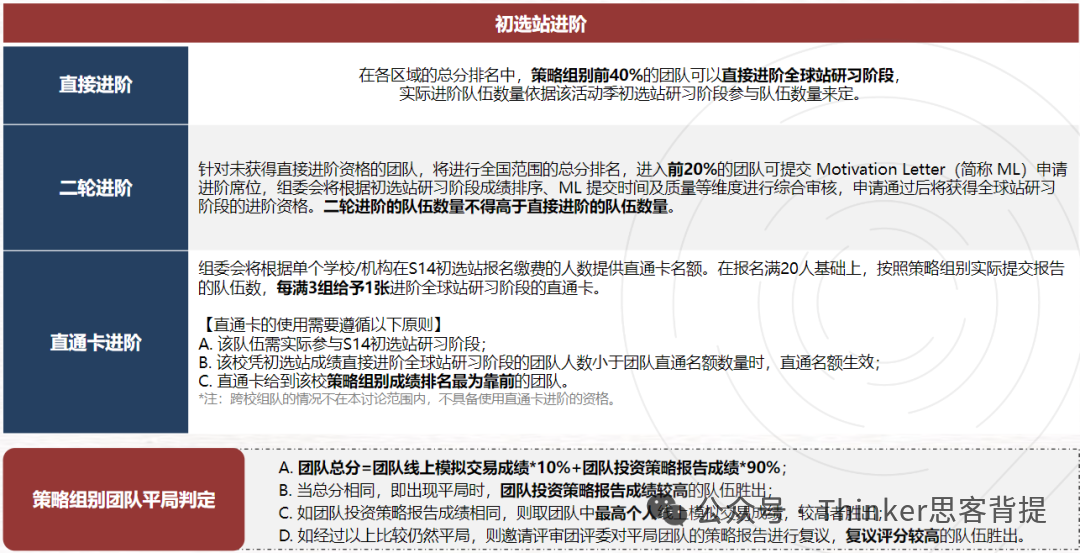
(SIC初选站晋级规则)

(SIC全球站奖项设置)

其他数学竞赛02-24
物理碗02-24
物理碗02-24