发布时间:2026-03-03 10:35:37 编辑:言言来源:网络
进入4月后,上海三公将陆续开放网申系统,网申信息需要填写哪些呢?下面整理了上海三公网申系统填写模板,供大家参考。
上海三公网申系统填写模版
上海实验学校网申系统填写模版

上海外国语大学附属外国语学校
网申系统填写模版

上海外国语大学附属浦东外国语学校
网申系统填写模版

上海三公青睐的证书有哪些
AMC8数学竞赛
AMC是近年来最热门的数学竟赛之一,权威性和认可度很高,AMC分为8/10/12三种考试,其中AMC8就是专为8年级及以下孩子设置的一种数学竞赛。
AMC8竞赛安排:参赛资格:8年级或以下,且年龄不超过14.5岁
竞赛时长:40分钟竞赛题型:25道单项选择题
竞赛时间:2027年1月
计分方式:答对一题得1分,答错得0分,满分25分。
AMC8的作用:
当然从升学的角度上来讲,AMC8是很好的证明孩子数学能力的途径,所以也就成了"三公必备”。
AMC8能够帮助孩子培养逻辑思维能力、问题解决能力和创新思维,整体上在国际数学界的认可都都比较高。
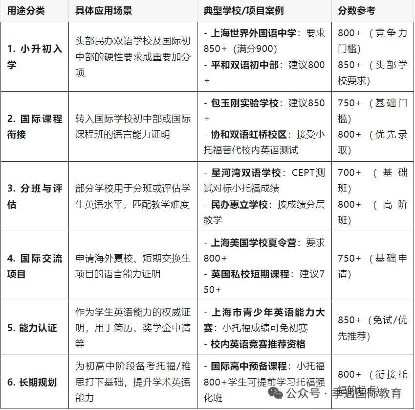
小托福
三公申请 “重量级” 证书!小高娃必备,3500 词要求,考位紧张得抢,850 + 分才有竞争力。

小托福考试覆盖了听、说、读、写四个方面,能够全面锻炼和提升学生的英语综合素养。与传统的应试英语考试不同,它更注重考查学生在实际生活和学习场景中的语言运用能力。
通过备考小托福,学生不仅能够提高英语成绩,还能真正掌握英语这门语言,为未来的学习和发展打下坚实的基础 。

AMC03-03
AMC03-03
物理碗03-03
SIN02-28
UKCHO02-24