发布时间:2026-03-03 16:34:24 编辑:Daisy来源:网络
对于立志冲击上海“三公”或北京“六小强”的家长而言,AMC8成绩早已不是“加分项”,而是必不可少的“硬通货”。犀牛教育2026年春季AMC8直通车与优享班现已全面开启报名!依托独家教研体系与高频更新的真题库,我们将在3月7日起滚动开班,用80至120小时的精准训练,助力孩子锁定全球前1%,为小升初简历增添最有力的砝码。
为什么AMC8成为“三公”“六小强”的标配?
近年来,上海“三公”(上外附中、上实、浦外)和北京“六小强”(人大附中、清华附中、北大附中、101中学、首师大附中、十一学校)的招生门槛逐年提高。单纯依靠校内满分已经难以脱颖而出,而一项权威的数学竞赛成绩,往往成为简历筛选的关键砝码。
真实数据说话:据不完全统计,2025年被上海“三公”录取的学生中,超过80%拥有AMC8前5%成绩,其中相当比例学生斩获全球前1%(Distinguished Honor Roll)。北京“六小强”的招生面单中,AMC8高分同样成为简历筛选的重要参考指标。
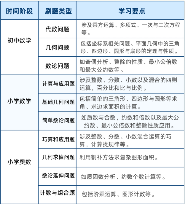
能力对标优势:AMC8考察的代数、几何、数论、组合四大模块,与小升初分班考试及国际学校校内数学高度重合。提前系统学习AMC8,不仅是为竞赛做准备,更是为孩子的小升初和未来国际课程铺路——一举两得!


犀牛AMC8春季班课程安排
不同基础、不同年级的孩子,需要的备考路径各不相同。犀牛教育通过AMC8入学前测+分层教学,为每个孩子匹配最适合的班型:

温馨提示:以上班级线上线下同步开课,全国30+校区均可报名,支持灵活转班、补课。
犀牛AMC8数学竞赛培训优势
顶尖师资,清北复交领衔
犀牛教育AMC8教研团队由清北复交及海外名校毕业的师资组成,人均5年以上竞赛辅导经验。他们不仅是AMC8的“考试专家”,更擅长用孩子听得懂的方式讲解抽象概念,激发数学兴趣。

亮眼成绩,实力见证
2025年AMC8考试中,犀牛学员取得了优异的成绩,当然,这背后,是犀牛独家教研体系和真题库的有力支撑。

独家教材,紧跟考情
犀牛教研团队每年根据AMC8最新考情更新讲义,精准把握命题趋势。针对近年概率与计数模块比重上升、几何题灵活度增加等特点,我们在课程中设置了专项突破模块,帮助孩子从容应对变化。
犀牛AMC8数学竞赛培训课程安排

AMC03-03
物理碗03-03
物理碗03-03
UKCHO02-24