发布时间:2026-03-04 11:42:54 编辑:Mila来源:网络
Physics Bowl 物理碗
BPhO 英国物理奥林匹克活动
PUPC 普林斯顿大学物理活动
SIN 加拿大滑铁卢牛顿物理思维挑战
CAP 加拿大物理奥林匹克
ASOP 澳大利亚物理奥林匹克
BAAO 英国天文学和天体物理学奥林匹克
IAAC 国际天文学和天体物理学比赛
F=ma 美国物理竞赛
接下来我们来详细看看BPhO、物理碗、PUPC、SIN这四个赛事,哪个才是最优选呢?
BPhO
BPhO全称英国物理奥林匹克竞赛,那可是英国历史最悠久、最具影响力的物理竞赛之一,在英国乃至全球物理竞赛圈里都有着极高的地位。

BPho考试时间
Round 1(初赛):每年11月,时长160分钟(2小时40分钟)。
Round 2(决赛):次年2月,时长3小时,仅限Round 1超级金奖(前2%)选手参加。
BPho特别注重物理知识的深度和广度,题目难度比较大,很多题都接近大学物理的水平。
BPho竞赛分为多个级别,像BPhO正赛、Round 1、Round 2等,不同级别难度不同,适合不同水平的孩子参加。
而且BPho的题型很灵活,不仅有选择题,还有简答题、证明题和计算题,能全面考察孩子的物理思维和解题能力。
如果孩子物理基础扎实,对物理有浓厚的兴趣,并且有较强的逻辑思维和解题能力,那BPhO是个不错的选择。
尤其是那些打算申请英国顶尖大学物理、工程相关专业的学生,参加BPhO并取得好成绩,能大大增加申请的竞争力。
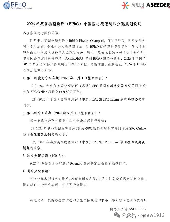
但需要注意的是,从25年11月起,BPHO 官方有了新规定:
全国参赛名额限制为3500个(明年将降至 3,000 个)
想要获得BPHO报名资格,必须先在IPC或SPC 中取得一定成绩

物理碗是美国高中物理竞赛,在美国高中物理竞赛里那可是相当受欢迎,每年都有很多美国高中生参加。

物理碗考试时间
报名截止:2025年3月6日(通过合作学校或机构报名,个人无法直接报名)。
考试日期:2025年3月17日(周二)17:00-17:45,共45分钟。
物理碗的题目数量多,时间紧,要在45分钟内完成40道选择题,这对孩子的解题速度和准确率是个很大的挑战。
不过物理碗题目难度相对比较平均,主要考察孩子对高中物理知识的掌握和运用能力,没有太多特别难的题。
哪些孩子适合物理碗
如果孩子物理基础比较好,解题速度比较快,以及打算申请美国大学的学生来说,物理碗的成绩也能为申请加分。
PUPC
PUPC全称普林斯顿大学物理竞赛,是由普林斯顿大学物理系组织的,在国际上也有很高的知名度

PUPC竞赛特点
PUPC强调物理知识的创新应用和团队协作能力。
PUPC考试形式是Online Exam网上竞赛 / Onsite Exam现场竞赛
▶线上:比赛时间为一周
需2-6人组团参赛,3-4人/组为最佳组队人数。
团队成员必须为高中生或还未开始大学本科生活的学生在PUPC官网报名注册。
▶线下:考试时长为90分钟
全程英文比赛,赛题为个人证明题笔试。
可以携带简单的无任何编程功能的Scientific Calculators科学计算机/可以携带纸质的中英字典。
如果孩子物理基础不错,有较强的创新能力和团队协作精神,喜欢挑战有难度的题目,那PUPC是个不错的选择。
SIN
SIN全称加拿大滑铁卢牛顿物理思维挑战,是加拿大最具影响力的物理竞赛之一。

SIN题型新颖,注重考察孩子对物理概念的理解和实际应用能力。很多题目都是以生活中的实际问题为背景,让孩子运用所学的物理知识去解决。
而且SIN的竞赛难度相对比较适中,适合大多数有一定物理基础的孩子参加。
如果孩子物理基础还可以或者对于打算申请加拿大大学的学生来说,SIN的成绩也能为申请增加砝码。
总结
如果孩子物理基础扎实,想挑战高难度竞赛,为申请英国顶尖大学加分,那BPhO是个好选择;
如果孩子解题速度快,想提高应试能力,为申请美国大学助力,那物理碗比较合适;
要是孩子创新能力强,喜欢团队协作,PUPC比较好;
而如果孩子想提高解决实际问题的能力,打算申请加拿大大学,SIN则值得考虑。
所以,每个国际物理竞赛都有自己的特点和优势,家长在给孩子选择时,要综合考虑孩子的物理基础、兴趣爱好、学习能力和未来的升学规划等因素。
犀牛物理竞赛直通车
犀牛物理竞赛直通车课程是世界范围内首创也是唯一的能够把不同国家和地区的物理奥赛融合为一体的学习体系,彻底解决了“校内学习进度慢,竞赛早于学科大考,对物理感兴趣却不知道从何入手"等痛点。
三年以来,数百位学子加入了直通车体系的学习,在英国物理奥赛,美国物理碗,加拿大奥赛等斩获了大量超级金奖,金牌,世界排名第一,入选国家集训队等荣誉。
后续在物理学科大考中也能够轻松考到最高等级: Alevel A*,IBHL7分,以及AP物理5分; 并且直通车学子至今保持着牛津和剑桥大学笔试的100%通过率,大量同学成功入读牛津大学物理/工程系,剑桥大学自然科学/工程系,美国藤校等。

数百名学子斩获BPhO超级金奖、物理碗全球前1%、牛津剑桥笔试Top5%!
犀牛物理竞赛直通车产品
经过3年的打磨已经充分得到实践的验证
竞赛-学科-笔面试-大学录取四位一体


更多物理竞赛直通车详情
联系客服
回复“物理竞赛直通车”在线咨询
AMC04-16
AMC04-16
物理碗04-09