发布时间:2026-03-18 18:00:06 编辑:橘子来源:犀牛国际教育
不少刚接触Alevel的同学和家长想必都有这个问题:Alevel数学和进阶数学到底有什么区别、怎么选课最划算,今天我就给大家讲清楚!
首先明确一个重点:Alevel数学和进阶数学是两门独立的课,但一般建议先学完基础数学再学进阶数学。当然你也可以只选基础数学不选进阶。
什么是Alevel数学?
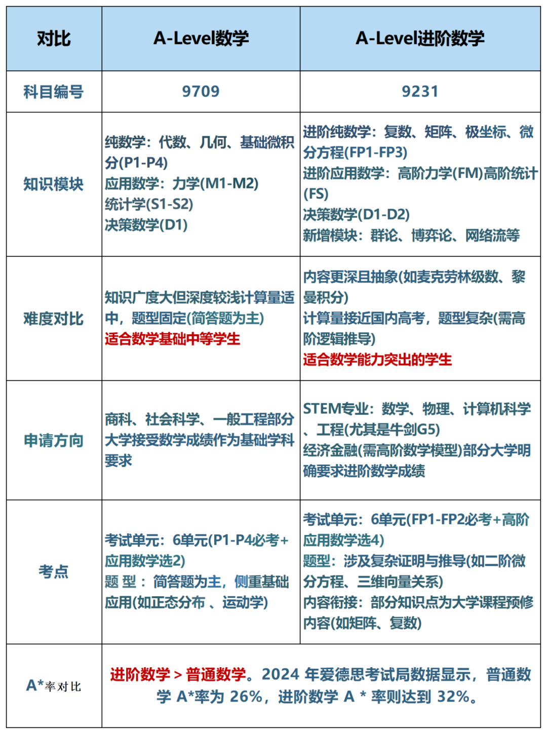
Alevel 数学(General Certificate of Education Advanced Level Mathematics)是英国高中阶段(16-18 岁)的核心学术科目之一,也是全球范围内认可度极高的标准化课程,广泛用于大学申请。它分为基础数学(Maths)和进阶数学(Further Maths) 两个独立科目。
无论是基础还是进阶数学,均由 “纯数学(Pure Maths)” 和 “应用数学(Applied Maths)” 两部分构成,应用数学通常包含力学(Mechanics) 、统计(Statistics) 、决策数学(Decision Maths) 三类。

ALevel基础数学9709
A-Level数学9709
Alevel数学9709,相当于国内高二的知识点,整体还是比较基础的,这门课程适合大多数学生,提供广泛的基础数学知识。学习难度:相对还好,难度相当于高二的数学知识点。纯数学P3模块涉及复数与微分方程,而统计学S1侧重数据分析和离散随机变量。
1. 基础介绍:
Alevel数学课程分为:纯数、力学、概率与统计学三大部分。
内容包含:二次方程式论、代数、对数和指数函数、三角法、当成的数值解等。力和平衡、直线运动和运动学、动量、牛顿运动定律、能量,功和功率、泊松分布、随机变量的线性组合、取样和估算等。
2. 详细介绍:
纯数
P1(基础代数、函数、微积分初步)
P3(进阶微积分、微分方程、复数)
力学:
M1(牛顿定律、能量守恒)
统计学
S1(概率分布、假设检验)
S2(连续随机变量、卡方检验)
3. 试卷数量:
共有6张paper,其中:
纯数3张、力学1张、概率与统计2张,需要考其中四张,
组合方式:
P1+P3+M1+S1
P1+P3+ S1+S2
4. 考试题型:简答题和演算题
5. 评分标准:
成绩等级:A*(≥90% UMS)、A(80-89%)、B(70-79%)至U(不及格)
参考:2024年A*分数线为213分(总分250),正确率需达85%以上
6. 注意事项:
CAIE考试局明确允许在A-Level数学9709考试中使用计算器,但禁止以下功能:
绘图功能(如动态图形显示)
符号代数处理(CAS功能)
微积分过程自动推导(如显示积分步骤)
通讯功能(蓝牙/Wi-Fi)及数据库存储
允许使用科学计算器完成基础运算,如三角函数、对数、统计计算等
ALevel进阶数学9231
A-Level 数学9231
Alevel 9231(进阶数学)这是一门更加深入和广泛的数学课程,也被称为进阶数学。学习难度相对较高,学习内容涉及:国内高三及部分大学数学课程,知识体系更广,内容深度更大。一般建议:需在完成基础数学(9709)后选修。
1. 学习内容:
Alevel进阶数学:分为进阶纯数、进阶力学、进阶概率与统计三大部分。
内容包含: 多项式方程的根、有理函数和图形、系列数之和、矩阵、复数、微分方程、极坐标、圆周运动、呼和定律、动量、连续随机变量、概率生成函数等
2. 详细介绍:
进阶纯数学(FP1/FP2):涵盖复数高级运算、矩阵变换、微分方程解析解等大学级别内容,70%为全新知识点;
进阶力学(FM):涉及刚体平衡、圆周运动动力学等,需掌握基础数学P1/P3/M1知识;
进阶统计(FS):包含连续随机变量、非参数检验等,要求先修基础数学P1/P3/S1/S2
3. 试卷数量:
共有4张paper,其中:
进阶纯数2张、进阶力学1张、概率与统计1张
常见学习路径:
AS阶段:FP1 + FM/FS
A2阶段:FP2 + FM/FS
模块组合需与基础数学知识对应(如FS需S1/S2基础)
4. 考试题型:
每份试卷时长1.5-3小时,简答题和演算题
5. 评分标准:
成绩等级:A*(≥90% UMS)、A(80-89%)、B(70-79%)至U(不及格)
参考:2024年A*全球比例15%;A全球比例21%
6. 注意:
2025年采用中国区独立命题,考纲与全球版一致。
Alevel数学
爱德思Alevel数学学科
数学Mathematics
高数Further Mathematics
纯数 Pure Mathematics
爱德思Alevel数学单元
Pure Mathematics纯数:P1、P2、P3、P4
Further Pure Mathematics进阶纯数:FP1、FP2、FP3
Machanics力学:M1、M2、M3
Statistics概率与统计:S1、S2、S3
Decision决策数学:D1
AS阶段选科组合攻略
数学:必要要考3个单元,其中P1/P2必选,剩余1个单元从M1/S1/D1中选择
高数:必须要考3个单元,其中FP1必选,剩余1个单元从FP2/FP3/M1/M2/M3/S1/S2/S3/D1中选择
纯数:必须要考3个单元:P1/P2/FP1
AL阶段选科组合攻略
数学:必须要考6个单元,其中P1/P2/P3/P4必选,剩余2个单元可以是:M1+S1或M1+D1或M1+M2或S1+D1或S1+S2
高数:必须要考6个单元,其中FP1必选,FP2和FP3二选一,剩余4个单元从FP2/FP3/M1/M2/M3/S1/S2/S3/D1中选择
纯数:必须要考6个单元,其中P1/P2/P3/P4/FP1必选,剩余1个单元从FP2/FP3中选择
犀牛Alevel培训课程
犀牛国际教育针对计划申请英国或者其他英联邦方向高校,准备或正在学习A-Level课程体系的学生,根据学生的不同基础,开设了数学、物理、化学、生物、经济、计算机等科目的个性定制化辅导课程,线上线下同步开课。

课程大纲:课内外知识点全覆盖
支持考试局:CAIE、爱德思、AQA
课程班型:预习先修班、同步培优班、强化冲刺班
课程类型:3-6人小班,或1对1.脱产全日制,线上/线下均可
授课语言:中英双语教学/纯英文授课
线上线下同步授课:
犀牛在全国有30+校区,包括:上海(浦东、徐汇、黄浦)、北京(海淀、国贸、顺义)、广州、深圳(南山、福田)、苏州、杭州、成都、重庆、南京、青岛、无锡、武汉、合肥、宁波、天津、常州、中国香港、新加坡等地,可根据所在地区安排就近校区授课,也可选择线上课程我们设有实体校区,并提供线上/线下的灵活可选择教学模式

物理碗03-18
物理碗03-18
化学竞赛03-17